Foundation IRCCS Ca' Granda Ospedale Maggiore Policlinico, Milan, Italy.
United Kingdom Dementia Research Institute Centre, Institute of Psychiatry, Psychology and Neuroscience, King's College London, Maurice Wohl Clinical Neuroscience Institute, London, UK.
Cell Mol Life Sci. 2023 Nov 25;80(12):373. doi: 10.1007/s00018-023-05018-w.
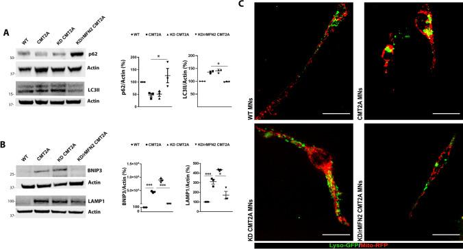
Mitofusin-2 (MFN2) is an outer mitochondrial membrane protein essential for mitochondrial networking in most cells. Autosomal dominant mutations in the MFN2 gene cause Charcot-Marie-Tooth type 2A disease (CMT2A), a severe and disabling sensory-motor neuropathy that impacts the entire nervous system. Here, we propose a novel therapeutic strategy tailored to correcting the root genetic defect of CMT2A. Though mutant and wild-type MFN2 mRNA are inhibited by RNA interference (RNAi), the wild-type protein is restored by overexpressing cDNA encoding functional MFN2 modified to be resistant to RNAi. We tested this strategy in CMT2A patient-specific human induced pluripotent stem cell (iPSC)-differentiated motor neurons (MNs), demonstrating the correct silencing of endogenous MFN2 and replacement with an exogenous copy of the functional wild-type gene. This approach significantly rescues the CMT2A MN phenotype in vitro, stabilizing the altered axonal mitochondrial distribution and correcting abnormal mitophagic processes. The MFN2 molecular correction was also properly confirmed in vivo in the MitoCharc1 CMT2A transgenic mouse model after cerebrospinal fluid (CSF) delivery of the constructs into newborn mice using adeno-associated virus 9 (AAV9). Altogether, our data support the feasibility of a combined RNAi and gene therapy strategy for treating the broad spectrum of human diseases associated with MFN2 mutations.
线粒体融合蛋白 2(MFN2)是一种位于线粒体外膜的蛋白,对于大多数细胞中线粒体的网络形成至关重要。MFN2 基因的常染色体显性突变会导致 2A 型腓骨肌萎缩症(CMT2A),这是一种严重的感觉运动神经病,会影响整个神经系统。在这里,我们提出了一种针对 CMT2A 根本遗传缺陷的新型治疗策略。尽管突变型和野生型 MFN2 mRNA 均可被 RNA 干扰(RNAi)抑制,但通过过表达经 RNAi 抗性修饰的编码野生型 MFN2 的 cDNA,可恢复野生型蛋白。我们在 CMT2A 患者特异性诱导多能干细胞(iPSC)分化的运动神经元(MNs)中测试了这种策略,证明了内源性 MFN2 的正确沉默和功能性野生型基因的外源性拷贝的替代。该方法可显著挽救体外 CMT2A MN 表型,稳定异常的轴突线粒体分布并纠正异常的线粒体自噬过程。在 MitoCharc1 CMT2A 转基因小鼠模型中,通过向新生小鼠的脑脊液(CSF)中递送构建体,使用腺相关病毒 9(AAV9),在体内也可正确确认 MFN2 的分子校正。总的来说,我们的数据支持 RNAi 和基因治疗联合策略治疗与 MFN2 突变相关的广泛人类疾病的可行性。