Department of Medicine, University of Cambridge, Cambridge, UK.
Divison of Virology, Department of Pathology, University of Cambridge, Cambridge, UK.
J Med Virol. 2023 Nov;95(11):e29227. doi: 10.1002/jmv.29227.
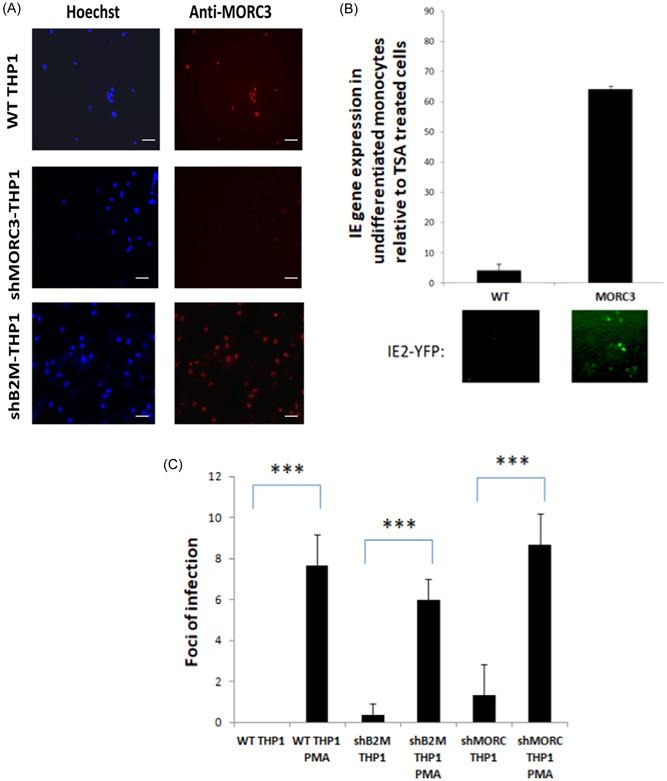
Human cytomegalovirus (HCMV) can undergo either a latent or a lytic infection in cells of the myeloid lineage. Whilst the molecular mechanisms which determine the outcome of infection are far from clear, it is well established that a key factor is the differential regulation of the major immediate early promoter (MIEP) responsible for driving lytic immediate early gene expression. Using a myelomonocytic cell line stably transduced with a GFP reporter under the control of the MIEP, which recapitulates MIEP regulation in the context of virus infection, we have used an unbiased CRISPR-Cas9 sub-genomic, epigenetic library screen to identify novel cellular factors involved in MIEP repression during establishment and maintenance of latency in myeloid cells. One such cellular factor identified was MORC3. Consistent with MORC3 being a robust repressor of the MIEP, we show that THP1 cells devoid of MORC3 fail to establish latency. We also show that MORC3 is induced during latent infection, recruited to the MIEP and forms MORC3 nuclear bodies (MORC3-NBs) which, interestingly, co-localize with viral genomes. Finally, we show that the latency-associated functions of MORC3 are regulated by the deSUMOylase activity of the viral latency-associated LUNA protein likely to prevent untimely HCMV reactivation.
人巨细胞病毒(HCMV)可以在髓系细胞中潜伏或裂解感染。虽然决定感染结果的分子机制还远不清楚,但有一点是明确的,即关键因素是对主要早期即刻启动子(MIEP)的差异调节,该启动子负责驱动裂解早期基因表达。我们使用受 MIEP 控制的 GFP 报告基因稳定转导的髓样细胞系,该细胞系在病毒感染的情况下模拟了 MIEP 的调节,使用无偏的 CRISPR-Cas9 亚基因组、表观遗传文库筛选来鉴定在髓细胞中建立和维持潜伏时参与 MIEP 抑制的新的细胞因子。鉴定出的一个这样的细胞因子是 MORC3。与 MORC3 是 MIEP 的强大抑制剂一致,我们表明缺乏 MORC3 的 THP1 细胞无法建立潜伏。我们还表明,MORC3 在潜伏感染期间被诱导,募集到 MIEP 并形成 MORC3 核体(MORC3-NBs),有趣的是,这些核体与病毒基因组共定位。最后,我们表明,MORC3 的潜伏相关功能受病毒潜伏相关 LUNA 蛋白的去 SUMOylase 活性调节,可能防止 HCMV 过早重新激活。