Suppr超能文献

METTL3/YTHDF2 m6A 轴通过表观遗传抑制 PINK1 和线粒体自噬来介导糖尿病肾病的进展。

METTL3/YTHDF2 m6A axis mediates the progression of diabetic nephropathy through epigenetically suppressing PINK1 and mitophagy.

机构信息

Department of Functional Medicine, School of Basic Medical Sciences, Jiamusi University, Jiamusi, China.

Key Laboratory of Microecology-Immune Regulatory Network and Related Diseases School of Basic Medicine, Jiamusi University, Jiamusi, China.

出版信息

J Diabetes Investig. 2024 Mar;15(3):288-299. doi: 10.1111/jdi.14113. Epub 2023 Nov 28.

Abstract

AIMS

This research aimed to investigate the specific mechanism of methyltransferase like 3 (METTL3) in the progression of diabetic kidney disease (DKD).

MATERIALS AND METHODS

The model of diabetic kidney disease was established with HK-2 cells and mice in vitro and in vivo. The N6 methyladenosine (m6A) contents in the cells and tissues were detected with a commercial kit and the m6A levels of PTEN induced putative kinase 1 (PINK2) were detected with a MeRIP kit. The mRNA and protein levels were determined with RT-qPCR and western blot. The ROS, TNF-α, and IL-6 levels were assessed with ELISA. The cell proliferative ability was measured by a CCK-8 assay and cell apoptosis was determined with TUNEL staining. The HE and Masson staining was performed to observe the renal morphology. The RIP assay was conducted to detect the interaction between METTL3/YTHDF2 and PINK1.

RESULTS

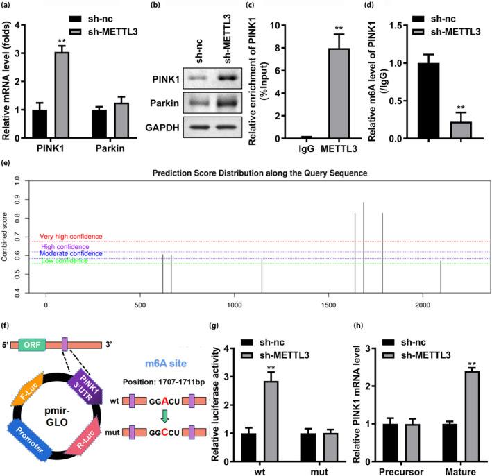
The m6A content and METTL3 levels were prominently elevated in diabetic kidney disease. METTL3 silencing promoted the cell growth and the expression of LC3 II, PINK1, and Parkin, while inhibiting the cell apoptosis and the expression of LC3 I and p62 in the high glucose (HG) stimulated HK-2 cells. METTL3 silencing also decreased the ROS, TNF-α, and IL-6 levels in diabetic kidney disease. PINK1 silencing neutralized the function of sh-METTL3 in the HG stimulated HK-2 cells. The HE and Masson staining showed that METTL3 silencing alleviated the kidney injury induced by DKD. METTL3 silencing decreased the m6A levels of PINK1, while increased the mRNA levels of PINK1 which depended on YTHDF2.

CONCLUSIONS

METTL3 silencing could inhibit the progression of diabetic nephropathy in vivo and in vitro by regulating the m6A modification of PINK1, which depends on YTHDF2. Our research lays the theoretical foundation for the precise treatment of diabetic kidney disease and the development of targeted drugs in the future.

摘要

目的

本研究旨在探讨甲基转移酶样 3(METTL3)在糖尿病肾病(DKD)进展中的具体机制。

材料和方法

通过体外和体内 HK-2 细胞和小鼠模型建立糖尿病肾病模型。采用商业试剂盒检测细胞和组织中的 N6 甲基腺苷(m6A)含量,采用 MeRIP 试剂盒检测 PTEN 诱导的假定激酶 1(PINK2)的 m6A 水平。采用 RT-qPCR 和 Western blot 检测 mRNA 和蛋白水平。采用 ELISA 测定 ROS、TNF-α 和 IL-6 水平。通过 CCK-8 测定法测量细胞增殖能力,通过 TUNEL 染色法测定细胞凋亡。进行 HE 和 Masson 染色观察肾脏形态。进行 RIP 测定以检测 METTL3/YTHDF2 和 PINK1 之间的相互作用。

结果

糖尿病肾病中 m6A 含量和 METTL3 水平明显升高。沉默 METTL3 促进了高糖(HG)刺激的 HK-2 细胞的细胞生长和 LC3 II、PINK1 和 Parkin 的表达,同时抑制了 LC3 I 和 p62 的表达和细胞凋亡。沉默 METTL3 还降低了糖尿病肾病中的 ROS、TNF-α 和 IL-6 水平。沉默 PINK1 中和了 sh-METTL3 在 HG 刺激的 HK-2 细胞中的作用。HE 和 Masson 染色显示,沉默 METTL3 减轻了 DKD 引起的肾脏损伤。沉默 METTL3 降低了 PINK1 的 m6A 水平,同时增加了依赖于 YTHDF2 的 PINK1 的 mRNA 水平。

结论

沉默 METTL3 通过调节依赖于 YTHDF2 的 PINK1 的 m6A 修饰,可抑制体内和体外糖尿病肾病的进展。我们的研究为未来糖尿病肾病的精准治疗和靶向药物的开发奠定了理论基础。

https://cdn.ncbi.nlm.nih.gov/pmc/blobs/ce4a/10906015/55b7a18c6d31/JDI-15-288-g001.jpg

文献AI研究员

20分钟写一篇综述,助力文献阅读效率提升50倍。

立即体验

用中文搜PubMed

大模型驱动的PubMed中文搜索引擎

马上搜索

文档翻译

学术文献翻译模型,支持多种主流文档格式。

立即体验