• 文献检索
  • 文档翻译
  • 深度研究
  • 学术资讯
  • Suppr Zotero 插件Zotero 插件
  • 邀请有礼
  • 套餐&价格
  • 历史记录
应用&插件
Suppr Zotero 插件Zotero 插件浏览器插件Mac 客户端Windows 客户端微信小程序
定价
高级版会员购买积分包购买API积分包
服务
文献检索文档翻译深度研究API 文档MCP 服务
关于我们
关于 Suppr公司介绍联系我们用户协议隐私条款
关注我们

Suppr 超能文献

核心技术专利:CN118964589B侵权必究
粤ICP备2023148730 号-1Suppr @ 2026

文献检索

告别复杂PubMed语法,用中文像聊天一样搜索,搜遍4000万医学文献。AI智能推荐,让科研检索更轻松。

立即免费搜索

文件翻译

保留排版,准确专业,支持PDF/Word/PPT等文件格式,支持 12+语言互译。

免费翻译文档

深度研究

AI帮你快速写综述,25分钟生成高质量综述,智能提取关键信息,辅助科研写作。

立即免费体验

内源性小鼠乳腺肿瘤病毒 3 缺失 Vβ3CD4 T 细胞可预防自身反应性 CD8 T 细胞诱导的 1 型糖尿病。

Deletion of Vβ3CD4 T cells by endogenous mouse mammary tumor virus 3 prevents type 1 diabetes induction by autoreactive CD8 T cells.

机构信息

Department of Animal Sciences, University of Florida, Gainesville, FL 32611.

Division of Animal Sciences, University of Missouri, Columbia, MO 65201.

出版信息

Proc Natl Acad Sci U S A. 2023 Dec 5;120(49):e2312039120. doi: 10.1073/pnas.2312039120. Epub 2023 Nov 28.

DOI:10.1073/pnas.2312039120
PMID:38015847
原文链接:https://pmc.ncbi.nlm.nih.gov/articles/PMC10710095/
Abstract

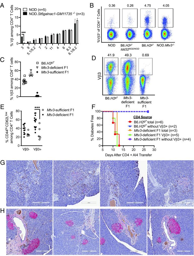
In both humans and NOD mice, type 1 diabetes (T1D) develops from the autoimmune destruction of pancreatic beta cells by T cells. Interactions between both helper CD4 and cytotoxic CD8 T cells are essential for T1D development in NOD mice. Previous work has indicated that pathogenic T cells arise from deleterious interactions between relatively common genes which regulate aspects of T cell activation/effector function ( ), peptide presentation (, ), and T cell receptor (TCR) signaling (). Here, we used a combination of subcongenic mapping and a CRISPR/Cas9 screen to identify the NOD-encoded mammary tumor virus ()3 provirus as a genetic element affecting CD4/CD8 T cell interactions through an additional mechanism, altering the TCR repertoire. encodes a superantigen (SAg) that deletes the majority of Vβ3 thymocytes in NOD mice. Ablating and restoring Vβ3 T cells has no effect on spontaneous T1D development in NOD mice. However, transferring to C57BL/6 (B6) mice congenic for the NOD MHC haplotype (B6.) completely blocks their normal susceptibility to T1D mediated by transferred CD8 T cells transgenically expressing AI4 or NY8.3 TCRs. The entire genetic effect is manifested by Vβ3CD4 T cells, which unless deleted by , accumulate in insulitic lesions triggering in B6 background mice the pathogenic activation of diabetogenic CD8 T cells. Our findings provide evidence that endogenous SAgs can influence autoimmune responses. Furthermore, since most common mouse strains have gaps in their TCR Vβ repertoire due to , it raises questions about the role of in other mouse models designed to reflect human immune disorders.

摘要

在人类和 NOD 小鼠中,1 型糖尿病(T1D)是由 T 细胞对胰腺β细胞的自身免疫破坏引起的。辅助性 CD4 和细胞毒性 CD8 T 细胞之间的相互作用对于 NOD 小鼠 T1D 的发展是必不可少的。以前的工作表明,致病性 T 细胞来源于调节 T 细胞激活/效应功能()、肽呈递(、)和 T 细胞受体(TCR)信号()方面的相对常见基因之间的有害相互作用。在这里,我们使用亚基因图谱和 CRISPR/Cas9 筛选的组合来鉴定 NOD 编码的乳腺肿瘤病毒()3 前病毒作为通过改变 TCR 库的另一种机制影响 CD4/CD8 T 细胞相互作用的遗传元件。编码一种超抗原(SAg),该抗原在 NOD 小鼠中删除大多数 Vβ3 胸腺细胞。在 NOD 小鼠中,缺失并恢复 Vβ3 T 细胞对自发性 T1D 发展没有影响。然而,将转移到 C57BL/6(B6)小鼠中,该小鼠与 NOD MHC 单倍型(B6)同基因,完全阻断了它们通过转基因表达 AI4 或 NY8.3 TCR 的 CD8 T 细胞介导的对 T1D 的正常易感性。整个遗传效应由 Vβ3CD4 T 细胞表现出来,除非被删除,否则这些 T 细胞会在 B6 背景小鼠的胰岛炎病变中积累,触发致糖尿病的 CD8 T 细胞的致病性激活。我们的发现提供了证据表明内源性 SAg 可以影响自身免疫反应。此外,由于大多数常见的小鼠品系由于存在 TCR Vβ 库的缺口而缺失,这引发了关于在设计用于反映人类免疫紊乱的其他小鼠模型中是否存在的问题。

https://cdn.ncbi.nlm.nih.gov/pmc/blobs/68e0/10710095/606a63df9f45/pnas.2312039120fig08.jpg
https://cdn.ncbi.nlm.nih.gov/pmc/blobs/68e0/10710095/6804b2e3d0f6/pnas.2312039120fig01.jpg
https://cdn.ncbi.nlm.nih.gov/pmc/blobs/68e0/10710095/93df50eaec50/pnas.2312039120fig02.jpg
https://cdn.ncbi.nlm.nih.gov/pmc/blobs/68e0/10710095/01b17abeb833/pnas.2312039120fig03.jpg
https://cdn.ncbi.nlm.nih.gov/pmc/blobs/68e0/10710095/66760c39cf20/pnas.2312039120fig04.jpg
https://cdn.ncbi.nlm.nih.gov/pmc/blobs/68e0/10710095/395082346866/pnas.2312039120fig05.jpg
https://cdn.ncbi.nlm.nih.gov/pmc/blobs/68e0/10710095/1c72eb1c8ea0/pnas.2312039120fig06.jpg
https://cdn.ncbi.nlm.nih.gov/pmc/blobs/68e0/10710095/0cc9f4f27599/pnas.2312039120fig07.jpg
https://cdn.ncbi.nlm.nih.gov/pmc/blobs/68e0/10710095/606a63df9f45/pnas.2312039120fig08.jpg
https://cdn.ncbi.nlm.nih.gov/pmc/blobs/68e0/10710095/6804b2e3d0f6/pnas.2312039120fig01.jpg
https://cdn.ncbi.nlm.nih.gov/pmc/blobs/68e0/10710095/93df50eaec50/pnas.2312039120fig02.jpg
https://cdn.ncbi.nlm.nih.gov/pmc/blobs/68e0/10710095/01b17abeb833/pnas.2312039120fig03.jpg
https://cdn.ncbi.nlm.nih.gov/pmc/blobs/68e0/10710095/66760c39cf20/pnas.2312039120fig04.jpg
https://cdn.ncbi.nlm.nih.gov/pmc/blobs/68e0/10710095/395082346866/pnas.2312039120fig05.jpg
https://cdn.ncbi.nlm.nih.gov/pmc/blobs/68e0/10710095/1c72eb1c8ea0/pnas.2312039120fig06.jpg
https://cdn.ncbi.nlm.nih.gov/pmc/blobs/68e0/10710095/0cc9f4f27599/pnas.2312039120fig07.jpg
https://cdn.ncbi.nlm.nih.gov/pmc/blobs/68e0/10710095/606a63df9f45/pnas.2312039120fig08.jpg

相似文献

1
Deletion of Vβ3CD4 T cells by endogenous mouse mammary tumor virus 3 prevents type 1 diabetes induction by autoreactive CD8 T cells.内源性小鼠乳腺肿瘤病毒 3 缺失 Vβ3CD4 T 细胞可预防自身反应性 CD8 T 细胞诱导的 1 型糖尿病。
Proc Natl Acad Sci U S A. 2023 Dec 5;120(49):e2312039120. doi: 10.1073/pnas.2312039120. Epub 2023 Nov 28.
2
MHC class II molecules play a role in the selection of autoreactive class I-restricted CD8 T cells that are essential contributors to type 1 diabetes development in nonobese diabetic mice.MHC II类分子在自身反应性I类限制性CD8 T细胞的选择中发挥作用,这些细胞是导致非肥胖糖尿病小鼠发生1型糖尿病的重要因素。
J Immunol. 2004 Jan 15;172(2):871-9. doi: 10.4049/jimmunol.172.2.871.
3
Through regulation of TCR expression levels, an Idd7 region gene(s) interactively contributes to the impaired thymic deletion of autoreactive diabetogenic CD8+ T cells in nonobese diabetic mice.通过调节TCR表达水平,Idd7区域基因相互作用,导致非肥胖糖尿病小鼠中自身反应性致糖尿病CD8 + T细胞的胸腺阴性选择受损。
J Immunol. 2008 Mar 1;180(5):3250-9. doi: 10.4049/jimmunol.180.5.3250.
4
A Hypermorphic Allele Contributes to Impaired Thymic Deletion of Autoreactive Diabetogenic CD8 T Cells in NOD Mice.一种超构象等位基因导致 NOD 小鼠自身反应性致糖尿病 CD8 T 细胞在胸腺中清除受损。
J Immunol. 2018 Oct 1;201(7):1907-1917. doi: 10.4049/jimmunol.1800465. Epub 2018 Aug 20.
5
Unmasking genes in a type 1 diabetes-resistant mouse strain that enhances pathogenic CD8 T-cell responses.揭示一种 1 型糖尿病抗性小鼠品系中增强致病性 CD8 T 细胞反应的基因。
Diabetes. 2011 Apr;60(4):1354-9. doi: 10.2337/db10-0885. Epub 2011 Feb 9.
6
Genetic control of T and B lymphocyte activation in nonobese diabetic mice.非肥胖糖尿病小鼠中T和B淋巴细胞激活的遗传控制
J Immunol. 2001 Dec 15;167(12):7169-79. doi: 10.4049/jimmunol.167.12.7169.
7
Interleukin-21-dependent modulation of T cell antigen receptor reactivity towards low affinity peptide ligands in autoreactive CD8(+) T lymphocytes.白细胞介素-21对自身反应性CD8(+) T淋巴细胞中T细胞抗原受体针对低亲和力肽配体反应性的调节作用
Cytokine. 2016 Sep;85:83-91. doi: 10.1016/j.cyto.2016.06.011. Epub 2016 Jun 11.
8
Nfkbid Overexpression in Nonobese Diabetic Mice Elicits Complete Type 1 Diabetes Resistance in Part Associated with Enhanced Thymic Deletion of Pathogenic CD8 T Cells and Increased Numbers and Activity of Regulatory T Cells.Nfkbid 过表达在非肥胖型糖尿病小鼠中引起完全的 1 型糖尿病抗性,部分与增强的致病性 CD8 T 细胞的胸腺删除以及调节性 T 细胞数量和活性的增加有关。
J Immunol. 2022 Jul 15;209(2):227-237. doi: 10.4049/jimmunol.2100558. Epub 2022 Jun 27.
9
Induction of autoimmune diabetes in non-obese diabetic mice requires interleukin-21-dependent activation of autoreactive CD8⁺ T cells.在非肥胖型糖尿病小鼠中诱导自身免疫性糖尿病需要白细胞介素-21 依赖性激活自身反应性 CD8+T 细胞。
Clin Exp Immunol. 2013 Aug;173(2):184-94. doi: 10.1111/cei.12108.
10
Identification of a CD8 T cell that can independently mediate autoimmune diabetes development in the complete absence of CD4 T cell helper functions.鉴定出一种CD8 T细胞,在完全缺乏CD4 T细胞辅助功能的情况下,该细胞能够独立介导自身免疫性糖尿病的发展。
J Immunol. 2000 Apr 1;164(7):3913-8. doi: 10.4049/jimmunol.164.7.3913.

引用本文的文献

1
Identification of conserved T cell epitopes and flanking amino acid mutants of endogenous retrovirus Gag antigen in nonobese diabetic mice.非肥胖糖尿病小鼠体内内源性逆转录病毒Gag抗原保守T细胞表位及侧翼氨基酸突变体的鉴定
Immunohorizons. 2025 Aug 25;9(9). doi: 10.1093/immhor/vlaf033.
2
Targeting GABA signaling in type 1 diabetes and its complications- an update on the state of the art.1型糖尿病及其并发症中γ-氨基丁酸信号传导的靶向治疗——最新进展
Pharmacol Rep. 2025 Apr;77(2):409-424. doi: 10.1007/s43440-025-00697-7. Epub 2025 Jan 21.
3
Genetic and therapeutic for oral lichen planus and diabetes mellitus: a comprehensive study.

本文引用的文献

1
SARS-CoV-2 awakens ancient retroviral genes and the expression of proinflammatory HERV-W envelope protein in COVID-19 patients.严重急性呼吸综合征冠状病毒2激活了古代逆转录病毒基因,并使新冠患者体内促炎的人内源性逆转录病毒-W包膜蛋白表达。
iScience. 2023 May 19;26(5):106604. doi: 10.1016/j.isci.2023.106604. Epub 2023 Apr 7.
2
Heterogeneity of Islet-Infiltrating IL-21+ CD4 T Cells in a Mouse Model of Type 1 Diabetes.胰岛浸润的 IL-21+CD4 T 细胞在 1 型糖尿病小鼠模型中的异质性。
J Immunol. 2023 Apr 1;210(7):935-946. doi: 10.4049/jimmunol.2200712.
3
Human endogenous retroviruses (HERV) and non-HERV viruses incorporated into the human genome and their role in the development of autoimmune diseases.
口腔扁平苔藓和糖尿病的遗传与治疗:一项综合性研究。
BMC Oral Health. 2024 Oct 15;24(1):1226. doi: 10.1186/s12903-024-04962-8.
整合到人类基因组中的人类内源性逆转录病毒(HERV)和非HERV病毒及其在自身免疫性疾病发展中的作用。
J Transl Autoimmun. 2021 Dec 9;4:100137. doi: 10.1016/j.jtauto.2021.100137. eCollection 2021.
4
T Cell Receptor Genotype and Determine Susceptibility to Rat Autoimmune Diabetes.T 细胞受体基因类型与大鼠自身免疫性糖尿病的易感性有关。
Genes (Basel). 2021 Jun 1;12(6):852. doi: 10.3390/genes12060852.
5
A human mutation in STAT3 promotes type 1 diabetes through a defect in CD8+ T cell tolerance.人类 STAT3 基因突变通过 CD8+T 细胞耐受缺陷促进 1 型糖尿病。
J Exp Med. 2021 Aug 2;218(8). doi: 10.1084/jem.20210759. Epub 2021 Jun 11.
6
Analyzing the Mycobacterium tuberculosis immune response by T-cell receptor clustering with GLIPH2 and genome-wide antigen screening.通过GLIPH2进行T细胞受体聚类和全基因组抗原筛选分析结核分枝杆菌免疫反应。
Nat Biotechnol. 2020 Oct;38(10):1194-1202. doi: 10.1038/s41587-020-0505-4. Epub 2020 Apr 27.
7
Human Endogenous Retroviruses and Type 1 Diabetes.人类内源性逆转录病毒与 1 型糖尿病
Curr Diab Rep. 2019 Nov 21;19(12):141. doi: 10.1007/s11892-019-1256-9.
8
Position β57 of I-A controls early anti-insulin responses in NOD mice, linking an MHC susceptibility allele to type 1 diabetes onset.I-A 基因β57 位控制 NOD 小鼠的早期抗胰岛素反应,将 MHC 易感等位基因与 1 型糖尿病发病联系起来。
Sci Immunol. 2019 Aug 30;4(38). doi: 10.1126/sciimmunol.aaw6329.
9
The Evolving Landscape of Autoantigen Discovery and Characterization in Type 1 Diabetes.1 型糖尿病中自身抗原的发现和鉴定的不断发展的领域。
Diabetes. 2019 May;68(5):879-886. doi: 10.2337/dbi18-0066.
10
Combined congenic mapping and nuclease-based gene targeting for studying allele-specific effects of Tnfrsf9 within the Idd9.3 autoimmune diabetes locus.联合同基因作图和基于核酸酶的基因靶向技术研究 Idd9.3 自身免疫性糖尿病基因座中 Tnfrsf9 的等位基因特异性效应。
Sci Rep. 2019 Mar 13;9(1):4316. doi: 10.1038/s41598-019-40898-8.