Suppr超能文献

表达检查点抑制剂的溶瘤腺病毒用于癌症治疗。

Oncolytic adenoviruses expressing checkpoint inhibitors for cancer therapy.

机构信息

Department of Biotherapy, Cancer Center and State Key Laboratory of Biotherapy, West China Hospital, Sichuan University, Chengdu, 610041, China.

College of Bioengineering, Sichuan University of Science & Engineering, Zigong, 643000, China.

出版信息

Signal Transduct Target Ther. 2023 Nov 29;8(1):436. doi: 10.1038/s41392-023-01683-2.

Abstract

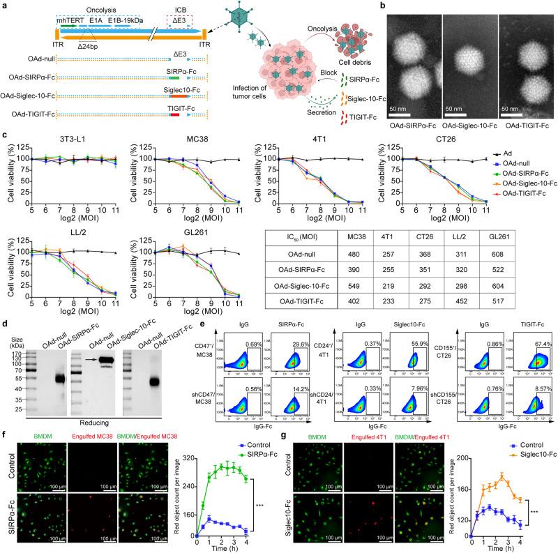
Despite the remarkable success of immune checkpoint inhibitors (ICIs), primary resistance to ICIs causes only subsets of patients to achieve durable responses due to the complex tumor microenvironment (TME). Oncolytic viruses (OVs) can overcome the immunosuppressive TME and promote systemic antitumor immunity in hosts. Engineered OVs armed with ICIs would likely have improved effectiveness as a cancer therapy. According to the diverse immune cell landscapes among different types of tumors, we rationally and precisely generated three recombinant oncolytic adenoviruses (OAds): OAd-SIRPα-Fc, OAd-Siglec10-Fc and OAd-TIGIT-Fc. These viruses were designed to locally deliver SIRPα-Fc, Siglec10-Fc or TIGIT-Fc fusion proteins recognizing CD47, CD24 or CD155, respectively, in the TME to achieve enhanced antitumor effects. Our results suggested that OAd-SIRPα-Fc and OAd-Siglec10-Fc both showed outstanding efficacy in tumor suppression of macrophage-dominated tumors, while OAd-TIGIT-Fc showed the best antitumor immunity in CD8 T-cell-dominated tumors. Importantly, the recombinant OAds activated an inflammatory immune response and generated long-term antitumor memory. In addition, the combination of OAd-Siglec10-Fc with anti-PD-1 significantly enhanced the antitumor effect in a 4T1 tumor model by remodeling the TME. In summary, rationally designed OAds expressing ICIs tailored to the immune cell landscape in the TME can precisely achieve tumor-specific immunotherapy of cancer.

摘要

尽管免疫检查点抑制剂 (ICIs) 取得了显著的成功,但由于复杂的肿瘤微环境 (TME),原发性对 ICI 的抵抗仅使部分患者获得持久的反应。溶瘤病毒 (OVs) 可以克服免疫抑制性 TME,并在宿主中促进全身抗肿瘤免疫。用 ICI 武装的工程化 OV 作为癌症治疗可能具有更好的效果。根据不同类型肿瘤中不同免疫细胞景观,我们合理且精确地生成了三种重组溶瘤腺病毒 (OAd):OAd-SIRPα-Fc、OAd-Siglec10-Fc 和 OAd-TIGIT-Fc。这些病毒旨在局部递送 SIRPα-Fc、Siglec10-Fc 或 TIGIT-Fc 融合蛋白,分别识别 TME 中的 CD47、CD24 或 CD155,以实现增强的抗肿瘤效果。我们的结果表明,OAd-SIRPα-Fc 和 OAd-Siglec10-Fc 均在巨噬细胞主导的肿瘤抑制方面表现出出色的疗效,而 OAd-TIGIT-Fc 在 CD8 T 细胞主导的肿瘤中表现出最佳的抗肿瘤免疫。重要的是,重组 OAd 激活了炎症免疫反应并产生了长期的抗肿瘤记忆。此外,OAd-Siglec10-Fc 与抗 PD-1 的联合使用通过重塑 TME 显著增强了 4T1 肿瘤模型中的抗肿瘤效果。总之,表达针对 TME 中免疫细胞景观的 ICI 的合理设计的 OAd 可以精确地实现癌症的肿瘤特异性免疫治疗。

https://cdn.ncbi.nlm.nih.gov/pmc/blobs/0501/10684539/7e6bb84ab28a/41392_2023_1683_Fig1_HTML.jpg

文献AI研究员

20分钟写一篇综述,助力文献阅读效率提升50倍。

立即体验

用中文搜PubMed

大模型驱动的PubMed中文搜索引擎

马上搜索

文档翻译

学术文献翻译模型,支持多种主流文档格式。

立即体验