Suppr超能文献

利用陆地卫星数据集评估加纳阿特维马-恩瓦比亚贾北地区土地利用和土地覆盖变化对森林生态系统服务价值的影响。

Evaluating the impact of land use and land cover changes on forest ecosystem service values using landsat dataset in the Atwima Nwabiagya North, Ghana.

作者信息

Baidoo Richard, Obeng Kwame

机构信息

Department of Geomatic Engineering, Kwame Nkrumah University of Science and Technology, Kumasi, Ghana.

出版信息

Heliyon. 2023 Oct 28;9(11):e21736. doi: 10.1016/j.heliyon.2023.e21736. eCollection 2023 Nov.

Abstract

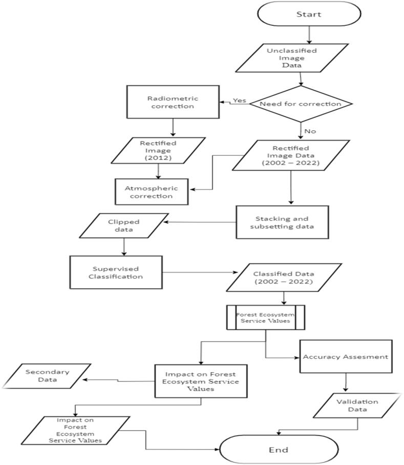
This study investigated land use and land cover (LULC) changes and its impact on forest ecosystem service values for 20 years in the Atwima Nwabaiagya North District using Landsat images of 2002, 2012 and 2022. Supervised classification with Maximum Likelihood Algorithm was used to classify the Landsat images. Five LULC types (high-dense forest, low-dense forest, water, bare-ground, and Built-up area) were successfully classified, with overall accuracies of 99.0 % and Kappa coefficients of 0.99. The result of the study showed a reduction of high-dense forest to 23.87 %, low-dense forest to 26.53 %, and water areas as 1.16 % whereas built-up (21.44 %) and bare-ground (27 %) experienced an expansion in their land areas. Related literatures and ecological assets value table with adjusted price value were used to evaluate ecosystem service values in response to LULC changes. The study discovered that ecosystem service value for high and low-dense forests have declined from USD 22.68 million and USD 8.75 million to USD 14.56 million and USD 5.2 million respectively. The overall total ecosystem service value declined by USD 33.73 million in 2002 to USD 21.91 million in 2022. It was revealed that the most notable feature to changes in forest ecosystem service values was the expansion of built-up and bare-grounds. There is a need to curb the current drivers of LULC changes in the Atwima Nwabiagya North to stop further forest degradation for optimum delivery of forest ecosystem service values in the district. For land use planners and decision makers who need site-specific information on the effects of LULC alterations on values of forest ecosystem services, the study's findings are essential. This will make it easier to track past environmental changes and obtain quick, accurate results for use in decision-making.

摘要

本研究利用2002年、2012年和2022年的陆地卫星图像,调查了阿特维马·恩瓦拜亚贾北部地区20年来的土地利用和土地覆盖(LULC)变化及其对森林生态系统服务价值的影响。采用最大似然算法进行监督分类,对陆地卫星图像进行分类。成功分类出五种土地利用和土地覆盖类型(高密度森林、低密度森林、水体、裸地和建成区),总体精度为99.0%,卡帕系数为0.99。研究结果表明,高密度森林减少到23.87%,低密度森林减少到26.53%,水域面积减少到1.16%,而建成区(21.44%)和裸地(27%)的面积则有所扩大。利用相关文献和调整后的价格价值生态资产价值表,评估土地利用和土地覆盖变化对生态系统服务价值的影响。研究发现,高密度和低密度森林的生态系统服务价值分别从2268万美元和875万美元下降到1456万美元和520万美元。生态系统服务总价值从2002年的3373万美元下降到2022年的2191万美元。研究表明,森林生态系统服务价值变化最显著的特征是建成区和裸地的扩张。有必要遏制阿特维马·恩瓦拜亚贾北部目前土地利用和土地覆盖变化的驱动因素,以阻止森林进一步退化,从而在该地区实现森林生态系统服务价值的最佳提供。对于需要有关土地利用和土地覆盖变化对森林生态系统服务价值影响的特定地点信息的土地利用规划者和决策者来说,该研究的结果至关重要。这将使跟踪过去的环境变化变得更加容易,并获得快速、准确的结果以供决策使用。

https://cdn.ncbi.nlm.nih.gov/pmc/blobs/afda/10651520/d8da8feba540/gr1.jpg

文献AI研究员

20分钟写一篇综述,助力文献阅读效率提升50倍。

立即体验

用中文搜PubMed

大模型驱动的PubMed中文搜索引擎

马上搜索

文档翻译

学术文献翻译模型,支持多种主流文档格式。

立即体验