Hao ZengTao, Yin Chao, Wang XiaoLong, Huo ZhiQi, Zhang GuoRong, Jiang Dong, An Min
Department of Hand and Foot Microsurgery, Second Affiliated Hospital of Inner Mongolia Medical University, Hohhot City, 010000, China.
Heliyon. 2023 Oct 27;9(11):e21549. doi: 10.1016/j.heliyon.2023.e21549. eCollection 2023 Nov.
This study evaluated the regulatory effect of Tetramethylpyrazine (TMP) on the spinal cord injury (SCI) rat model and clarified the neuroprotective mechanism of TMP on SCI.
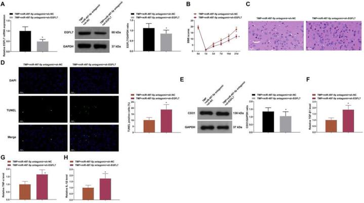
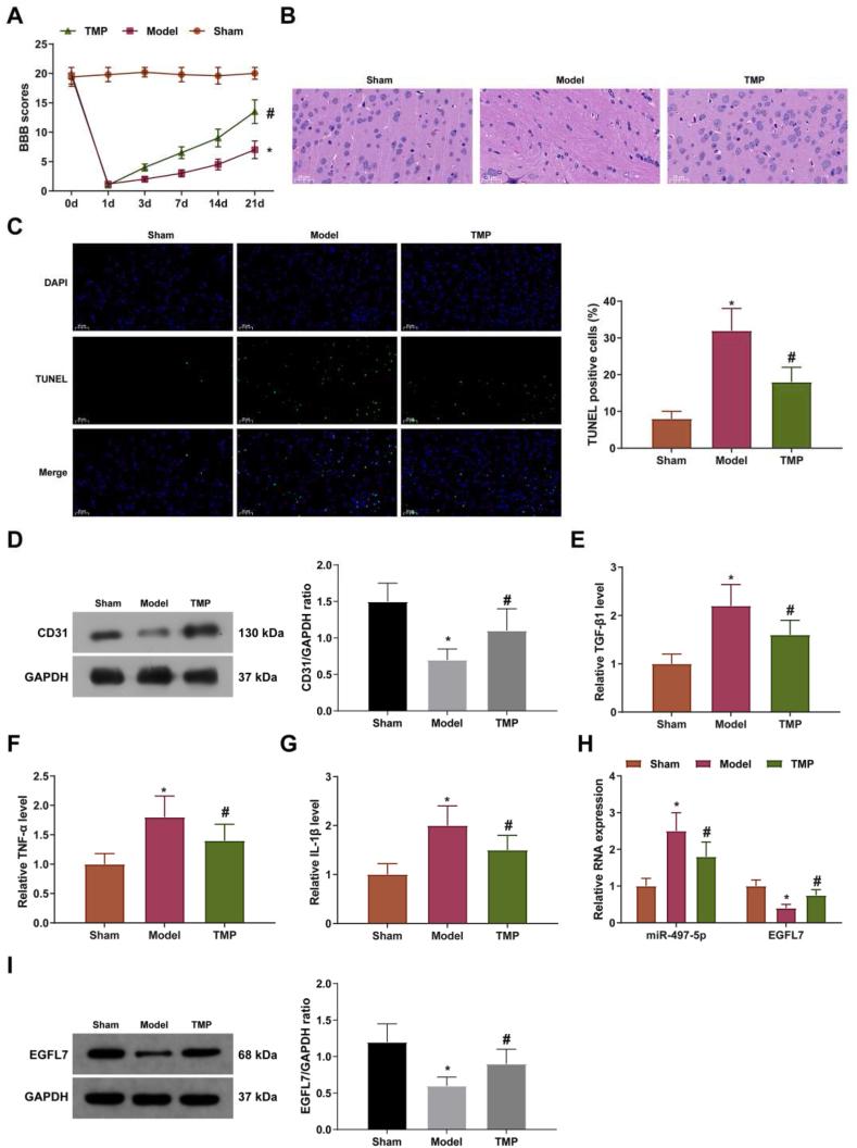
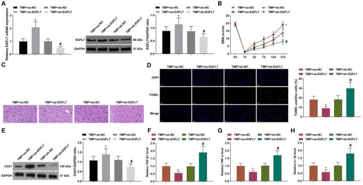
An SCI rat model was generated and treated with TMP injections for two weeks. miR-497-5p and EGFL7 expression changes were evaluated, motor function recovery after SCI was assessed by BBB score test and footprint analysis, lesions of rat spinal cord were assessed by HE staining and TUNEL staining; angiogenesis was assessed by immunoblotting for CD31; inflammatory factor levels were detected by ELISA. EGFL7 was verified as a target of miR-497-5p by bioinformatics website analysis and luciferase reporter gene assay. HO-injured neurons were cultured to explore the effect of TMP.
After SCI, miR-497-5p was upregulated while EGFL7 was downregulated in rats. TMP inhibited apoptosis and promoted angiogenesis, nerve regeneration, and repair of nerve defects by reducing miR-497-5p and increasing EGFL7 expression. miR-497-5p targeted EGFL7. In addition, TMP hindered neuronal inflammation and apoptosis induced by HO.
TMP promotes angiogenesis by downregulating miR-497-5p to target EGFL7, and promotes nerve regeneration and repair of nerve defects in rats with SCI.
本研究评估了川芎嗪(TMP)对脊髓损伤(SCI)大鼠模型的调节作用,并阐明了TMP对SCI的神经保护机制。
建立SCI大鼠模型,并用TMP注射治疗两周。评估miR-497-5p和EGFL7的表达变化,通过BBB评分测试和足迹分析评估SCI后的运动功能恢复情况,通过HE染色和TUNEL染色评估大鼠脊髓损伤情况;通过免疫印迹法检测CD31评估血管生成;通过ELISA检测炎症因子水平。通过生物信息学网站分析和荧光素酶报告基因检测验证EGFL7是miR-497-5p的靶标。培养HO损伤的神经元以探究TMP的作用。
SCI后,大鼠体内miR-497-5p上调而EGFL7下调。TMP通过降低miR-497-5p并增加EGFL7表达来抑制细胞凋亡,促进血管生成、神经再生和神经缺损修复。miR-497-5p靶向EGFL7。此外,TMP可抑制HO诱导的神经元炎症和细胞凋亡。
TMP通过下调miR-497-5p靶向EGFL7促进血管生成,促进SCI大鼠的神经再生和神经缺损修复。