Suppr超能文献

BIRC5 通过 mA 依赖性方式促进卵巢癌细胞对顺铂化疗的耐药性。

BIRC5 facilitates cisplatin-chemoresistance in a mA-dependent manner in ovarian cancer.

机构信息

Department of Gynecology, The Second Affiliated Hospital of Hainan Medical University, Haikou, China.

Department of Oncology, The First Affiliated Hospital of Hainan Medical College, Haikou, China.

出版信息

Cancer Med. 2024 Jan;13(1):e6811. doi: 10.1002/cam4.6811. Epub 2023 Dec 19.

Abstract

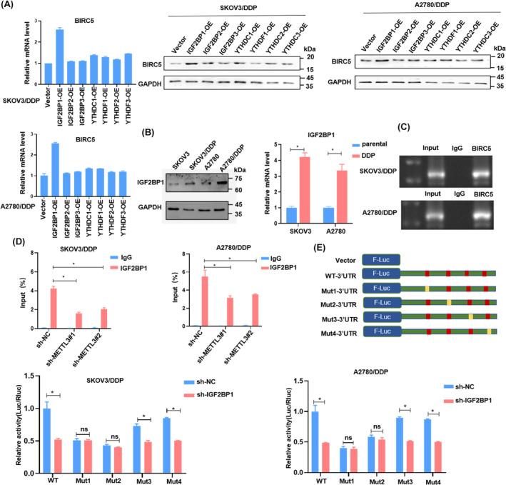
Cisplatin-based chemotherapy is the standard treatment for metastatic ovarian cancer (OC). However, chemoresistance continues to pose significant clinical challenges. Recent research has highlighted the baculoviral inhibitor of the apoptosis protein repeat-containing 5 (BIRC5) as a member of the inhibitor of the apoptosis protein (IAP) family. Notably, BIRC5, which has robust anti-apoptotic capabilities, is overexpressed in numerous cancers. Its dysfunction has been linked to challenges in cancer treatment. Yet, the role of BIRC5 in the chemoresistance of OC remains elusive. In our present study, we observed an upregulation of BIRC5 in cisplatin-resistant cell lines. This upregulation was associated with enhanced chemoresistance, which was diminished when the expression of BIRC5 was silenced. Intriguingly, BIRC5 exhibited a high number of N6-methyladenosine (mA) binding sites. The modification of mA was found to enhance the expression of BIRC5 by recognizing and binding to the 3'-UTR of mRNA. Additionally, the insulin-like growth factor 2 mRNA-binding protein 1 (IGF2BP1) was shown to stabilize BIRC5 mRNA, synergizing with METTL3 and intensifying chemoresistance. Supporting these in vitro findings, our in vivo experiments revealed that tumors were significantly smaller in size and volume when BIRC5 was silenced. This reduction was notably counteracted by co-silencing BIRC5 and overexpressing IGF2BP1. Our results underscored the pivotal role of BIRC5 in chemoresistance. The regulation of its expression and the stability of its mRNA were influenced by mA modifications involving both METTL3 and IGF2BP1. These insights presented BIRC5 as a promising potential therapeutic target for addressing cisplatin resistance in OC.

摘要

顺铂为基础的化疗是转移性卵巢癌(OC)的标准治疗方法。然而,化疗耐药性仍然是一个重大的临床挑战。最近的研究强调了杆状病毒凋亡蛋白抑制剂重复包含 5(BIRC5)作为凋亡蛋白抑制剂(IAP)家族的一员。值得注意的是,BIRC5 具有强大的抗凋亡能力,在许多癌症中过度表达。其功能障碍与癌症治疗的挑战有关。然而,BIRC5 在 OC 化疗耐药性中的作用仍然难以捉摸。在我们目前的研究中,我们观察到顺铂耐药细胞系中 BIRC5 的上调。这种上调与增强的化疗耐药性有关,当 BIRC5 的表达被沉默时,这种耐药性就会减弱。有趣的是,BIRC5 表现出大量的 N6-甲基腺苷(mA)结合位点。mA 的修饰被发现通过识别和结合 mRNA 的 3'-UTR 来增强 BIRC5 的表达。此外,胰岛素样生长因子 2 mRNA 结合蛋白 1(IGF2BP1)被证明可以稳定 BIRC5 mRNA,与 METTL3 协同作用,加剧化疗耐药性。支持这些体外发现,我们的体内实验表明,当沉默 BIRC5 时,肿瘤的大小和体积显著减小。当同时沉默 BIRC5 和过表达 IGF2BP1 时,这种减少明显被抵消。我们的研究结果强调了 BIRC5 在化疗耐药性中的关键作用。其表达的调节及其 mRNA 的稳定性受到涉及 METTL3 和 IGF2BP1 的 mA 修饰的影响。这些研究结果表明 BIRC5 是解决 OC 中顺铂耐药性的一个有前途的潜在治疗靶点。

https://cdn.ncbi.nlm.nih.gov/pmc/blobs/a071/10807614/9089e79de5ca/CAM4-13-e6811-g002.jpg

文献AI研究员

20分钟写一篇综述,助力文献阅读效率提升50倍。

立即体验

用中文搜PubMed

大模型驱动的PubMed中文搜索引擎

马上搜索

文档翻译

学术文献翻译模型,支持多种主流文档格式。

立即体验