Division of Nephrology & Hypertension, Cincinnati Children's Hospital Medical Center, Cincinnati, OH, United States.
Division of Immunobiology, Cincinnati Children's Hospital Medical Center, Cincinnati, OH, United States.
Front Immunol. 2023 Dec 8;14:1287546. doi: 10.3389/fimmu.2023.1287546. eCollection 2023.
Significant evidence suggests a connection between transplant rejection and the presence of high levels of pre-existing memory T cells. Viral infection can elicit viral-specific memory T cells that cross-react with allo-MHC capable of driving allograft rejection in mice. Despite these advances, and despite their critical role in transplant rejection, a systematic study of allo-reactive memory T cells, their specificities, and the role of cross-reactivity with viral antigens has not been performed.
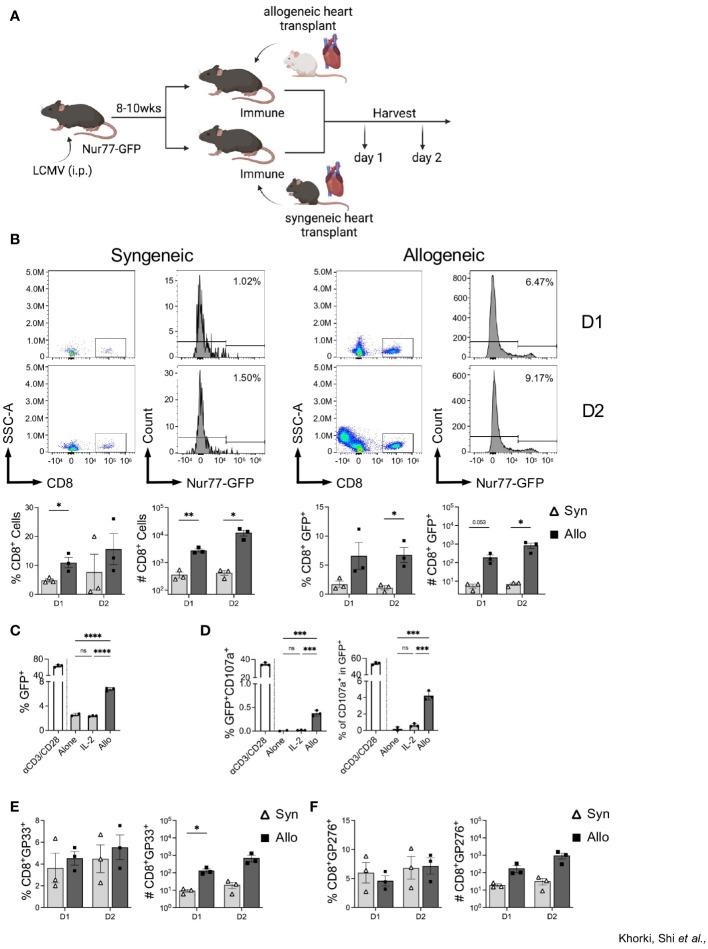
Here, we established a model to identify, isolate, and characterize cross-reactive T cells using Nur77 reporter mice (C57BL/6 background), which transiently express GFP exclusively upon TCR engagement. We infected Nur77 mice with lymphocytic choriomeningitis virus (LCMV-Armstrong) to generate a robust memory compartment, where quiescent LCMV-specific memory CD8 T cells could be readily tracked with MHC tetramer staining. Then, we transplanted LCMV immune mice with allogeneic hearts and monitored expression of GFP within MHC-tetramer defined viral-specific T cells as an indicator of their ability to cross-react with alloantigens.
Strikingly, prior LCMV infection significantly increased the kinetics and magnitude of rejection as well as CD8 T cell recruitment into allogeneic, but not syngeneic, transplanted hearts, relative to non-infected controls. Interestingly, as early as day 1 after allogeneic heart transplant an average of ~8% of MHC-tetramer CD8 T cells expressed GFP, in contrast to syngeneic heart transplants, where the frequency of viral-specific CD8 T cells that were GFP was <1%. These data show that a significant percentage of viral-specific memory CD8 T cells expressed T cell receptors that also recognized alloantigens . Notably, the frequency of cross-reactive CD8 T cells differed depending upon the viral epitope. Further, TCR sequences derived from cross-reactive T cells harbored distinctive motifs that may provide insight into cross-reactivity and allo-specificity.
In sum, we have established a mouse model to track viral-specific, allo-specific, and cross-reactive T cells; revealing that prior infection elicits substantial numbers of viral-specific T cells that cross-react to alloantigen, respond very early after transplant, and may promote rapid rejection.
大量证据表明,移植排斥反应与高水平的预先存在的记忆 T 细胞之间存在关联。病毒感染可以引发与 allo-MHC 交叉反应的病毒特异性记忆 T 细胞,从而在小鼠中驱动同种异体移植物排斥反应。尽管取得了这些进展,并且尽管它们在移植排斥反应中起着至关重要的作用,但对同种反应性记忆 T 细胞、其特异性以及与病毒抗原的交叉反应性的作用仍未进行系统研究。
在这里,我们建立了一种使用 Nur77 报告小鼠(C57BL/6 背景)来识别、分离和表征交叉反应性 T 细胞的模型,该模型仅在 TCR 结合时瞬时表达 GFP。我们用淋巴细胞性脉络丛脑膜炎病毒(LCMV-Armstrong)感染 Nur77 小鼠,以产生强大的记忆区,在那里可以通过 MHC 四聚体染色轻松追踪静止的 LCMV 特异性记忆 CD8 T 细胞。然后,我们将 LCMV 免疫小鼠进行同种异体心脏移植,并监测 MHC 四聚体定义的病毒特异性 T 细胞内 GFP 的表达,作为其与 allo 抗原交叉反应能力的指标。
令人惊讶的是,与未感染对照相比,先前的 LCMV 感染显著增加了排斥反应的动力学和幅度,以及 CD8 T 细胞向同种异体而非同基因移植心脏的募集。有趣的是,在同种异体心脏移植后仅 1 天,平均约 8%的 MHC 四聚体 CD8 T 细胞表达 GFP,而在同基因心脏移植中,GFP 的病毒特异性 CD8 T 细胞频率<1%。这些数据表明,相当一部分病毒特异性记忆 CD8 T 细胞表达的 T 细胞受体也识别 allo 抗原。值得注意的是,交叉反应性 CD8 T 细胞的频率取决于病毒表位。此外,来自交叉反应性 T 细胞的 TCR 序列具有独特的基序,这可能为交叉反应性和 allo 特异性提供见解。
总之,我们建立了一种用于跟踪病毒特异性、同种特异性和交叉反应性 T 细胞的小鼠模型;揭示了先前的感染引发了大量的病毒特异性 T 细胞,这些细胞与 allo 抗原交叉反应,在移植后早期迅速反应,并可能促进快速排斥反应。