Suppr超能文献

多硅双侧软质物理双子作为传统远程触诊用户界面的替代品:一项比较研究。

Multi-silicone bilateral soft physical twin as an alternative to traditional user interfaces for remote palpation: a comparative study.

机构信息

Bio Inspired Robotics Laboratory, Department of Engineering, University of Cambridge, Cambridge, UK.

出版信息

Sci Rep. 2023 Dec 27;13(1):23014. doi: 10.1038/s41598-023-50329-4.

Abstract

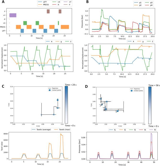
Teleoperated medical technologies are a fundamental part of the healthcare system. From telemedicine to remote surgery, they allow remote diagnosis and treatment. However, the absence of any interface able to effectively reproduce the sense of touch and interaction with the patient prevents the implementation of teleoperated systems for primary care examinations, such as palpation. In this paper, we propose the first reported case of a soft robotic bilateral physical twin for remote palpation. By creating an entirely soft interface that can be used both to control the robot and receive feedback, the proposed device allows the user to achieve remote palpation by simply palpating the soft physical twin. This is achieved through a compact design showcasing 9 pneumatic chambers and exploiting multi-silicone casting to minimize cross-noise and allow teleoperation. A comparative study has been run against a traditional setup, and both the control and feedback of the physical twin are carefully analyzed. Despite distributed tactile feedback not achieving the same performance as the visual map, the soft control and visual feedback combination showcases a 5.1% higher accuracy. Moreover, the bilateral soft physical twin results always in a less invasive procedure, with 41% lower mechanical work exchanged with the remote phantom.

摘要

远程医疗技术是医疗保健系统的一个基本组成部分。从远程医疗到远程手术,它们允许进行远程诊断和治疗。然而,由于缺乏任何能够有效复制触觉和与患者交互的接口,远程医疗系统无法用于初级保健检查,例如触诊。在本文中,我们提出了首例用于远程触诊的软机器人双边物理孪生体的报道。通过创建一个完全软的接口,可以同时用于控制机器人和接收反馈,所提出的设备允许用户通过简单地触摸软物理孪生体来实现远程触诊。这是通过一个紧凑的设计实现的,该设计展示了 9 个气动腔,并利用多硅橡胶铸造来最小化交叉噪声并允许进行远程操作。已经针对传统设置进行了对比研究,并且仔细分析了物理孪生体的控制和反馈。尽管分布式触觉反馈的性能不如视觉映射,但软控制和视觉反馈的组合显示出 5.1%的更高准确性。此外,双边软物理孪生体的结果总是侵入性更小,与远程幻影交换的机械功降低了 41%。

https://cdn.ncbi.nlm.nih.gov/pmc/blobs/c422/10754944/0197d83e66b7/41598_2023_50329_Fig1_HTML.jpg

文献AI研究员

20分钟写一篇综述,助力文献阅读效率提升50倍。

立即体验

用中文搜PubMed

大模型驱动的PubMed中文搜索引擎

马上搜索

文档翻译

学术文献翻译模型,支持多种主流文档格式。

立即体验