Klinik für Urologie und Zentrale Klinische Forschung, Klinikum der Albert-Ludwigs-Universität Freiburg, Freiburg, Germany.
CIBSS Centre of Biological Signalling Studies, University of Freiburg, Freiburg, Germany.
Nat Commun. 2024 Jan 2;15(1):43. doi: 10.1038/s41467-023-44243-6.
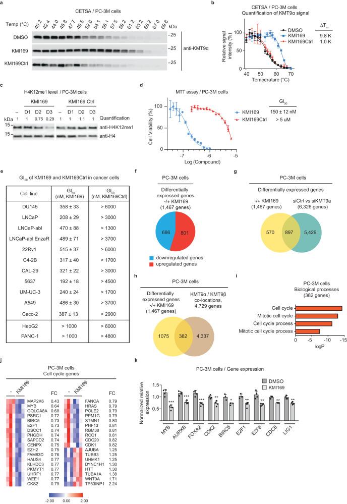
Inhibition of epigenetic regulators by small molecules is an attractive strategy for cancer treatment. Recently, we characterised the role of lysine methyltransferase 9 (KMT9) in prostate, lung, and colon cancer. Our observation that the enzymatic activity was required for tumour cell proliferation identified KMT9 as a potential therapeutic target. Here, we report the development of a potent and selective KMT9 inhibitor (compound 4, KMI169) with cellular activity through structure-based drug design. KMI169 functions as a bi-substrate inhibitor targeting the SAM and substrate binding pockets of KMT9 and exhibits high potency, selectivity, and cellular target engagement. KMT9 inhibition selectively downregulates target genes involved in cell cycle regulation and impairs proliferation of tumours cells including castration- and enzalutamide-resistant prostate cancer cells. KMI169 represents a valuable tool to probe cellular KMT9 functions and paves the way for the development of clinical candidate inhibitors as therapeutic options to treat malignancies such as therapy-resistant prostate cancer.
小分子抑制表观遗传调控因子是癌症治疗的一种有吸引力的策略。最近,我们研究了赖氨酸甲基转移酶 9(KMT9)在前列腺癌、肺癌和结肠癌中的作用。我们观察到酶活性对于肿瘤细胞增殖是必需的,这表明 KMT9 是一个有潜力的治疗靶点。在这里,我们报告了一种通过基于结构的药物设计开发的有效的、选择性的 KMT9 抑制剂(化合物 4,KMI169)的发展,该抑制剂通过细胞活性发挥作用。KMI169 作为一种双底物抑制剂,靶向 KMT9 的 SAM 和底物结合口袋,具有高活性、选择性和细胞靶标结合。KMT9 抑制选择性地下调参与细胞周期调控的靶基因,并损害包括去势和恩杂鲁胺耐药前列腺癌细胞在内的肿瘤细胞的增殖。KMI169 代表了一种探究细胞 KMT9 功能的有价值的工具,并为开发临床候选抑制剂作为治疗恶性肿瘤(如耐药性前列腺癌)的治疗选择铺平了道路。