Suppr超能文献

ARL-6 基因在肝细胞癌中的预后和治疗作用。

The Prognostic and Therapeutic Roles of ARL-6 Gene in Hepatocellular Carcinoma.

机构信息

Institute of Organ Transplantation, Tongji Hospital, Tongji Medical College, Huazhong University of Science and Technology, Wuhan, China.

Key Laboratory of Organ Transplantation, Ministry of Education, Wuhan, China.

出版信息

Int J Med Sci. 2024 Jan 1;21(2):207-218. doi: 10.7150/ijms.88039. eCollection 2024.

Abstract

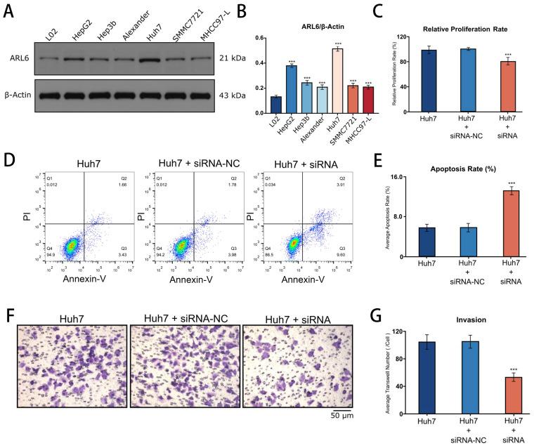
Hepatocellular carcinoma (HCC) is one of the most prevalent human cancers. , a member of the ADP ribosylation factor (like) () protein family, has gained attention as a potential therapeutic target in various malignancies and a prognostic biomarker. However, its specific roles in HCC, both prognostically and biochemically, remain largely unclear. To examine the functional relevance of in HCC, we acquired data from GEPIA, UALCAN, TIMER, TCGA, GeneMANIA, and Metascape databases. Then, we conducted immunohistochemistry on a replication sample comprising 26 HCC specimens to assess the efficacy of the gene. To unravel the mechanistic intricacies, we employed diverse assays such as the cell counting kit 8 (CCK8), flow cytometry, and transwell invasion assessment. Our findings demonstrated the mRNA expression of was significantly upregulated in HCC compared to normal tissue, as evidenced by comprehensive database analysis. Immunohistochemistry further revealed that expression was remarkably higher in HCC than in para-carcinoma tissues. Moreover, expression exhibited noteworthy variations across diverse LIHC characteristics, including sample type, histological subtype, mutation status, nodal metastatic status, and cancer stage. In addition, high transcriptional levels of were correlated with diminished overall survival (OS) and disease-free survival (DFS) in HCC patients. Furthermore, our study indicated positive correlations between expression levels and the activities of tumor-infiltrating immune cells such as B cells, myeloid dendritic cells, macrophages, neutrophils, CD8+T cells, and CD4+T cells. Substantiating our findings, database analysis uncovered additional evidence of gene co-expression and its functional significance in HCC cases. Finally, we demonstrated the involvement of the gene in HCC cell invasion, proliferation, and apoptosis. In conclusion, our investigation sheds light on the pivotal role of in influencing HCC prognosis and treatment by modulating the biological activities of tumor cells. These discoveries hold promise for the development of predictive biomarkers and novel therapeutic avenues for affected patients.

摘要

肝细胞癌 (HCC) 是最常见的人类癌症之一。,,, 是 ADP 核糖基化因子 (like) () 蛋白家族的成员,作为各种恶性肿瘤的潜在治疗靶点和预后生物标志物引起了关注。然而,其在 HCC 中的具体作用,无论是在预后还是在生化方面,仍然很大程度上不清楚。为了研究 在 HCC 中的功能相关性,我们从 GEPIA、UALCAN、TIMER、TCGA、GeneMANIA 和 Metascape 数据库中获取了数据。然后,我们对包含 26 个 HCC 标本的复制样本进行了免疫组织化学分析,以评估 基因的疗效。为了揭示其机制的复杂性,我们采用了多种测定方法,如细胞计数试剂盒 8 (CCK8)、流式细胞术和 Transwell 侵袭评估。我们的研究结果表明,通过综合数据库分析,与正常组织相比, 在 HCC 中的 mRNA 表达显著上调。免疫组织化学进一步显示, 在 HCC 中的表达明显高于癌旁组织。此外, 在不同的 LIHC 特征中表现出显著的变化,包括样本类型、组织学亚型、 突变状态、淋巴结转移状态和癌症阶段。此外, 在 HCC 患者中,高转录水平与总生存期 (OS) 和无病生存期 (DFS) 的降低显著相关。此外,我们的研究表明, 表达水平与肿瘤浸润免疫细胞的活性呈正相关,如 B 细胞、髓样树突状细胞、巨噬细胞、中性粒细胞、CD8+T 细胞和 CD4+T 细胞。我们的数据库分析进一步证实了 基因的共表达及其在 HCC 病例中的功能意义。最后,我们证明了 基因参与 HCC 细胞侵袭、增殖和凋亡。总之,我们的研究揭示了 在影响 HCC 预后和治疗方面的关键作用,通过调节肿瘤细胞的生物学活性。这些发现为受影响患者的预测生物标志物和新的治疗途径的发展提供了希望。

https://cdn.ncbi.nlm.nih.gov/pmc/blobs/c0de/10758142/8e563a6d5906/ijmsv21p0207g001.jpg

文献AI研究员

20分钟写一篇综述,助力文献阅读效率提升50倍。

立即体验

用中文搜PubMed

大模型驱动的PubMed中文搜索引擎

马上搜索

文档翻译

学术文献翻译模型,支持多种主流文档格式。

立即体验