Kidney Disease Center, the First Affiliated Hospital, College of Medicine, Zhejiang University, Hangzhou, China.
Key Laboratory of Kidney Disease Prevention and Control Technology, Hangzhou, China.
Int J Biol Sci. 2024 Jan 1;20(2):569-584. doi: 10.7150/ijbs.89291. eCollection 2024.
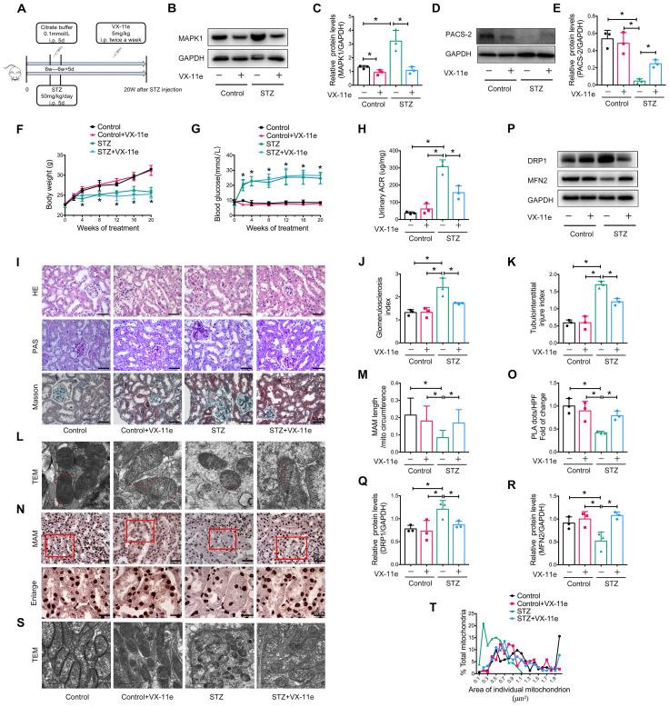
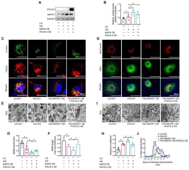
Diabetic kidney disease (DKD) is a leading cause of end-stage renal disease (ESRD). Mitochondrial dysfunction in renal tubules, occurring early in the disease, is linked to the development of DKD, although the underlying pathways remain unclear. Here, we examine diabetic human and mouse kidneys, and HK-2 cells exposed to high glucose, to show that high glucose disrupts mitochondria-associated endoplasmic reticulum membrane (MAM) and causes mitochondrial fragmentation. We find that high glucose conditions increase mitogen-activated protein kinase 1(MAPK1), a member of the MAP kinase signal transduction pathway, which in turn lowers the level of phosphofurin acidic cluster sorting protein 2 (PACS-2), a key component of MAM that tethers mitochondria to the ER. MAPK1-induced disruption of MAM leads to mitochondrial fragmentation but this can be rescued in HK-2 cells by increasing PACS-2 levels. Functional studies in diabetic mice show that inhibition of MAPK1 increases PACS-2 and protects against the loss of MAM and the mitochondrial fragmentation. Taken together, these results identify the MAPK1-PACS-2 axis as a key pathway to therapeutically target as well as provide new insights into the pathogenesis of DKD.
糖尿病肾病(DKD)是终末期肾病(ESRD)的主要原因。尽管其潜在途径尚不清楚,但发生在疾病早期的肾小管线粒体功能障碍与 DKD 的发展有关。在这里,我们检查了糖尿病患者和小鼠的肾脏以及暴露于高葡萄糖的 HK-2 细胞,结果表明高葡萄糖会破坏线粒体相关内质网膜(MAM)并导致线粒体碎片化。我们发现高葡萄糖条件会增加丝裂原激活的蛋白激酶 1(MAPK1),MAPK1 是丝裂原激活蛋白激酶信号转导途径的一个成员,它反过来又降低了 MAM 的关键组成部分磷酸化富亮氨酸酸性簇分选蛋白 2(PACS-2)的水平,该蛋白将线粒体与 ER 连接在一起。MAPK1 诱导的 MAM 破坏导致线粒体碎片化,但这可以通过增加 PACS-2 水平在 HK-2 细胞中得到挽救。糖尿病小鼠的功能研究表明,抑制 MAPK1 可增加 PACS-2 并防止 MAM 的丢失和线粒体碎片化。总之,这些结果确定了 MAPK1-PACS-2 轴是治疗靶点的关键途径,并为 DKD 的发病机制提供了新的见解。