Department of Cancer Evolution Research Center, College of Medicine, The Catholic University of Korea, 06591, Seoul, South Korea.
Department of Biochemistry, College of Medicine, Ewha Womans University, 07804, Seoul, South Korea.
Exp Mol Med. 2024 Feb;56(1):168-176. doi: 10.1038/s12276-023-01140-8. Epub 2024 Jan 4.
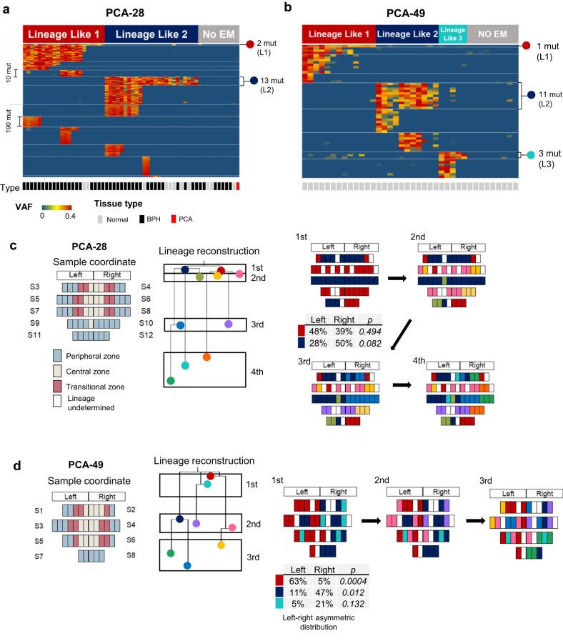
This study aimed to identify somatic mutations in nontumor cells (NSMs) in normal prostate and benign prostatic hyperplasia (BPH) and to determine their relatedness to prostate cancer (PCA). From 22 PCA patients, two prostates were sampled for 3-dimensional mapping (50 normal, 46 BPH and 1 PCA samples), and 20 prostates were trio-sampled (two normal or BPH samples and one PCA sample) and analyzed by whole-genome sequencing. Normal and BPH tissues harbored several driver NSMs and copy number alterations (CNAs), including in FOXA1, but the variations exhibited low incidence, rare recurrence, and rare overlap with PCAs. CNAs, structural variants, and mutation signatures were similar between normal and BPH samples, while BPHs harbored a higher mutation burden, shorter telomere length, larger clone size, and more private NSMs than normal prostates. We identified peripheral-zonal dominance and right-side asymmetry in NSMs, but the asymmetry was heterogeneous between samples. In one normal prostate, private oncogenic RAS-signaling NSMs were detected, suggesting convergence in clonal maintenance. Early embryonic mutations exhibited two distinct distributions, characterized as layered and mixed patterns. Our study identified that the BPH genome differed from the normal prostate genome but was still closer to the normal genome than to the PCA genome, suggesting that BPH might be more related to aging or environmental stress than to tumorigenic processes.
本研究旨在鉴定正常前列腺和良性前列腺增生(BPH)中非肿瘤细胞(NSMs)中的体细胞突变,并确定其与前列腺癌(PCA)的相关性。从 22 名 PCA 患者中,对两个前列腺进行了 3 维图谱取样(50 个正常,46 个 BPH 和 1 个 PCA 样本),并对 20 个前列腺进行了三取样(2 个正常或 BPH 样本和 1 个 PCA 样本),并进行了全基因组测序分析。正常和 BPH 组织中存在几种驱动性 NSMs 和拷贝数改变(CNAs),包括 FOXA1,但这些变异的发生率低、罕见复发且与 PCA 重叠罕见。CNAs、结构变体和突变特征在正常和 BPH 样本之间相似,而 BPH 组织的突变负担、端粒长度较短、克隆大小较大和更多的私有 NSMs比正常前列腺组织更多。我们发现 NSMs 存在外周-区域优势和右侧不对称性,但在样本之间存在异质性。在一个正常的前列腺中,检测到了私有致癌性 RAS 信号 NSMs,表明在克隆维持中存在趋同。早期胚胎突变表现出两种不同的分布特征,表现为分层和混合模式。我们的研究表明,BPH 基因组与正常前列腺基因组不同,但与 PCA 基因组相比,仍然更接近正常基因组,这表明 BPH 可能与衰老或环境应激有关,而不是与肿瘤发生过程有关。