Cardiology department, Complejo Hospitalario Universitario de Santiago, Travesía de la Choupana SN, 15706, Santiago de Compostela, Spain.
CIBERCV, ISCIII, Madrid, Spain.
Cardiovasc Diabetol. 2024 Jan 3;23(1):1. doi: 10.1186/s12933-023-02096-9.
Obesity has increased in recent years with consequences on diabetes and other comorbidities. Thus, 1 out of 3 diabetic patients suffers cardiovascular disease (CVD). The network among glucose, immune system, endothelium and epicardial fat has an important role on pro-inflammatory and thrombotic mechanisms of atherogenesis. Since semaglutide, long-acting glucagon like peptide 1- receptor agonist (GLP-1-RA), a glucose-lowering drug, reduces body weight, we aimed to study its effects on human epicardial fat (EAT), aortic endothelial cells and neutrophils as atherogenesis involved-cardiovascular cells.
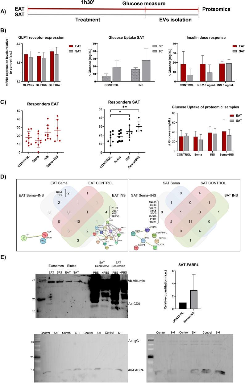
EAT and subcutaneous fat (SAT) were collected from patients undergoing cardiac surgery. Differential glucose consumption and protein cargo of fat-released exosomes, after semaglutide or/and insulin treatment were analyzed by enzymatic and TripleTOF, respectively. Human neutrophils phenotype and their adhesion to aortic endothelial cells (HAEC) or angiogenesis were analyzed by flow cytometry and functional fluorescence analysis. Immune cells and plasma protein markers were determined by flow cytometry and Luminex-multiplex on patients before and after 6 months treatment with semaglutide.
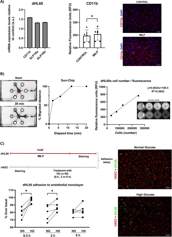
GLP-1 receptor was expressed on fat and neutrophils. Differential exosomes-protein cargo was identified on EAT explants after semaglutide treatment. This drug increased secretion of gelsolin, antithrombotic protein, by EAT, modulated CD11b on neutrophils, its migration and endothelial adhesion, induced by adiposity protein, FABP4, or a chemoattractant. Monocytes and neutrophils phenotype and plasma adiposity, stretch, mesothelial, fibrotic, and inflammatory markers on patients underwent semaglutide treatment for 6 months showed a 20% reduction with statistical significance on FABP4 levels and an 80% increase of neutrophils-CD88.
Semaglutide increases endocrine activity of epicardial fat with antithrombotic properties. Moreover, this drug modulates the pro-inflammatory and atherogenic profile induced by the adiposity marker, FABP4, which is also reduced in patients after semaglutide treatment.
近年来,肥胖症有所增加,导致糖尿病和其他合并症的发病率上升。因此,每 3 名糖尿病患者中就有 1 人患有心血管疾病(CVD)。葡萄糖、免疫系统、内皮细胞和心外膜脂肪之间的网络在动脉粥样硬化的促炎和血栓形成机制中起着重要作用。由于长效胰高血糖素样肽 1 受体激动剂(GLP-1-RA)司美格鲁肽是一种降血糖药物,可减轻体重,我们旨在研究其对人心外膜脂肪(EAT)、主动脉内皮细胞和中性粒细胞的影响,因为这些细胞与动脉粥样硬化的发生有关。
从接受心脏手术的患者中采集心外膜脂肪和皮下脂肪(SAT)。通过酶法和 TripleTOF 分别分析司美格鲁肽或/和胰岛素处理后脂肪释放的外泌体的差异葡萄糖消耗和蛋白货物。通过流式细胞术和功能荧光分析分析中性粒细胞表型及其与主动脉内皮细胞(HAEC)的粘附或血管生成。通过流式细胞术和 Luminex 多重分析在接受司美格鲁肽治疗 6 个月前后的患者中测定免疫细胞和血浆蛋白标志物。
GLP-1 受体在脂肪细胞和中性粒细胞上表达。在司美格鲁肽处理后,在外植体 EAT 中鉴定出差异外泌体-蛋白货物。这种药物增加了脂肪产生的抗血栓蛋白凝胶蛋白的分泌,通过肥胖蛋白 FABP4 或趋化因子调节 CD11b 上的中性粒细胞迁移和内皮粘附。接受司美格鲁肽治疗 6 个月的患者的单核细胞和中性粒细胞表型以及血浆肥胖、拉伸、间皮、纤维化和炎症标志物显示 FABP4 水平降低 20%,中性粒细胞-CD88 增加 80%,具有统计学意义。
司美格鲁肽增加了具有抗血栓特性的心外膜脂肪的内分泌活性。此外,该药物还调节了由肥胖标志物 FABP4 诱导的促炎和动脉粥样硬化表型,而接受司美格鲁肽治疗的患者的 FABP4 水平也降低。