Suppr超能文献

非洲菊()杂种群体花部表型变异及其与 EST-SSR 标记的关联。

Phenotypic Variation in Flower Color and Morphology in the Gerbera () F Hybrid Population and Their Association with EST-SSR Markers.

机构信息

The Research Center for Ornamental Plants, College of Forestry and Landscape Architecture, South China Agricultural University, Guangzhou 510642, China.

Guangdong Key Lab of Ornamental Plant Germplasm Innovation and Utilization, Environmental Horticulture Research Institute, Guangdong Academy of Agricultural Sciences, Guangzhou 510642, China.

出版信息

Int J Mol Sci. 2023 Dec 22;25(1):203. doi: 10.3390/ijms25010203.

Abstract

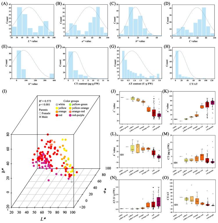
Gerbera () is a widely cultivated ornamental plant. However, its genetic improvement is limited by the lack of genetic analysis and molecular markers for traits. In this study, we analyzed the phenotypic and genotypic variation of 140 F progeny from two gerbera varieties with different flower types and colors. We evaluated the flower's morphology, color, and pigment content of the F population and performed cluster principal component analysis (PCA) and correlation analysis. The results showed that the main ornamental traits of the hybrid progeny varied greatly. The segregation ratios of single and double flowers and ligulate and split ray florets were both 1:1. The flower colors of the F progeny were mainly red and purple-red, similar to the male parent's color. Furthermore, we conducted a genetic analysis of the hybrid progeny using EST-SSR markers and performed association analysis with phenotypic traits. We identified 2, 2, 3, 1, and 2 loci to be associated with peduncle length (PL), ray floret length (RFL), and outer ray floret; the level of apex relative to the top of involucre (LAI); outer corolla lips (OCL); and the of ray floret color, respectively. Our results reveal the genetic patterns of important ornamental traits and provide a theoretical basis and practical tools for gerbera genetic breeding.

摘要

大丁草(Gerbera)是一种广泛种植的观赏植物。然而,其遗传改良受到缺乏性状遗传分析和分子标记的限制。本研究分析了两个具有不同花型和花色的大丁草品种的 140 个 F1 后代的表型和基因型变异。我们评估了 F 群体的花形态、颜色和色素含量,并进行了聚类主成分分析(PCA)和相关性分析。结果表明,杂种后代的主要观赏性状差异很大。单瓣和重瓣花以及舌状和分裂射线花瓣的分离比均为 1:1。F 后代的花色主要为红色和紫红色,与父本的颜色相似。此外,我们利用 EST-SSR 标记对杂种后代进行了遗传分析,并与表型性状进行了关联分析。我们鉴定了 2、2、3、1 和 2 个与花梗长度(PL)、舌状花瓣长度(RFL)和外舌状花瓣;距总苞顶端的顶端相对位置(LAI);外花冠唇(OCL);和舌状花瓣颜色的深浅有关的位点。我们的研究结果揭示了重要观赏性状的遗传模式,为大丁草遗传育种提供了理论依据和实用工具。

https://cdn.ncbi.nlm.nih.gov/pmc/blobs/cbd7/10779396/42ca108c1715/ijms-25-00203-g001.jpg

文献检索

告别复杂PubMed语法,用中文像聊天一样搜索,搜遍4000万医学文献。AI智能推荐,让科研检索更轻松。

立即免费搜索

文件翻译

保留排版,准确专业,支持PDF/Word/PPT等文件格式,支持 12+语言互译。

免费翻译文档

深度研究

AI帮你快速写综述,25分钟生成高质量综述,智能提取关键信息,辅助科研写作。

立即免费体验