Suppr超能文献

YM155 调节主要 RCC 亚型中一种表观遗传学酶的治疗效果。

Therapeutic Efficacy of YM155 to Regulate an Epigenetic Enzyme in Major Subtypes of RCC.

机构信息

Department of Urology, Hanyang University College of Medicine, Seoul 04763, Republic of Korea.

Department of Translational Medicine, Hanyang University Graduate School of Biomedical Science & Engineering, Seoul 04763, Republic of Korea.

出版信息

Int J Mol Sci. 2023 Dec 22;25(1):216. doi: 10.3390/ijms25010216.

Abstract

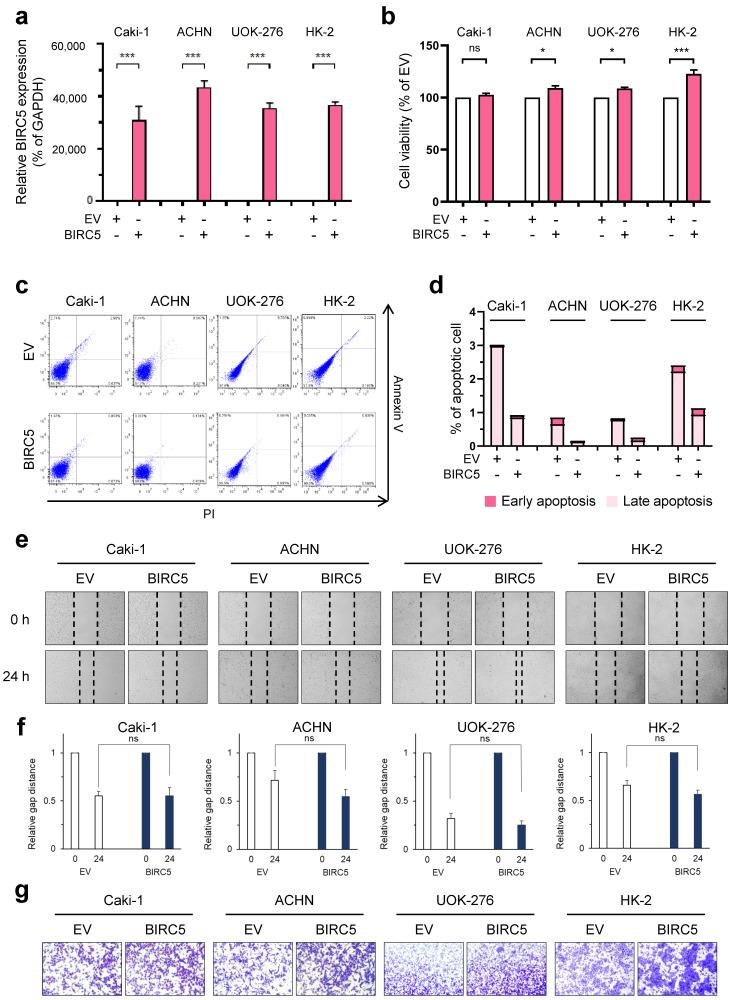
Renal cell carcinoma (RCC) is the most common type of kidney cancer and includes more than 10 subtypes. Compared to the intensively investigated clear cell RCC (ccRCC), the underlying mechanisms and treatment options of other subtypes, including papillary RCC (pRCC) and chromogenic RCC (chRCC), are limited. In this study, we analyzed the public databases for ccRCC, pRCC, and chRCC and found that BIRC5 was commonly overexpressed in a large cohort of pRCC and chRCC patients as well as ccRCC and was closely related to the progression of RCCs. We investigated the potential of BIRC5 as a therapeutic target for these three types of RCCs. Loss and gain of function studies showed the critical role of BIRC5 in cancer growth. YM155, a BIRC5 inhibitor, induced a potent tumor-suppressive effect in the three types of RCC cells and xenograft models. To determine the mechanism underlying the anti-tumor effects of YM155, we examined epigenetic modifications in the BIRC5 promoter and found that histone H3 lysine 27 acetylation (H3K27Ac) was highly enriched on the promoter region of BIRC5. Chromatin-immunoprecipitation analysis revealed that H3K27Ac enrichment was significantly decreased by YM155. Immunohistochemistry of xenografted tissue showed that overexpression of BIRC5 plays an important role in malignancy in RCC. Furthermore, high expression of P300 was significantly associated with the progression of RCC. Our findings demonstrate the P300-H3K27Ac-BIRC5 cascade in three types of RCC and provide a therapeutic path for future research on RCC.

摘要

肾细胞癌(RCC)是最常见的肾癌类型,包括 10 多种亚型。与深入研究的透明细胞 RCC(ccRCC)相比,其他亚型(包括乳头状 RCC [pRCC] 和 chromogenic RCC [chRCC])的潜在机制和治疗选择有限。在这项研究中,我们分析了 ccRCC、pRCC 和 chRCC 的公共数据库,发现 BIRC5 在大量 pRCC 和 chRCC 患者以及 ccRCC 患者中普遍过表达,并且与 RCC 的进展密切相关。我们研究了 BIRC5 作为这三种 RCC 治疗靶点的潜力。缺失和功能获得研究表明 BIRC5 在癌症生长中起着关键作用。BIRC5 抑制剂 YM155 在三种 RCC 细胞和异种移植模型中诱导了强大的肿瘤抑制作用。为了确定 YM155 抗肿瘤作用的机制,我们检查了 BIRC5 启动子的表观遗传修饰,发现组蛋白 H3 赖氨酸 27 乙酰化(H3K27Ac)在 BIRC5 启动子区域高度富集。染色质免疫沉淀分析显示 YM155 显著降低了 H3K27Ac 的富集。异种移植组织的免疫组织化学显示,BIRC5 的过表达在 RCC 的恶性程度中起着重要作用。此外,P300 的高表达与 RCC 的进展显著相关。我们的研究结果表明,在三种 RCC 中存在 P300-H3K27Ac-BIRC5 级联反应,并为未来 RCC 的研究提供了治疗途径。

https://cdn.ncbi.nlm.nih.gov/pmc/blobs/f23c/10779260/1d1fcac369f1/ijms-25-00216-g001.jpg

文献AI研究员

20分钟写一篇综述,助力文献阅读效率提升50倍。

立即体验

用中文搜PubMed

大模型驱动的PubMed中文搜索引擎

马上搜索

文档翻译

学术文献翻译模型,支持多种主流文档格式。

立即体验