Suppr超能文献

乙酰-11-酮-β-乳香酸通过 Nrf2 抵抗神经元焦亡加速大鼠脊髓损伤修复。

Acetyl-11-Keto-β-Boswellic Acid Accelerates the Repair of Spinal Cord Injury in Rats by Resisting Neuronal Pyroptosis with Nrf2.

机构信息

Department of Veterinary Medicine, Northeast Agricultural University, Harbin 150030, China.

Key Laboratory of the Provincial Education Department of Heilongjiang for Common Animal Disease Prevention and Treatment, Northeast Agricultural University, Harbin 150030, China.

出版信息

Int J Mol Sci. 2023 Dec 26;25(1):358. doi: 10.3390/ijms25010358.

Abstract

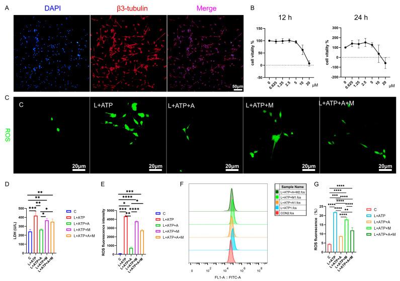
The primary aim of this study is to delve into the potential of Acetyl-11-keto-β-boswellic acid (AKBA) in ameliorating neuronal damage induced by acute spinal cord injury, as well as to unravel the intricate underlying mechanisms. A cohort of 40 Sprague-Dawley rats was meticulously categorized into four groups. Following a seven-day oral administration of AKBA, damaged spinal cord samples were meticulously procured for Nissl staining and electron microscopy to assess neuronal demise. Employing ELISA, immunofluorescence, Western blot (WB), and quantitative polymerase chain reaction (qPCR), the modulatory effects of AKBA within the context of spinal cord injury were comprehensively evaluated. Furthermore, employing an ex vivo extraction of spinal cord neurons, an ATP + LPS-induced pyroptotic injury model was established. The model was subsequently subjected to Nrf2 inhibition, followed by a battery of assessments involving ELISA, DCFH-DA staining, flow cytometry, immunofluorescence, and WB to decipher the effects of AKBA on the spinal cord neuron pyroptosis model. By engaging the Nrf2-ROS-NLRP3 pathway, AKBA exerted a repressive influence on the expression of the pyroptotic initiator protein Caspase-1, thereby mitigating the release of GSDMD and alleviating pyroptosis. Additionally, AKBA demonstrated the ability to attenuate the release of IL-18 and IL-1β, curbing neuronal loss and expediting the restorative processes within the context of spinal cord injury. Our study elucidates that AKBA can reduce spinal cord neuronal apoptosis, providing a basis for the development of AKBA as a clinical treatment for spinal cord injury.

摘要

本研究的主要目的是深入探讨乙酰基-11-酮-β-乳香酸(AKBA)在改善急性脊髓损伤诱导的神经元损伤中的潜力,并揭示其复杂的潜在机制。将 40 只 Sprague-Dawley 大鼠仔细分为四组。经过为期七天的 AKBA 口服给药后,仔细采集受损的脊髓样本进行尼氏染色和电子显微镜检查,以评估神经元死亡。采用 ELISA、免疫荧光、Western blot(WB)和定量聚合酶链反应(qPCR),全面评估 AKBA 在脊髓损伤中的调节作用。此外,通过体外提取脊髓神经元,建立了 ATP+LPS 诱导的细胞焦亡损伤模型。随后对模型进行 Nrf2 抑制,然后进行一系列评估,包括 ELISA、DCFH-DA 染色、流式细胞术、免疫荧光和 WB,以破译 AKBA 对脊髓神经元细胞焦亡模型的影响。通过激活 Nrf2-ROS-NLRP3 通路,AKBA 对细胞焦亡起始蛋白 Caspase-1 的表达产生抑制作用,从而减轻 GSDMD 的释放并缓解细胞焦亡。此外,AKBA 还能够减轻 IL-18 和 IL-1β 的释放,抑制神经元丢失并促进脊髓损伤后的修复过程。我们的研究表明,AKBA 可以减少脊髓神经元凋亡,为 AKBA 作为脊髓损伤临床治疗的开发提供了依据。

https://cdn.ncbi.nlm.nih.gov/pmc/blobs/5bbe/10779011/b149e43164ec/ijms-25-00358-g001.jpg

文献AI研究员

20分钟写一篇综述,助力文献阅读效率提升50倍。

立即体验

用中文搜PubMed

大模型驱动的PubMed中文搜索引擎

马上搜索

文档翻译

学术文献翻译模型,支持多种主流文档格式。

立即体验