Suppr超能文献

EBV 基因甲基化谱及其在鉴别鼻咽癌和鼻 NK/T 细胞淋巴瘤中的应用。

EBV DNA methylation profiles and its application in distinguishing nasopharyngeal carcinoma and nasal NK/T-cell lymphoma.

机构信息

State Key Laboratory of Oncology in South China, Guangdong Key Laboratory of Nasopharyngeal Carcinoma Diagnosis and Therapy, Guangdong Provincial Clinical Research Center for Cancer, Sun Yat-sen University Cancer Center, 651 Dongfeng East Road, Guangzhou, Guangdong, 510060, People's Republic of China.

School of Public Health, Sun Yat-sen University, Guangzhou, 510080, China.

出版信息

Clin Epigenetics. 2024 Jan 11;16(1):11. doi: 10.1186/s13148-024-01624-y.

Abstract

BACKGROUND

As an oncovirus, EBV is associated with multiple cancers, including solid tumors and hematological malignancies. EBV methylation plays an important role in regulating tumor occurrence. However, the EBV methylation profiles in EBV-associated tumor tissues are poorly understood.

RESULTS

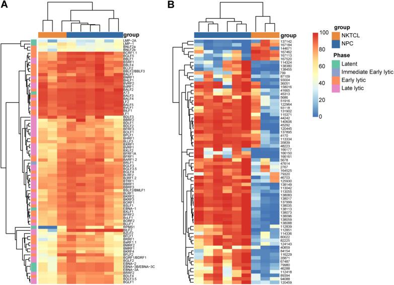
In this study, EBV methylation capture sequencing was conducted in several different tumor tissue samples, including NPC, EBVaGC, lung LELC and parotid LELC. Besides, EBV capture sequencing and following qMSP were performed on nasopharyngeal brushing samples from NPC and nasal NKTCL patients. Our results showed that the EBV genome among different types of tumors displayed specific methylation patterns. Among the four types of tumors from epithelial origin (NPC, EBVaGC, lung LELC and parotid LELC), the most significant differences were found between EBVaGC and the others. For example, in EBVaGC, all CpG sites within 1,44,189-1,45,136 bp of the EBV genome sequence on gene RPMS1 were hyper-methylated compared to the others. Differently, significant differences of EBV CpG sites, particularly those located on gene BILF2, were observed between NPC and nasal NKTCL patients in nasopharyngeal brushing samples. Further, the methylated level of BILF2 was further detected using qMSP, and a diagnostic model distinguishing NPC and nasal NKTCL was established. The AUC of the model was 0.9801 (95% CI 0.9524-1.0000), with the sensitivity and specificity of 98.81% (95% CI 93.63-99.94%) and 76.92% (95% CI 49.74-91.82%), respectively.

CONCLUSIONS

Our study reveals more clues for further understanding the pathogenesis of EBV, and provides a possibility for distinguishing EBV-related tumor by detecting specific EBV CpG sites.

摘要

背景

作为一种致癌病毒,EBV 与多种癌症有关,包括实体瘤和血液系统恶性肿瘤。EBV 甲基化在调控肿瘤发生中发挥重要作用。然而,EBV 相关肿瘤组织中的 EBV 甲基化谱尚不清楚。

结果

本研究对来自 NPC、EBVaGC、肺 LELC 和腮腺 LELC 等不同肿瘤组织样本进行了 EBV 甲基化捕获测序。此外,还对 NPC 和鼻型 NK/T 细胞淋巴瘤患者的鼻咽部刷取样本进行了 EBV 捕获测序和随后的 qMSP。我们的结果表明,不同类型肿瘤中的 EBV 基因组显示出特定的甲基化模式。在四种上皮来源的肿瘤(NPC、EBVaGC、肺 LELC 和腮腺 LELC)中,EBVaGC 与其他肿瘤之间的差异最为显著。例如,在 EBVaGC 中,与其他肿瘤相比,基因 RPMS1 上 EBV 基因组序列 1,44,189-1,45,136bp 内的所有 CpG 位点均呈高甲基化状态。相反,在鼻咽部刷取样本中,NPC 和鼻型 NK/T 细胞淋巴瘤患者的 EBV CpG 位点存在显著差异,特别是位于基因 BILF2 上的 CpG 位点。进一步使用 qMSP 检测了 BILF2 的甲基化水平,并建立了一个区分 NPC 和鼻型 NK/T 细胞淋巴瘤的诊断模型。该模型的 AUC 为 0.9801(95%CI 0.9524-1.0000),灵敏度和特异性分别为 98.81%(95%CI 93.63-99.94%)和 76.92%(95%CI 49.74-91.82%)。

结论

本研究为进一步了解 EBV 的发病机制提供了更多线索,并为通过检测特定的 EBV CpG 位点来区分 EBV 相关肿瘤提供了可能。

https://cdn.ncbi.nlm.nih.gov/pmc/blobs/efa6/10785554/4a14e3435fa6/13148_2024_1624_Fig1_HTML.jpg

文献AI研究员

20分钟写一篇综述,助力文献阅读效率提升50倍。

立即体验

用中文搜PubMed

大模型驱动的PubMed中文搜索引擎

马上搜索

文档翻译

学术文献翻译模型,支持多种主流文档格式。

立即体验