Kang Chan-Koo, Kim Ah-Ram
School of Life Science, Handong Global University, Pohang, Gyeong-Buk 37554, South Korea.
Department of Advanced Convergence, Handong Global University, Pohang, Gyeong-Buk 37554, South Korea.
iScience. 2023 Dec 15;27(1):108747. doi: 10.1016/j.isci.2023.108747. eCollection 2024 Jan 19.
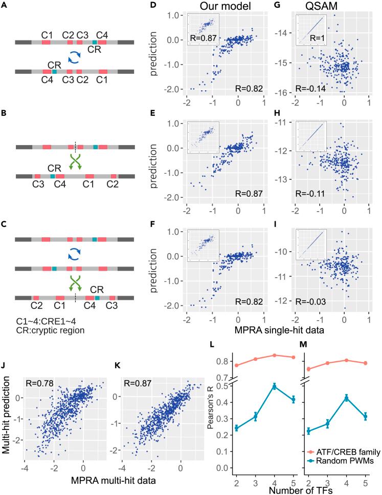
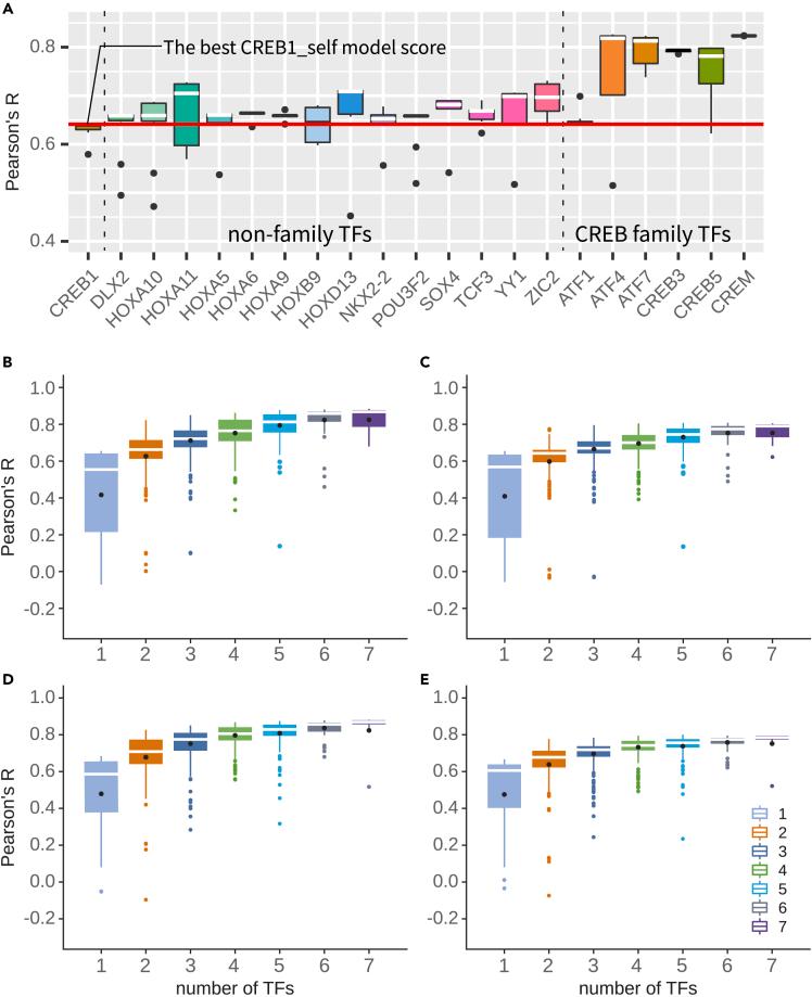
Massively parallel reporter assay measures transcriptional activities of various -regulatory modules (CRMs) in a single experiment. We developed a thermodynamic computational model framework that calculates quantitative levels of gene expression directly from regulatory DNA sequences. Using the framework, we investigated the molecular mechanisms of -regulatory mutations of a synthetic enhancer that cause abnormal gene expression. We found that, in a human cell line, competitive binding between family transcription factors (TFs) with slightly different binding preferences significantly increases the accuracy of recapitulating the transcriptional effects of thousands of single- or multi-mutations. We also discovered that even if various harmful mutations occurred in an activator binding site, CRM could stably maintain or even increase gene expression through a certain form of competitive binding between family TFs. These findings enhance understanding the effect of SNPs and indels on CRMs and would help building robust custom-designed CRMs for biologics production and gene therapy.
大规模平行报告基因检测可在单个实验中测量各种调控模块(CRM)的转录活性。我们开发了一个热力学计算模型框架,可直接从调控DNA序列计算基因表达的定量水平。利用该框架,我们研究了导致异常基因表达的合成增强子的调控突变的分子机制。我们发现,在人类细胞系中,具有略有不同结合偏好的家族转录因子(TF)之间的竞争性结合显著提高了重现数千个单突变或多突变转录效应的准确性。我们还发现,即使激活子结合位点发生各种有害突变,CRM仍可通过家族TF之间某种形式的竞争性结合稳定维持甚至增加基因表达。这些发现增进了对单核苷酸多态性(SNP)和插入缺失(indel)对CRM影响的理解,并将有助于构建用于生物制品生产和基因治疗的强大定制CRM。