Zhao Bo, Li Mei, Li Bingyu, Li Yanan, Shen Qianni, Hou Jiabao, Wu Yang, Gu Lijuan, Gao Wenwei
Department of Anesthesiology, Renmin Hospital of Wuhan University, Wuhan, Hubei Province, China.
Central Laboratory, Renmin Hospital of Wuhan University, Wuhan, Hubei Province, China.
Neural Regen Res. 2024 Sep 1;19(9):2019-2026. doi: 10.4103/1673-5374.390951. Epub 2023 Dec 15.
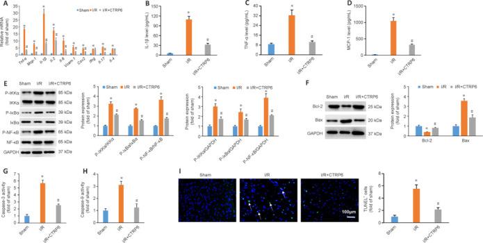
JOURNAL/nrgr/04.03/01300535-202409000-00034/figure1/v/2024-01-16T170235Z/r/image-tiff Studies have shown that C1q/tumor necrosis factor-related protein-6 (CTRP6) can alleviate renal ischemia/reperfusion injury in mice. However, its role in the brain remains poorly understood. To investigate the role of CTRP6 in cerebral ischemia/reperfusion injury associated with diabetes mellitus, a diabetes mellitus mouse model of cerebral ischemia/reperfusion injury was established by occlusion of the middle cerebral artery. To overexpress CTRP6 in the brain, an adeno-associated virus carrying CTRP6 was injected into the lateral ventricle. The result was that oxygen injury and inflammation in brain tissue were clearly attenuated, and the number of neurons was greatly reduced. In vitro experiments showed that CTRP6 knockout exacerbated oxidative damage, inflammatory reaction, and apoptosis in cerebral cortical neurons in high glucose hypoxia-simulated diabetic cerebral ischemia/reperfusion injury. CTRP6 overexpression enhanced the sirtuin-1 signaling pathway in diabetic brains after ischemia/reperfusion injury. To investigate the mechanism underlying these effects, we examined mice with depletion of brain tissue-specific sirtuin-1. CTRP6-like protection was achieved by activating the sirtuin-1 signaling pathway. Taken together, these results indicate that CTRP6 likely attenuates cerebral ischemia/reperfusion injury through activation of the sirtuin-1 signaling pathway.
《期刊》/nrgr/04.03/01300535 - 202409000 - 00034/图1/v/2024 - 01 - 16T170235Z/图像 - tiff格式 研究表明,C1q/肿瘤坏死因子相关蛋白6(CTRP6)可减轻小鼠肾缺血/再灌注损伤。然而,其在大脑中的作用仍知之甚少。为了研究CTRP6在糖尿病相关脑缺血/再灌注损伤中的作用,通过大脑中动脉闭塞建立了糖尿病脑缺血/再灌注损伤小鼠模型。为了在大脑中过表达CTRP6,将携带CTRP6的腺相关病毒注入侧脑室。结果是脑组织中的氧损伤和炎症明显减轻,神经元数量大幅减少。体外实验表明,在高糖缺氧模拟的糖尿病脑缺血/再灌注损伤中,CTRP6基因敲除加剧了大脑皮质神经元的氧化损伤、炎症反应和细胞凋亡。CTRP6过表达增强了缺血/再灌注损伤后糖尿病大脑中的沉默调节蛋白1信号通路。为了研究这些作用的潜在机制,我们检测了脑组织特异性沉默调节蛋白1缺失的小鼠。通过激活沉默调节蛋白1信号通路实现了类似CTRP6的保护作用。综上所述,这些结果表明CTRP6可能通过激活沉默调节蛋白1信号通路减轻脑缺血/再灌注损伤。