Suppr超能文献

尼氯硝唑和苯溴马隆抑制气道和肠道的黏液分泌。

Inhibition of mucus secretion by niclosamide and benzbromarone in airways and intestine.

机构信息

Physiological Institute, University of Regensburg, University Street 31, 93053, Regensburg, Germany.

Robinson Research Institute and Adelaide Medical School, University of Adelaide, Adelaide, SA, Australia.

出版信息

Sci Rep. 2024 Jan 17;14(1):1464. doi: 10.1038/s41598-024-51397-w.

Abstract

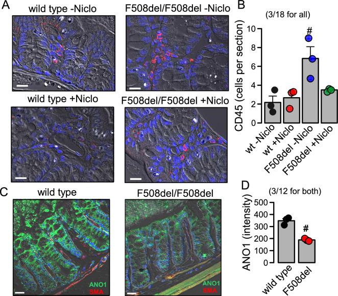
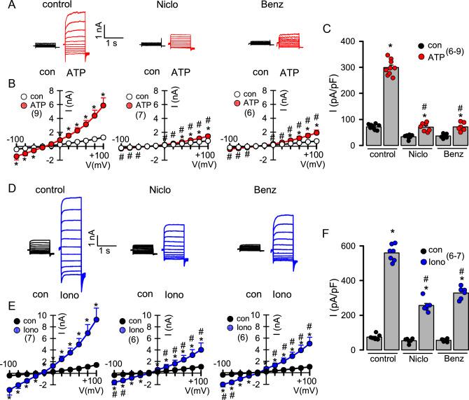
The Ca activated Cl channel TMEM16A (anoctamin 1; ANO1) is expressed in secretory epithelial cells of airways and intestine. Previous studies provided evidence for a role of ANO1 in mucus secretion. In the present study we investigated the effects of the two ANO1-inhibitors niclosamide (Niclo) and benzbromarone (Benz) in vitro and in vivo in mouse models for cystic fibrosis (CF) and asthma. In human CF airway epithelial cells (CFBE), Ca increase and activation of ANO1 by adenosine triphosphate (ATP) or ionomycin was strongly inhibited by 200 nM Niclo and 1 µM Benz. In asthmatic mice airway mucus secretion was inhibited by intratracheal instillation of Niclo or Benz. In homozygous F508del-cftr mice, intestinal mucus secretion and infiltration by CD45-positive cells was inhibited by intraperitoneal injection of Niclo (13 mg/kg/day for 7 days). In homozygous F508del-cftr rats intestinal mucus secretion was inhibited by oral application of Benz (5 mg/kg/day for 60 days). Taken together, well tolerated therapeutic concentrations of niclosamide and benzbromarone corresponding to plasma levels of treated patients, inhibit ANO1 and intracellular Ca signals and may therefore be useful in inhibiting mucus hypersecretion and mucus obstruction in airways and intestine of patients suffering from asthma and CF, respectively.

摘要

钙激活氯离子通道 TMEM16A(钙激活氯离子通道蛋白 1;ANO1)在气道和肠道的分泌上皮细胞中表达。先前的研究为 ANO1 在黏液分泌中的作用提供了证据。在本研究中,我们在囊性纤维化(CF)和哮喘的小鼠模型中研究了两种 ANO1 抑制剂尼克罗米(Niclo)和苯溴马隆(Benz)的体内外作用。在人 CF 气道上皮细胞(CFBE)中,200 nM 的尼克罗米和 1 μM 的苯溴马隆强烈抑制由三磷酸腺苷(ATP)或离子霉素引起的 Ca 增加和 ANO1 的激活。在哮喘小鼠中,气道内滴注尼克罗米或苯溴马隆可抑制气道黏液分泌。在纯合 F508del-cftr 小鼠中,尼克罗米(13 mg/kg/天,连续 7 天腹腔注射)抑制肠道黏液分泌和 CD45 阳性细胞浸润。在纯合 F508del-cftr 大鼠中,苯溴马隆(5 mg/kg/天,连续 60 天口服应用)抑制肠道黏液分泌。综上所述,尼克罗米和苯溴马隆的治疗浓度可耐受,与治疗患者的血浆水平相当,可抑制 ANO1 和细胞内 Ca 信号,因此可能对抑制哮喘和 CF 患者气道和肠道的黏液高分泌和黏液阻塞有用。

https://cdn.ncbi.nlm.nih.gov/pmc/blobs/2e83/10794189/849a3b5788b6/41598_2024_51397_Fig1_HTML.jpg

文献AI研究员

20分钟写一篇综述,助力文献阅读效率提升50倍。

立即体验

用中文搜PubMed

大模型驱动的PubMed中文搜索引擎

马上搜索

文档翻译

学术文献翻译模型,支持多种主流文档格式。

立即体验