Department of Functional Anatomy and Neuroscience, Nagoya University Graduate School of Medicine, 65 Tsurumaicho, Showa-Ku, Nagoya, Aichi, 466-8550, Japan.
Department of Judo Seifuku and Health Sciences, Tokoha University, 1230 Miyakoda-Cho, Kita-Ku, Hamamatsu, Shizuoka, 431-2102, Japan.
J Neuroinflammation. 2024 Jan 18;21(1):25. doi: 10.1186/s12974-024-03018-6.
Fibromyalgia is characterized by chronic pain, fatigue, and other somatic symptoms. We have recently revealed that proprioceptor hyperactivation induces chronic pain in a rat model of myalgic encephalomyelitis. The present study explores whether similar proprioceptor-induced pain is elicited in a mouse model of fibromyalgia.
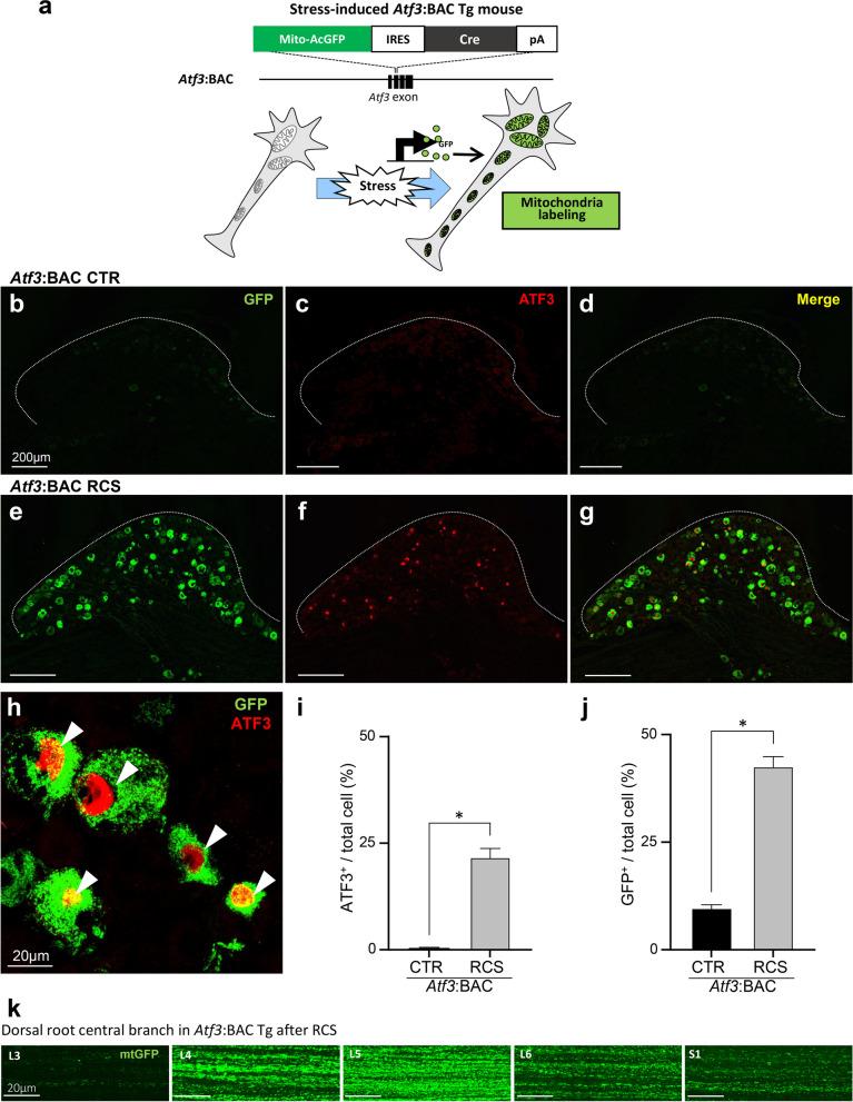
Repeated cold stress (RCS) was used as a fibromyalgia model. Pain behavior was examined using the von Frey test, and neuronal activation was examined immunohistochemically as activating transcription factor (ATF)3 expression. The Atf3:BAC transgenic mouse, in which mitochondria in hyperactivated neurons are specifically labeled by green fluorescent protein, was used to trace the activated neuronal circuit. PLX3397 (pexidartinib) was used for microglial suppression.
RCS elicited long-lasting pain in mice. ATF3, a marker of cellular hyperactivity and injury, was expressed in the lumbar dorsal root ganglion (DRG) 2 days after RCS initiation; the majority of ATF3-expressing DRG neurons were tropomyosin receptor kinase C- and/or vesicular glutamate transporter 1-positive proprioceptors. Microglial activation and increased numbers of microglia were observed in the medial part of the nucleus proprius 5 days after RCS initiation, and in the dorsal region of the ventral horn 7 days after RCS. In the ventral horn, only a subset of motor neurons was positive for ATF3; these neurons were surrounded by activated microglia. A retrograde tracer study revealed that ATF3-positive motor neurons projected to the intrinsic muscles of the foot (IMF). Using Atf3:BAC transgenic mice, we traced hyperactivated neuronal circuits along the reflex arc. Green fluorescent protein labeling was observed in proprioceptive DRG neurons and their processes originating from the IMF, as well as in motor neurons projecting to the IMF. Microglial activation was observed along this reflex arc, and PLX3397-induced microglial ablation significantly suppressed pain behavior.
Proprioceptor hyperactivation leads to local microglial activation along the reflex arc; this prolonged microglial activation may be responsible for chronic pain in the present model. Proprioceptor-induced microglial activation might be the common cause of chronic pain in both the fibromyalgia and myalgic encephalomyelitis models, although the experimental models are different.
纤维肌痛的特征是慢性疼痛、疲劳和其他躯体症状。我们最近发现,本体感受器过度激活会在肌痛性脑脊髓炎的大鼠模型中引起慢性疼痛。本研究探讨了类似的本体感受器诱导疼痛是否在纤维肌痛的小鼠模型中引起。
重复冷应激(RCS)被用作纤维肌痛模型。使用 von Frey 测试检查疼痛行为,并用激活转录因子(ATF)3 表达的免疫组织化学检查神经元激活。使用 Atf3:BAC 转基因小鼠,其中过度激活神经元中的线粒体被绿色荧光蛋白特异性标记,来追踪激活的神经元回路。PLX3397(pexidartinib)用于抑制小胶质细胞。
RCS 引起小鼠的长期疼痛。ATF3 是细胞过度活跃和损伤的标志物,在 RCS 开始后 2 天在腰椎背根神经节(DRG)中表达;大多数表达 ATF3 的 DRG 神经元是原肌球蛋白受体激酶 C 和/或囊泡谷氨酸转运体 1 阳性本体感受器。在 RCS 开始后 5 天,在固有核的内侧部分观察到小胶质细胞激活和小胶质细胞数量增加,在 RCS 开始后 7 天在腹角的背侧区域观察到。在腹角,只有一小部分运动神经元对 ATF3 呈阳性;这些神经元被激活的小胶质细胞包围。逆行示踪研究显示,ATF3 阳性运动神经元投射到足部的固有肌肉(IMF)。使用 Atf3:BAC 转基因小鼠,我们追踪了沿着反射弧的过度激活的神经元回路。在源自 IMF 的本体感觉 DRG 神经元及其轴突中观察到绿色荧光蛋白标记,以及投射到 IMF 的运动神经元。在这个反射弧中观察到小胶质细胞激活,并且 PLX3397 诱导的小胶质细胞消融显著抑制了疼痛行为。
本体感受器过度激活导致沿着反射弧的局部小胶质细胞激活;这种延长的小胶质细胞激活可能是本模型中慢性疼痛的原因。尽管实验模型不同,但本体感受器诱导的小胶质细胞激活可能是纤维肌痛和肌痛性脑脊髓炎模型中慢性疼痛的共同原因。