Jia Yunxuan, Shi Jingfeng, Ding Bowen, Zhao Liang, Xu Ke, Hu Chuang, Xu Weijiao, Zhu Anshun, Yang Haitang, Wang Xiansong, Yao Feng
Department of Thoracic Surgery, Shanghai Chest Hospital, Shanghai Jiao Tong University School of Medicine, Shanghai, 200030, China.
Department of Respiratory and Critical Care Medicine, No.2 People's Hospital of Fuyang City, Fuyang Infectious Disease Clinical College of Anhui Medical University, Fuyang, 236015, China.
Mater Today Bio. 2023 Dec 29;24:100938. doi: 10.1016/j.mtbio.2023.100938. eCollection 2024 Feb.
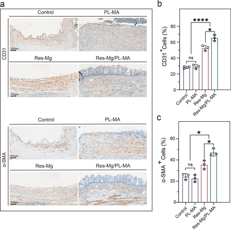
Postoperative complications at the anastomosis site following tracheal resection are a prevalent and substantial concern. However, most existing solutions primarily focus on managing symptoms, with limited attention given to proactively preventing the underlying pathological processes. To address this challenge, we conducted a drug screening focusing on clinically-relevant polyphenolic compounds, given the growing interest in polyphenolic compounds for their potential role in tissue repair during wound healing. This screening led to the identification of resveratrol as the most promising candidate for mitigating tracheal complications, as it exhibited the most significant efficacy in enhancing the expression of vascular endothelial growth factor (VEGF) while concurrently suppressing the pivotal fibrosis factor: transforming growth factor-beta 1 (TGF-β1), showcasing its robust potential in addressing these issues. Building upon this discovery, we further developed an innovative photosensitive poly-L-lysine gel integrated with a resveratrol-magnesium metal polyphenol network (MPN), named Res-Mg/PL-MA. This design allows for the enables sustained release of resveratrol and synergistically enhances the expression of VEGF and also promotes resistance to tensile forces, aided by magnesium ions, in an anastomotic tracheal fistula animal models. Moreover, the combination of resveratrol and poly-L-lysine hydrogel effectively inhibits bacteria, reduces local expression of key inflammatory factors, and induces polarization of macrophages toward an anti-inflammatory phenotype, as well as inhibits TGF-β1, consequently decreasing collagen production levels in an animal model of post-tracheal resection. In summary, our novel Res-Mg/PL-MA hydrogel, through antibacterial, anti-inflammatory, and pro-vascularization mechanisms, effectively prevents complications at tracheal anastomosis, offering significant promise for translational applications in patients undergoing tracheal surgeries.
气管切除术后吻合口部位的并发症是一个普遍且严重的问题。然而,现有的大多数解决方案主要集中在症状管理上,对积极预防潜在病理过程的关注有限。为应对这一挑战,鉴于多酚类化合物在伤口愈合组织修复中的潜在作用受到越来越多的关注,我们针对临床相关的多酚类化合物进行了药物筛选。该筛选确定白藜芦醇是减轻气管并发症最有希望的候选药物,因为它在增强血管内皮生长因子(VEGF)表达方面表现出最显著的功效,同时抑制关键的纤维化因子:转化生长因子-β1(TGF-β1),显示出其在解决这些问题方面的强大潜力。基于这一发现,我们进一步开发了一种创新的光敏聚-L-赖氨酸凝胶,其集成了白藜芦醇-镁金属多酚网络(MPN),命名为Res-Mg/PL-MA。这种设计能够实现白藜芦醇的持续释放,并协同增强VEGF的表达,还能在气管吻合口瘘动物模型中借助镁离子促进抗拉力。此外,白藜芦醇与聚-L-赖氨酸水凝胶的组合有效地抑制细菌,降低关键炎症因子的局部表达,诱导巨噬细胞向抗炎表型极化,并抑制TGF-β1,从而在气管切除术后的动物模型中降低胶原蛋白的产生水平。总之,我们新型的Res-Mg/PL-MA水凝胶通过抗菌、抗炎和促血管生成机制,有效地预防气管吻合口的并发症,为气管手术患者的转化应用提供了巨大希望。