Zhan Yanping, Li Lei, Guo Chen, Zhang Yang, Zhao Lili, Tao Zhe, Zhang Hua, Chen Shibiao
Department of Anesthesiology, The First Affiliated Hospital of Nanchang University, Nanchang 330006, P.R. China.
Jiangxi Maternal and Child Health Hospital, Nanchang 330006, P.R. China.
Aging (Albany NY). 2024 Jan 22;16(2):1352-1373. doi: 10.18632/aging.205430.
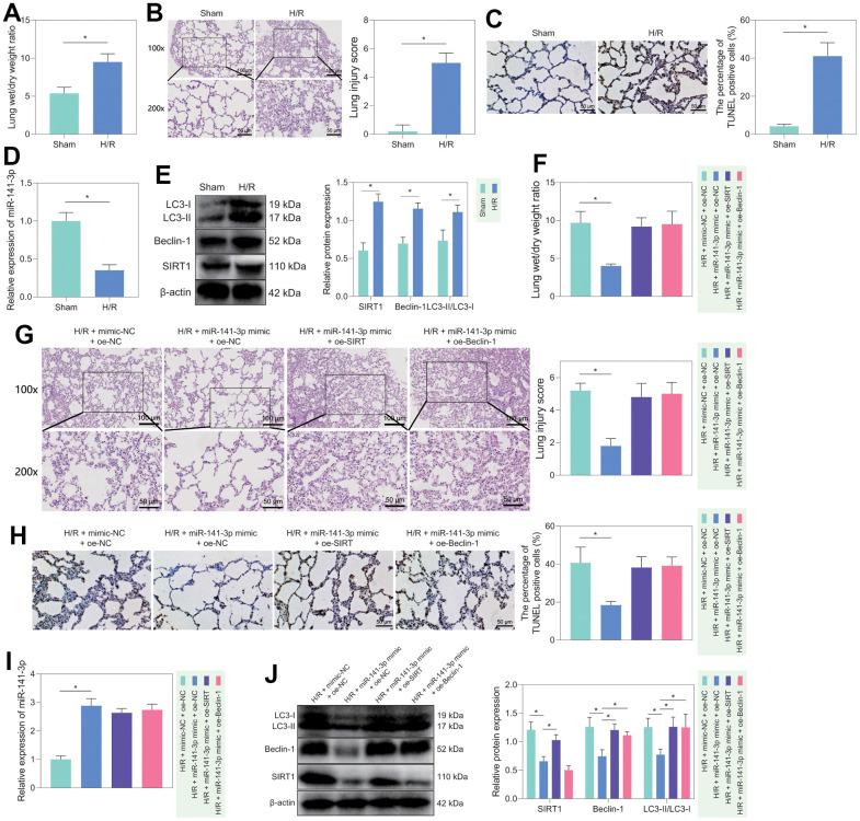
Alterations in autophagy are involved in pulmonary hypoxia/reoxygenation (H/R)-induced injury. Here, we intended to explain the function of microRNA-141-3p (miR-141-3p) in regulating autophagy under the H/R condition. Rat pulmonary microvascular endothelial cells (PMVECs) were applied for H/R cell model establishment, followed by tracing of autophagy formation. SIRT1 plays a critical role in controlling the lifespan of yeast, flies, and mice. Interaction between SIRT1 and Beclin-1, an indicator protein for autophagy, and between miR-141-3p and SIRT1 was assayed with their roles in PMVEC injury. Autophagy of PMVECs was activated after hypoxia treatment and further activated after H/R treatment. The binding of miR-141-3p and SIRT1 was verified. In H/R-treated PMVECs, the binding of miR-141-3p and SIRT1 was reduced. Furthermore, SIRT1 acted as a deacetylase to stabilize the Beclin-1 protein, promoting autophagy and PMVEC injury. H/R rat models were established, and , experiments further confirmed that miR-141-3p regulated autophagy and lung injury in H/R rats through SIRT1/Beclin-1 axis. The current study highlighted that reduced miR-141-3p in H/R-treated PMVECs promoted deacetylation of Beclin-1 by SIRT1, thus causing PMVEC injury.
自噬改变参与了肺缺氧/复氧(H/R)诱导的损伤。在此,我们旨在解释微小RNA-141-3p(miR-141-3p)在H/R条件下调节自噬的功能。应用大鼠肺微血管内皮细胞(PMVECs)建立H/R细胞模型,随后追踪自噬形成情况。沉默调节蛋白1(SIRT1)在控制酵母、果蝇和小鼠的寿命中起关键作用。检测了SIRT1与自噬指示蛋白Beclin-1之间以及miR-141-3p与SIRT1之间的相互作用及其在PMVEC损伤中的作用。缺氧处理后PMVECs的自噬被激活,H/R处理后进一步激活。验证了miR-141-3p与SIRT1的结合。在H/R处理的PMVECs中,miR-141-3p与SIRT1的结合减少。此外,SIRT1作为一种去乙酰化酶稳定Beclin-1蛋白,促进自噬和PMVEC损伤。建立了H/R大鼠模型,实验进一步证实miR-141-3p通过SIRT1/Beclin-1轴调节H/R大鼠的自噬和肺损伤。当前研究强调,H/R处理的PMVECs中miR-141-3p减少促进了SIRT1对Beclin-1的去乙酰化作用,从而导致PMVEC损伤。