Suppr超能文献

环状 RNA DNAH14 在钴氯化物处理的肝细胞癌实验模型中的分子机制,以模拟经导管动脉化疗栓塞的缺氧样反应。

Circular RNA DNAH14 molecular mechanism in an experimental model of hepatocellular carcinoma treated with Cobalt chloride to mimic the hypoxia-like response of transcatheter arterial chemoembolization.

机构信息

Department of Radiology, The Second Xiangya Hospital of Central South University, No. 139, Renmin Middle Road, Changsha City, 410011, Hunan Province, China.

Department of Urology Surgery, Xiangya Hospital Central South University, No. 87 Xiangya Road, Kaifu District, Changsha City, 410008, Hunan Province, China.

出版信息

Sci Rep. 2024 Jan 23;14(1):1992. doi: 10.1038/s41598-024-52578-3.

Abstract

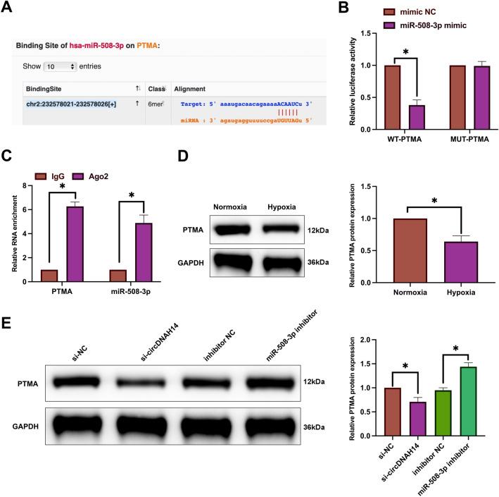
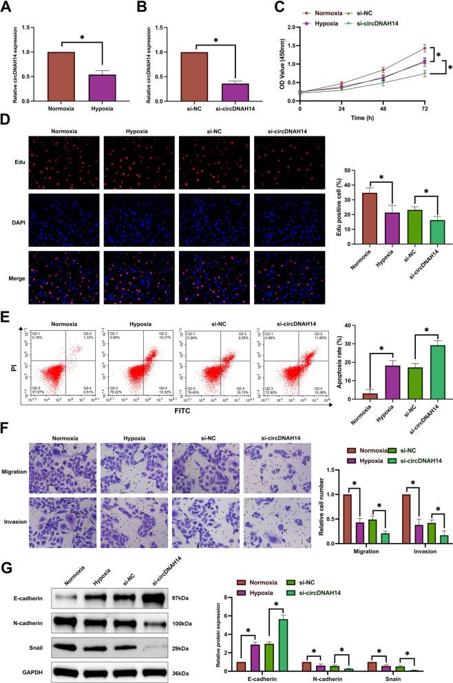
Transcatheter arterial chemoembolization (TACE) is the primary local treatment for patients with unresectable hepatocellular carcinoma (HCC). Numerous studies have demonstrated the pivotal role of circular RNAs (circRNAs) in TACE efficacy. This study aimed to investigate the function of circular RNA DNAH14 (circDNAH14) in TACE for HCC and to elucidate its molecular mechanisms. To simulate hypoxia conditions experienced during TACE, HCC cells were treated with cobalt chloride. The expression levels of circDNAH14, microRNA-508-3p (miR-508-3p), and Prothymosin Alpha (PTMA) were modulated via transfection for knockdown or overexpression. Cell Counting Kit-8 and 5-ethynyl-2'-deoxyuridine assays, flow cytometry, and Transwell assays, along with epithelial-mesenchymal transition (EMT) evaluations, were employed to assess cell proliferation, apoptosis, invasion, migration, and EMT. The results indicated that hypoxia treatment downregulated the expression of circDNAH14 and PTMA while upregulating miR-508-3p. Such treatment suppressed HCC cell proliferation, invasion, migration, and EMT, and induced apoptosis. Knockdown of circDNAH14 or PTMA intensified the suppressive effects of hypoxia on the malignant behaviors of HCC cells. Conversely, upregulation of miR-508-3p or PTMA mitigated the effects of circDNAH14 overexpression and knockdown, respectively. Mechanistically, circDNAH14 was found to competitively bind to miR-508-3p, thereby regulating PTMA expression. In vivo, nude mouse xenograft experiments demonstrated that circDNAH14 knockdown augmented the hypoxia-induced suppression of HCC tumor growth. In conclusion, circDNAH14 mitigates the suppressive effects of hypoxia on HCC, both in vitro and in vivo, by competitively binding to miR-508-3p and regulating PTMA expression.

摘要

经导管动脉化疗栓塞术(TACE)是治疗不可切除肝细胞癌(HCC)患者的主要局部治疗方法。许多研究表明环状 RNA(circRNA)在 TACE 疗效中起关键作用。本研究旨在探讨环状 RNA DNAH14(circDNAH14)在 HCC 中的 TACE 作用及其分子机制。为了模拟 TACE 期间经历的缺氧条件,用氯化钴处理 HCC 细胞。通过转染下调或过表达circDNAH14、microRNA-508-3p(miR-508-3p)和 Prothymosin Alpha(PTMA)的表达水平。采用细胞计数试剂盒-8 和 5-乙炔基-2'-脱氧尿苷测定法、流式细胞术和 Transwell 测定法以及上皮-间充质转化(EMT)评估来评估细胞增殖、凋亡、侵袭、迁移和 EMT。结果表明,缺氧处理下调 circDNAH14 和 PTMA 的表达,同时上调 miR-508-3p 的表达。这种处理抑制了 HCC 细胞的增殖、侵袭、迁移和 EMT,并诱导了凋亡。circDNAH14 或 PTMA 的下调增强了缺氧对 HCC 细胞恶性行为的抑制作用。相反,miR-508-3p 或 PTMA 的上调分别减轻了 circDNAH14 过表达和下调的作用。机制上,circDNAH14 被发现与 miR-508-3p 竞争结合,从而调节 PTMA 的表达。在体内,裸鼠异种移植实验表明,circDNAH14 下调增强了缺氧对 HCC 肿瘤生长的抑制作用。总之,circDNAH14 通过竞争性结合 miR-508-3p 并调节 PTMA 的表达,减轻了缺氧对 HCC 的抑制作用,无论是在体外还是体内。

https://cdn.ncbi.nlm.nih.gov/pmc/blobs/e404/10805718/20e6a09db9e8/41598_2024_52578_Fig1_HTML.jpg

文献AI研究员

20分钟写一篇综述,助力文献阅读效率提升50倍。

立即体验

用中文搜PubMed

大模型驱动的PubMed中文搜索引擎

马上搜索

文档翻译

学术文献翻译模型,支持多种主流文档格式。

立即体验