Suppr超能文献

多泛素的异常基因结构是由双特异性剪接位点产生的。

The unusual gene architecture of polyubiquitin is created by dual-specific splice sites.

机构信息

Department of Molecular Biology, Cell Biology, and Biochemistry, Brown University, Providence, RI, 02903, USA.

Center for Computational Molecular Biology, Brown University, Providence, RI, 02903, USA.

出版信息

Genome Biol. 2024 Jan 24;25(1):33. doi: 10.1186/s13059-023-03157-8.

Abstract

BACKGROUND

The removal of introns occurs through the splicing of a 5' splice site (5'ss) with a 3' splice site (3'ss). These two elements are recognized by distinct components of the spliceosome. However, introns in higher eukaryotes contain many matches to the 5' and 3' splice-site motifs that are presumed not to be used.

RESULTS

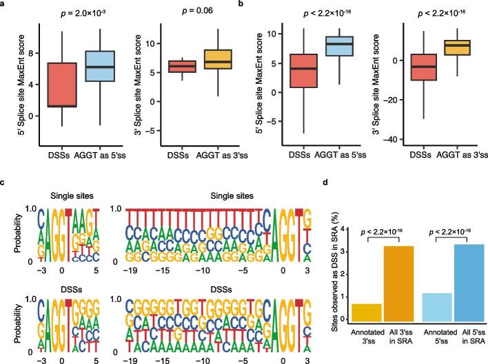
Here, we find that many of these sites can be used. We also find occurrences of the AGGT motif that can function as either a 5'ss or a 3'ss-previously referred to as dual-specific splice sites (DSSs)-within introns. Analysis of the Sequence Read Archive reveals a 3.1-fold enrichment of DSSs relative to expectation, implying synergy between the ability to function as a 5'ss and 3'ss. Despite this suggested mechanistic advantage, DSSs are 2.7- and 4.7-fold underrepresented in annotated 5' and 3' splice sites. A curious exception is the polyubiquitin gene UBC, which contains a tandem array of DSSs that precisely delimit the boundary of each ubiquitin monomer. The resulting isoforms splice stochastically to include a variable number of ubiquitin monomers. We found no evidence of tissue-specific or feedback regulation but note the 8.4-fold enrichment of DSS-spliced introns in tandem repeat genes suggests a driving role in the evolution of genes like UBC.

CONCLUSIONS

We find an excess of unannotated splice sites and the utilization of DSSs in tandem repeats supports the role of splicing in gene evolution. These findings enhance our understanding of the diverse and complex nature of the splicing process.

摘要

背景

内含子的去除是通过 5'剪接位点(5'ss)与 3'剪接位点(3'ss)的剪接来实现的。这两个元件是由剪接体的不同成分识别的。然而,高等真核生物的内含子中含有许多与 5'和 3'剪接位点基序相匹配的序列,这些序列被认为是不被使用的。

结果

在这里,我们发现其中许多序列是可以被使用的。我们还发现了 AGGT 基序的出现,它可以作为 5'ss 或 3'ss 发挥作用,以前被称为双重特异性剪接位点(DSSs)-在内含子内。对序列读取档案的分析显示,相对于预期,DSSs 的丰度增加了 3.1 倍,这意味着作为 5'ss 和 3'ss 的功能之间存在协同作用。尽管存在这种机制上的优势,但 DSSs 在注释的 5'和 3'剪接位点中的表达分别减少了 2.7 倍和 4.7 倍。一个奇怪的例外是多泛素基因 UBC,它包含一个串联的 DSS 阵列,精确地限定了每个泛素单体的边界。由此产生的同工型随机剪接,包括可变数量的泛素单体。我们没有发现组织特异性或反馈调节的证据,但请注意,DSS 剪接内含子在串联重复基因中的富集度为 8.4 倍,这表明 DSS 在基因如 UBC 的进化中起着驱动作用。

结论

我们发现了大量未注释的剪接位点和 DSS 在串联重复中的利用,这支持了剪接在基因进化中的作用。这些发现增强了我们对剪接过程多样化和复杂性的理解。

https://cdn.ncbi.nlm.nih.gov/pmc/blobs/65aa/10809524/2e0e78f7e435/13059_2023_3157_Fig1_HTML.jpg

文献AI研究员

20分钟写一篇综述,助力文献阅读效率提升50倍。

立即体验

用中文搜PubMed

大模型驱动的PubMed中文搜索引擎

马上搜索

文档翻译

学术文献翻译模型,支持多种主流文档格式。

立即体验