Shen Zhongfu, Yang Jiajun, Zhang Qiangqiang, Wang Kuiyu, Lv Xiaohui, Hu Xiaolin, Ma Jian, Shi Song-Hai
New Cornerstone Science Laboratory, IDG/McGovern Institute for Brain Research, Tsinghua-Peking Center for Life Sciences, Beijing Frontier Research Center for Biological Structure, School of Life Sciences, Tsinghua University, Beijing 100084, China.
Department of Computer Sciences, Tsinghua University, Beijing 100084, China.
Natl Sci Rev. 2023 Sep 15;11(1):nwad247. doi: 10.1093/nsr/nwad247. eCollection 2024 Jan.
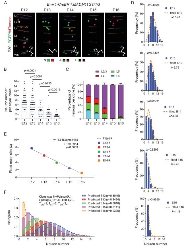
The neocortex contains a vast collection of diverse neurons organized into distinct layers. While nearly all neocortical neurons are generated by radial glial progenitors (RGPs), it remains largely unclear how a complex yet organized neocortex is constructed reliably and robustly. Here, we show that the division behavior and neuronal output of RGPs are highly constrained with patterned variabilities to support the reliable and robust construction of the mouse neocortex. The neurogenic process of RGPs can be well-approximated by a consistent Poisson-like process unfolding over time, producing deep to superficial layer neurons progressively. The exact neuronal outputs regarding layer occupation are variable; yet, this variability is constrained systematically to support all layer formation, largely reflecting the variable intermediate progenitor generation and RGP neurogenic entry and exit timing differences. Together, these results define the fundamental features of neocortical neurogenesis with a balanced reliability and variability for the construction of the complex neocortex.
新皮层包含大量不同类型的神经元,这些神经元组织成不同的层。虽然几乎所有新皮层神经元都是由放射状胶质祖细胞(RGPs)产生的,但目前仍不清楚一个复杂而有序的新皮层是如何可靠且稳健地构建起来的。在这里,我们表明,RGPs的分裂行为和神经元输出受到高度限制,并具有模式化的变异性,以支持小鼠新皮层的可靠和稳健构建。RGPs的神经发生过程可以通过一个随时间展开的一致的类泊松过程很好地近似,逐渐产生从深层到浅层的神经元。关于各层神经元占据情况的确切输出是可变的;然而,这种变异性受到系统的限制,以支持所有层的形成,这在很大程度上反映了中间祖细胞产生的变异性以及RGPs神经发生进入和退出时间的差异。总之,这些结果定义了新皮层神经发生的基本特征,即在构建复杂新皮层时具有平衡的可靠性和变异性。