Suppr超能文献

血浆中HLA-DR+胎盘囊泡与子痫前期的关联:一项纵向队列初步研究

Association between Plasma HLA-DR+ Placental Vesicles and Preeclampsia: A Pilot Longitudinal Cohort Study.

作者信息

Onori Marianna, Franco Rita, Lucchetti Donatella, Tartaglia Silvio, Buongiorno Silvia, Beneduce Giuliana, Sannino Fabio, Baroni Silvia, Urbani Andrea, Lanzone Antonio, Scambia Giovanni, Di Simone Nicoletta, Tersigni Chiara

机构信息

Faculty of Medicine and Surgery, Catholic University of the Sacred Heart, L.go F.Vito 1, 00168 Rome, Italy.

Fondazione Policlinico Universitario A. Gemelli IRCCS, L.go A.Gemelli 8, 00168 Rome, Italy.

出版信息

Cells. 2024 Jan 20;13(2):196. doi: 10.3390/cells13020196.

Abstract

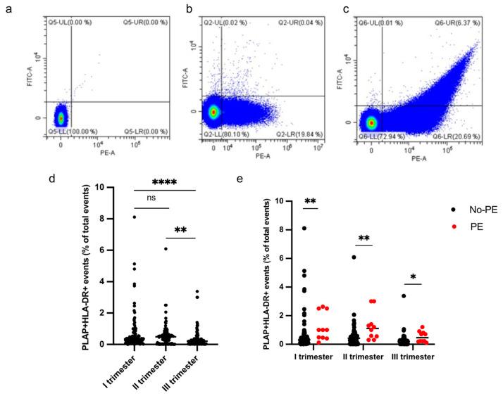
(1) Background: Preeclampsia (PE) usually presents with hypertension and proteinuria, related to poor placentation. Reduced maternal-fetal immunological tolerance is a possible trigger of inadequate placentation. Aberrant antigen expression of HLA-DR has been observed in the syncytiotrophoblast of PE patients. In this study, we analyzed plasma levels of Human Leukocyte Antigen (HLA)-DR+ syncytiotrophoblast-derived extracellular vesicles (STEVs) during the three trimesters of pregnancy in relation to PE onset. (2) Methods: Pregnant women underwent venous blood sampling during the three trimesters. STEVs were collected from plasma via ultracentrifugation (120,000 g) and characterized by Western blot, nanotracking analysis and flow cytometry for the expression of Placental Alkaline Phosphatase (PLAP), a placental-derived marker, and HLA-DR. (3) Results: Out of 107 women recruited, 10 developed PE. STEVs were detected in all three trimesters of pregnancy with a zenith in the second trimester. A significant difference was found between the non-PE and PE groups in terms of plasma levels of HLA-DR+ STEVs during all three trimesters of pregnancy. (4) Conclusions: More research is needed to investigate HLA-DR+ as a potential early marker of PE.

摘要

(1)背景:子痫前期(PE)通常表现为高血压和蛋白尿,与胎盘形成不良有关。母胎免疫耐受降低是胎盘形成不足的一个可能触发因素。在子痫前期患者的合体滋养层细胞中观察到HLA - DR的异常抗原表达。在本研究中,我们分析了妊娠三期血浆中人类白细胞抗原(HLA)- DR + 合体滋养层来源的细胞外囊泡(STEVs)水平与子痫前期发病的关系。(2)方法:孕妇在妊娠三期进行静脉血采样。通过超速离心(120,000g)从血浆中收集STEVs,并通过蛋白质免疫印迹、纳米颗粒跟踪分析和流式细胞术对胎盘来源标志物胎盘碱性磷酸酶(PLAP)和HLA - DR的表达进行鉴定。(3)结果:在招募的107名女性中,10人发生了子痫前期。在妊娠的三个阶段均检测到了STEVs,其中在妊娠中期达到峰值。在妊娠的所有三个阶段,非子痫前期组和子痫前期组之间HLA - DR + STEVs的血浆水平存在显著差异。(4)结论:需要更多的研究来调查HLA - DR + 作为子痫前期潜在早期标志物的情况。

https://cdn.ncbi.nlm.nih.gov/pmc/blobs/ff59/10814451/f7cbee99b3c6/cells-13-00196-g001.jpg

文献AI研究员

20分钟写一篇综述,助力文献阅读效率提升50倍。

立即体验

用中文搜PubMed

大模型驱动的PubMed中文搜索引擎

马上搜索

文档翻译

学术文献翻译模型,支持多种主流文档格式。

立即体验