• 文献检索
  • 文档翻译
  • 深度研究
  • 学术资讯
  • Suppr Zotero 插件Zotero 插件
  • 邀请有礼
  • 套餐&价格
  • 历史记录
应用&插件
Suppr Zotero 插件Zotero 插件浏览器插件Mac 客户端Windows 客户端微信小程序
定价
高级版会员购买积分包购买API积分包
服务
文献检索文档翻译深度研究API 文档MCP 服务
关于我们
关于 Suppr公司介绍联系我们用户协议隐私条款
关注我们

Suppr 超能文献

核心技术专利:CN118964589B侵权必究
粤ICP备2023148730 号-1Suppr @ 2026

文献检索

告别复杂PubMed语法,用中文像聊天一样搜索,搜遍4000万医学文献。AI智能推荐,让科研检索更轻松。

立即免费搜索

文件翻译

保留排版,准确专业,支持PDF/Word/PPT等文件格式,支持 12+语言互译。

免费翻译文档

深度研究

AI帮你快速写综述,25分钟生成高质量综述,智能提取关键信息,辅助科研写作。

立即免费体验

杂合性 ALK1 突变对遗传性出血性毛细血管扩张症和肺动脉高压供体内皮细胞中 BMP9 和 BMP10 转录组反应的影响。

Impact of heterozygous ALK1 mutations on the transcriptomic response to BMP9 and BMP10 in endothelial cells from hereditary hemorrhagic telangiectasia and pulmonary arterial hypertension donors.

机构信息

Biosanté unit U1292, Grenoble Alpes University, INSERM, CEA, 38000, Grenoble, France.

Faculté de Médecine, Pulmonary Hypertension: Pathophysiology and Novel Therapies, Université Paris-Saclay, 94276, Le Kremlin-Bicêtre, France.

出版信息

Angiogenesis. 2024 May;27(2):211-227. doi: 10.1007/s10456-023-09902-8. Epub 2024 Jan 31.

DOI:10.1007/s10456-023-09902-8
PMID:38294582
原文链接:https://pmc.ncbi.nlm.nih.gov/articles/PMC11021321/
Abstract

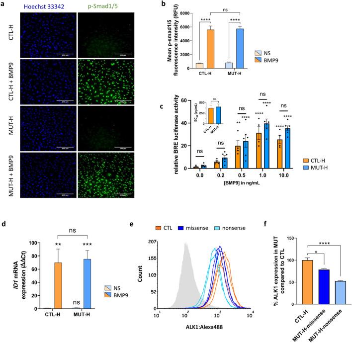
Heterozygous activin receptor-like kinase 1 (ALK1) mutations are associated with two vascular diseases: hereditary hemorrhagic telangiectasia (HHT) and more rarely pulmonary arterial hypertension (PAH). Here, we aimed to understand the impact of ALK1 mutations on BMP9 and BMP10 transcriptomic responses in endothelial cells. Endothelial colony-forming cells (ECFCs) and microvascular endothelial cells (HMVECs) carrying loss of function ALK1 mutations were isolated from newborn HHT and adult PAH donors, respectively. RNA-sequencing was performed on each type of cells compared to controls following an 18 h stimulation with BMP9 or BMP10. In control ECFCs, BMP9 and BMP10 stimulations induced similar transcriptomic responses with around 800 differentially expressed genes (DEGs). ALK1-mutated ECFCs unexpectedly revealed highly similar transcriptomic profiles to controls, both at the baseline and upon stimulation, and normal activation of Smad1/5 that could not be explained by a compensation in cell-surface ALK1 level. Conversely, PAH HMVECs revealed strong transcriptional dysregulations compared to controls with > 1200 DEGs at the baseline. Consequently, because our study involved two variables, ALK1 genotype and BMP stimulation, we performed two-factor differential expression analysis and identified 44 BMP9-dysregulated genes in mutated HMVECs, but none in ECFCs. Yet, the impaired regulation of at least one hit, namely lunatic fringe (LFNG), was validated by RT-qPCR in three different ALK1-mutated endothelial models. In conclusion, ALK1 heterozygosity only modified the BMP9/BMP10 regulation of few genes, including LFNG involved in NOTCH signaling. Future studies will uncover whether dysregulations in such hits are enough to promote HHT/PAH pathogenesis, making them potential therapeutic targets, or if second hits are necessary.

摘要

杂合性激活素受体样激酶 1 (ALK1) 突变与两种血管疾病有关:遗传性出血性毛细血管扩张症 (HHT) 和更罕见的肺动脉高压 (PAH)。在这里,我们旨在了解 ALK1 突变对内皮细胞中 BMP9 和 BMP10 转录组反应的影响。我们从新生儿 HHT 和成年 PAH 供体中分别分离出携带功能丧失性 ALK1 突变的内皮细胞集落形成细胞 (ECFCs) 和微血管内皮细胞 (HMVECs)。对每种类型的细胞进行 RNA 测序,与对照相比,每种细胞在接受 BMP9 或 BMP10 刺激 18 小时后进行比较。在对照 ECFCs 中,BMP9 和 BMP10 刺激诱导了大约 800 个差异表达基因 (DEGs) 的相似转录组反应。令人意外的是,ALK1 突变的 ECFCs 无论是在基线水平还是在刺激后,其转录组谱与对照非常相似,而且 Smad1/5 的激活也无法用细胞表面 ALK1 水平的代偿来解释。相反,与对照相比,PAH HMVECs 显示出强烈的转录失调,基线时就有超过 1200 个 DEGs。因此,由于我们的研究涉及两个变量,即 ALK1 基因型和 BMP 刺激,我们进行了两因素差异表达分析,在突变的 HMVECs 中发现了 44 个 BMP9 失调基因,但在 ECFCs 中没有发现。然而,至少一个命中物,即疯狂的 fringe (LFNG) 的调节受损,在三个不同的 ALK1 突变的内皮模型中通过 RT-qPCR 得到了验证。总之,ALK1 杂合性仅修饰了 BMP9/BMP10 对少数基因的调节,包括参与 NOTCH 信号通路的 LFNG。未来的研究将揭示这些命中物的失调是否足以促进 HHT/PAH 发病机制,使它们成为潜在的治疗靶点,或者是否需要第二个命中物。

https://cdn.ncbi.nlm.nih.gov/pmc/blobs/d2f0/11021321/eaeb56a89642/10456_2023_9902_Fig5_HTML.jpg
https://cdn.ncbi.nlm.nih.gov/pmc/blobs/d2f0/11021321/c1638e456b5f/10456_2023_9902_Fig1_HTML.jpg
https://cdn.ncbi.nlm.nih.gov/pmc/blobs/d2f0/11021321/4afdfd18686c/10456_2023_9902_Fig2_HTML.jpg
https://cdn.ncbi.nlm.nih.gov/pmc/blobs/d2f0/11021321/201e6748acea/10456_2023_9902_Fig3_HTML.jpg
https://cdn.ncbi.nlm.nih.gov/pmc/blobs/d2f0/11021321/ec146c5fa697/10456_2023_9902_Fig4_HTML.jpg
https://cdn.ncbi.nlm.nih.gov/pmc/blobs/d2f0/11021321/eaeb56a89642/10456_2023_9902_Fig5_HTML.jpg
https://cdn.ncbi.nlm.nih.gov/pmc/blobs/d2f0/11021321/c1638e456b5f/10456_2023_9902_Fig1_HTML.jpg
https://cdn.ncbi.nlm.nih.gov/pmc/blobs/d2f0/11021321/4afdfd18686c/10456_2023_9902_Fig2_HTML.jpg
https://cdn.ncbi.nlm.nih.gov/pmc/blobs/d2f0/11021321/201e6748acea/10456_2023_9902_Fig3_HTML.jpg
https://cdn.ncbi.nlm.nih.gov/pmc/blobs/d2f0/11021321/ec146c5fa697/10456_2023_9902_Fig4_HTML.jpg
https://cdn.ncbi.nlm.nih.gov/pmc/blobs/d2f0/11021321/eaeb56a89642/10456_2023_9902_Fig5_HTML.jpg

相似文献

1
Impact of heterozygous ALK1 mutations on the transcriptomic response to BMP9 and BMP10 in endothelial cells from hereditary hemorrhagic telangiectasia and pulmonary arterial hypertension donors.杂合性 ALK1 突变对遗传性出血性毛细血管扩张症和肺动脉高压供体内皮细胞中 BMP9 和 BMP10 转录组反应的影响。
Angiogenesis. 2024 May;27(2):211-227. doi: 10.1007/s10456-023-09902-8. Epub 2024 Jan 31.
2
BMP10 functions independently from BMP9 for the development of a proper arteriovenous network.BMP10 可独立于 BMP9 发挥功能,以形成正常的动静脉网络。
Angiogenesis. 2023 Feb;26(1):167-186. doi: 10.1007/s10456-022-09859-0. Epub 2022 Nov 8.
3
Bone morphogenetic protein-9 controls pulmonary vascular growth and remodeling.骨形态发生蛋白-9控制肺血管生长和重塑。
Proc Natl Acad Sci U S A. 2025 Jul;122(26):e2410229122. doi: 10.1073/pnas.2410229122. Epub 2025 Jun 23.
4
In vitro and in vivo characterization of wild type BMP9 and a non-osteogenic variant in models of pulmonary arterial hypertension.肺动脉高压模型中野生型BMP9和非成骨变体的体外和体内特征分析
PLoS One. 2025 Jul 28;20(7):e0329089. doi: 10.1371/journal.pone.0329089. eCollection 2025.
5
ALK1 Signaling in Human Cardiac Progenitor Cells Promotes a Pro-angiogenic Secretome.人类心脏祖细胞中的ALK1信号传导促进促血管生成分泌组。
J Cell Signal. 2024;5(3):122-142. doi: 10.33696/signaling.5.119.
6
Regulation of the ALK1 ligands, BMP9 and BMP10.ALK1配体BMP9和BMP10的调控
Biochem Soc Trans. 2016 Aug 15;44(4):1135-41. doi: 10.1042/BST20160083.
7
Homozygous GDF2 nonsense mutations result in a loss of circulating BMP9 and BMP10 and are associated with either PAH or an "HHT-like" syndrome in children.纯合性 GDF2 无义突变导致循环 BMP9 和 BMP10 的丢失,与儿童的 PAH 或“类似 HHT 的综合征”有关。
Mol Genet Genomic Med. 2021 Dec;9(12):e1685. doi: 10.1002/mgg3.1685. Epub 2021 Apr 9.
8
BMP9 and BMP10: Two close vascular quiescence partners that stand out.BMP9 和 BMP10:两个紧密相关的血管静止伙伴,独具特色。
Dev Dyn. 2022 Jan;251(1):178-197. doi: 10.1002/dvdy.395. Epub 2021 Jul 19.
9
Identification of BMP9 and BMP10 as functional activators of the orphan activin receptor-like kinase 1 (ALK1) in endothelial cells.鉴定骨形态发生蛋白9(BMP9)和骨形态发生蛋白10(BMP10)为内皮细胞中孤儿激活素受体样激酶1(ALK1)的功能性激活剂。
Blood. 2007 Mar 1;109(5):1953-61. doi: 10.1182/blood-2006-07-034124. Epub 2006 Oct 26.
10
Overexpression of Activin Receptor-Like Kinase 1 in Endothelial Cells Suppresses Development of Arteriovenous Malformations in Mouse Models of Hereditary Hemorrhagic Telangiectasia.激活素受体样激酶 1 在血管内皮细胞中的过表达抑制遗传性出血性毛细血管扩张症小鼠模型中动静脉畸形的发展。
Circ Res. 2020 Oct 9;127(9):1122-1137. doi: 10.1161/CIRCRESAHA.119.316267. Epub 2020 Jul 31.

引用本文的文献

1
Temporal dynamics of angiogenesis: the emerging role of mechanoregulated pathways.血管生成的时间动态变化:机械调节通路的新作用
Biochem Soc Trans. 2025 Aug 29;53(4):909-923. doi: 10.1042/BST20253048.
2
A case report of 'Two-Hit' digenic mutations in PAH: role of PADN in management.苯丙氨酸羟化酶“双打击”双基因突变的病例报告:PA 缺乏症在管理中的作用
Front Pharmacol. 2025 Jul 15;16:1601777. doi: 10.3389/fphar.2025.1601777. eCollection 2025.
3
Bone morphogenetic protein 10 serves as a biomarker and a potential therapeutic target for endothelial dysfunction in endotoxin-induced acute lung injury.

本文引用的文献

1
Bmp9 regulates Notch signaling and the temporal dynamics of angiogenesis via Lunatic Fringe.骨形态发生蛋白9通过类月桂酸边缘蛋白调节Notch信号通路及血管生成的时间动态变化。
bioRxiv. 2023 Sep 25:2023.09.25.557123. doi: 10.1101/2023.09.25.557123.
2
2022 ESC/ERS Guidelines for the diagnosis and treatment of pulmonary hypertension.2022年欧洲心脏病学会/欧洲呼吸学会肺动脉高压诊断和治疗指南。
Eur Heart J. 2022 Oct 11;43(38):3618-3731. doi: 10.1093/eurheartj/ehac237.
3
European Reference Network for Rare Vascular Diseases (VASCERN): When and how to use intravenous bevacizumab in Hereditary Haemorrhagic Telangiectasia (HHT)?
骨形态发生蛋白10作为内毒素诱导的急性肺损伤中内皮功能障碍的生物标志物和潜在治疗靶点。
J Transl Med. 2025 Jul 8;23(1):755. doi: 10.1186/s12967-025-06742-6.
4
Distinct signalling dynamics of BMP4 and BMP9 in brown versus white adipocytes.棕色脂肪细胞与白色脂肪细胞中BMP4和BMP9不同的信号传导动力学
Sci Rep. 2025 May 8;15(1):15971. doi: 10.1038/s41598-025-99122-5.
5
Hereditary haemorrhagic telangiectasia.遗传性出血性毛细血管扩张症
Nat Rev Dis Primers. 2025 Jan 9;11(1):1. doi: 10.1038/s41572-024-00585-z.
6
YAP/TAZ drives Notch and angiogenesis mechanoregulation in silico.YAP/TAZ 通过计算驱动 Notch 和血管生成的机械调节。
NPJ Syst Biol Appl. 2024 Oct 5;10(1):116. doi: 10.1038/s41540-024-00444-3.
7
Integration of genotypic data into clinical trial design and reporting in hereditary hemorrhagic telangiectasia could help personalize treatment.将基因分型数据整合到遗传性出血性毛细血管扩张症的临床试验设计和报告中,有助于实现个性化治疗。
Haematologica. 2024 Nov 1;109(11):3826-3827. doi: 10.3324/haematol.2024.285809.
欧洲罕见血管疾病参考网络(VASCERN):遗传性出血性毛细血管扩张症(HHT)中何时及如何使用贝伐珠单抗静脉注射?
Eur J Med Genet. 2022 Oct;65(10):104575. doi: 10.1016/j.ejmg.2022.104575. Epub 2022 Aug 5.
4
ALK1 controls hepatic vessel formation, angiodiversity, and angiocrine functions in hereditary hemorrhagic telangiectasia of the liver.ALK1 控制遗传性出血性毛细血管扩张症肝脏中的肝血管形成、血管多样性和血管分泌功能。
Hepatology. 2023 Apr 1;77(4):1211-1227. doi: 10.1002/hep.32641. Epub 2022 Jul 17.
5
New Mutations and Pathogenesis of Pulmonary Hypertension: Progress and Puzzles in Disease Pathogenesis.肺动脉高压的新突变和发病机制:疾病发病机制中的进展和困惑。
Circ Res. 2022 Apr 29;130(9):1365-1381. doi: 10.1161/CIRCRESAHA.122.320084. Epub 2022 Apr 28.
6
Developmental venous anomalies are a genetic primer for cerebral cavernous malformations.发育性静脉异常是脑海绵状血管畸形的遗传诱因。
Nat Cardiovasc Res. 2022 Mar;1:246-252. doi: 10.1038/s44161-022-00035-7. Epub 2022 Mar 14.
7
Pulmonary arterial hypertension in hereditary hemorrhagic telangiectasia associated with ACVRL1 mutation: a case report.遗传性出血性毛细血管扩张症相关肺动脉高压伴 ACVRL1 突变:病例报告。
J Med Case Rep. 2022 Mar 1;16(1):99. doi: 10.1186/s13256-022-03296-9.
8
BMP9 and BMP10: Two close vascular quiescence partners that stand out.BMP9 和 BMP10:两个紧密相关的血管静止伙伴,独具特色。
Dev Dyn. 2022 Jan;251(1):178-197. doi: 10.1002/dvdy.395. Epub 2021 Jul 19.
9
Role of Notch in endothelial biology.Notch 在血管内皮生物学中的作用。
Angiogenesis. 2021 May;24(2):237-250. doi: 10.1007/s10456-021-09793-7. Epub 2021 May 29.
10
Bioinformatics Analyses of the Transcriptome Reveal Ube3a-Dependent Effects on Mitochondrial-Related Pathways.基于转录组的生物信息学分析揭示了 Ube3a 对与线粒体相关通路的依赖性影响。
Int J Mol Sci. 2020 Jun 10;21(11):4156. doi: 10.3390/ijms21114156.