• 文献检索
  • 文档翻译
  • 深度研究
  • 学术资讯
  • Suppr Zotero 插件Zotero 插件
  • 邀请有礼
  • 套餐&价格
  • 历史记录
应用&插件
Suppr Zotero 插件Zotero 插件浏览器插件Mac 客户端Windows 客户端微信小程序
定价
高级版会员购买积分包购买API积分包
服务
文献检索文档翻译深度研究API 文档MCP 服务
关于我们
关于 Suppr公司介绍联系我们用户协议隐私条款
关注我们

Suppr 超能文献

核心技术专利:CN118964589B侵权必究
粤ICP备2023148730 号-1Suppr @ 2026

文献检索

告别复杂PubMed语法,用中文像聊天一样搜索,搜遍4000万医学文献。AI智能推荐,让科研检索更轻松。

立即免费搜索

文件翻译

保留排版,准确专业,支持PDF/Word/PPT等文件格式,支持 12+语言互译。

免费翻译文档

深度研究

AI帮你快速写综述,25分钟生成高质量综述,智能提取关键信息,辅助科研写作。

立即免费体验

多巴胺受体 1 治疗通过抑制 NOD 样受体蛋白 3 相关炎症促进角膜损伤的上皮修复。

Dopamine Receptor 1 Treatment Promotes Epithelial Repair of Corneal Injury by Inhibiting NOD-Like Receptor Protein 3-Associated Inflammation.

机构信息

Department of Ophthalmology, The Second Affiliated Hospital of Fujian Medical University, Engineering Research Centre of Assistive Technology for Visual Impairment, Fujian Province University, Quanzhou, Fujian Province, China.

https://orcid.org/0000-0001-7195-3624.

出版信息

Invest Ophthalmol Vis Sci. 2024 Jan 2;65(1):49. doi: 10.1167/iovs.65.1.49.

DOI:10.1167/iovs.65.1.49
PMID:38294802
原文链接:https://pmc.ncbi.nlm.nih.gov/articles/PMC10839817/
Abstract

PURPOSE

To elucidate the influence of dopamine receptor 1 (DRD1) on the proliferation of mouse corneal epithelial cells (MCECs) under inflammatory conditions.

METHODS

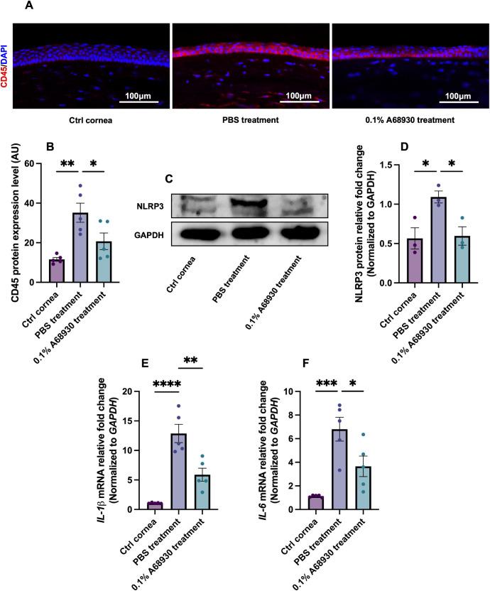
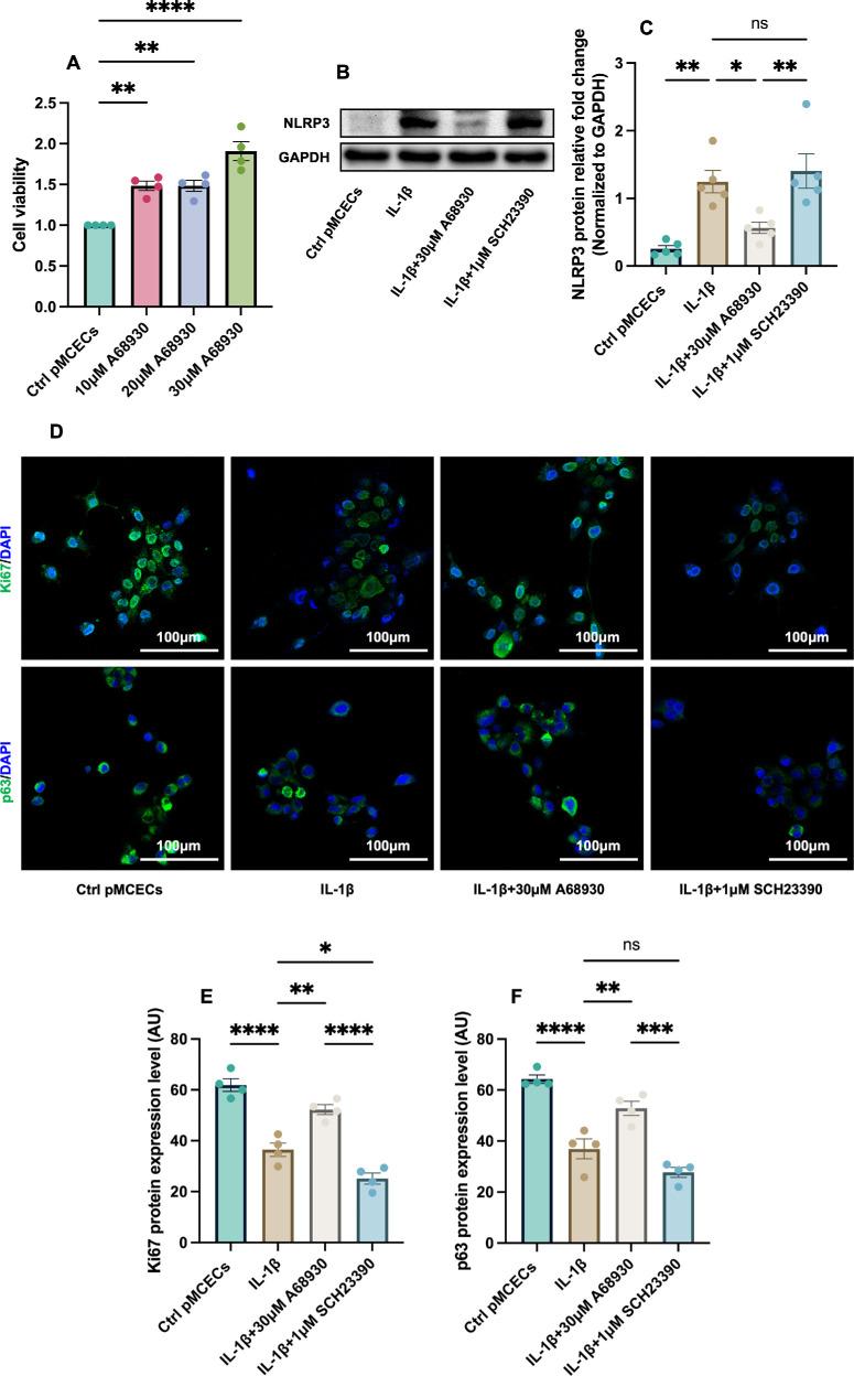
In vitro, immortalized MCECs (iMCECs) were treated with IL-1β, with and without pcDNA3.1_DRD1. Primary MCECs (pMCECs) were exposed to IL-1β, with and without DRD1 agonist (A68930). Cell proliferation was quantified using the Cell Counting Kit-8 (CCK-8) assay and immunofluorescence staining for Ki-67 and p63. Expression levels of NOD-like receptor protein 3 (NLRP3), IL-1β, and IL-6 were assessed. To establish a corneal injury model in mice, a 2-mm superficial keratectomy was performed. Either 0.1% A68930 or PBS was topically administered three times daily to the injured eyes for up to 5 days post-injury. Immunofluorescence analysis was employed to evaluate the expression of Ki-67, p63, and CD45 in mouse corneas. Western blotting and real-time quantitative PCR were utilized for quantitative analysis of DRD1, NLRP3, IL-1β, and IL-6 in mouse corneas. Corneal epithelial regeneration was monitored through fluorescein sodium staining for a duration of up to 5 days following the injury.

RESULTS

Overexpression of DRD1 and A68930 promoted MCEC proliferation and suppressed the expression of NLRP3, IL-1β, and IL-6 in vitro. Topical application of the 0.1% A68930 following mechanical corneal injury in mice led to increased Ki-67 and p63 expression compared to PBS treatment. Furthermore, topical administration of the 0.1% A68930 reduced the expression of CD45, NLRP3, IL-1β, and IL-6. Analysis with fluorescein sodium indicated accelerated corneal epithelial regeneration in the 0.1% A68930 treatment group.

CONCLUSIONS

DRD1 treatment counteracts NLRP3-associated inflammation and facilitates epithelial repair of corneal injury.

摘要

目的

阐明多巴胺受体 1(DRD1)在炎症条件下对小鼠角膜上皮细胞(MCEC)增殖的影响。

方法

在体外,用白细胞介素-1β(IL-1β)处理永生化 MCEC(iMCECs),并分别转染 pcDNA3.1_DRD1 和空载体。用 IL-1β 处理原代 MCEC(pMCECs),并分别用 DRD1 激动剂(A68930)和 DMSO 预处理。用细胞计数试剂盒-8(CCK-8)检测细胞增殖,用 Ki-67 和 p63 免疫荧光染色检测细胞增殖。检测 NOD 样受体蛋白 3(NLRP3)、白细胞介素-1β(IL-1β)和白细胞介素-6(IL-6)的表达水平。通过 2-mm 浅层角膜切除术建立小鼠角膜损伤模型,伤后每日 3 次向损伤眼滴 0.1%A68930 或 PBS,持续 5 天。免疫荧光分析评价 Ki-67、p63 和 CD45 在小鼠角膜中的表达。用 Western blot 和实时定量 PCR 检测小鼠角膜中 DRD1、NLRP3、IL-1β 和 IL-6 的表达。用荧光素钠染色监测损伤后 5 天内角膜上皮的再生情况。

结果

DRD1 过表达和 A68930 处理促进 MCEC 增殖,并抑制体外 NLRP3、IL-1β 和 IL-6 的表达。与 PBS 处理相比,小鼠机械性角膜损伤后局部应用 0.1%A68930 可增加 Ki-67 和 p63 的表达。此外,局部应用 0.1%A68930 可降低 CD45、NLRP3、IL-1β 和 IL-6 的表达。荧光素钠分析表明,0.1%A68930 处理组角膜上皮再生加快。

结论

DRD1 治疗可拮抗 NLRP3 相关炎症,促进角膜损伤的上皮修复。

https://cdn.ncbi.nlm.nih.gov/pmc/blobs/89e7/10839817/f4cc207eebd7/iovs-65-1-49-f007.jpg
https://cdn.ncbi.nlm.nih.gov/pmc/blobs/89e7/10839817/8ac96eb53a6e/iovs-65-1-49-f001.jpg
https://cdn.ncbi.nlm.nih.gov/pmc/blobs/89e7/10839817/15ba64e00d18/iovs-65-1-49-f002.jpg
https://cdn.ncbi.nlm.nih.gov/pmc/blobs/89e7/10839817/56255635babe/iovs-65-1-49-f003.jpg
https://cdn.ncbi.nlm.nih.gov/pmc/blobs/89e7/10839817/bcb7f7523173/iovs-65-1-49-f004.jpg
https://cdn.ncbi.nlm.nih.gov/pmc/blobs/89e7/10839817/b07fdac7d9dd/iovs-65-1-49-f005.jpg
https://cdn.ncbi.nlm.nih.gov/pmc/blobs/89e7/10839817/62a76f24122b/iovs-65-1-49-f006.jpg
https://cdn.ncbi.nlm.nih.gov/pmc/blobs/89e7/10839817/f4cc207eebd7/iovs-65-1-49-f007.jpg
https://cdn.ncbi.nlm.nih.gov/pmc/blobs/89e7/10839817/8ac96eb53a6e/iovs-65-1-49-f001.jpg
https://cdn.ncbi.nlm.nih.gov/pmc/blobs/89e7/10839817/15ba64e00d18/iovs-65-1-49-f002.jpg
https://cdn.ncbi.nlm.nih.gov/pmc/blobs/89e7/10839817/56255635babe/iovs-65-1-49-f003.jpg
https://cdn.ncbi.nlm.nih.gov/pmc/blobs/89e7/10839817/bcb7f7523173/iovs-65-1-49-f004.jpg
https://cdn.ncbi.nlm.nih.gov/pmc/blobs/89e7/10839817/b07fdac7d9dd/iovs-65-1-49-f005.jpg
https://cdn.ncbi.nlm.nih.gov/pmc/blobs/89e7/10839817/62a76f24122b/iovs-65-1-49-f006.jpg
https://cdn.ncbi.nlm.nih.gov/pmc/blobs/89e7/10839817/f4cc207eebd7/iovs-65-1-49-f007.jpg

相似文献

1
Dopamine Receptor 1 Treatment Promotes Epithelial Repair of Corneal Injury by Inhibiting NOD-Like Receptor Protein 3-Associated Inflammation.多巴胺受体 1 治疗通过抑制 NOD 样受体蛋白 3 相关炎症促进角膜损伤的上皮修复。
Invest Ophthalmol Vis Sci. 2024 Jan 2;65(1):49. doi: 10.1167/iovs.65.1.49.
2
Activation of dopamine D1 receptor decreased NLRP3-mediated inflammation in intracerebral hemorrhage mice.多巴胺 D1 受体的激活可降低脑出血小鼠中 NLRP3 介导的炎症反应。
J Neuroinflammation. 2018 Jan 4;15(1):2. doi: 10.1186/s12974-017-1039-7.
3
Dopamine D1 receptor agonist A68930 attenuates acute kidney injury by inhibiting NLRP3 inflammasome activation.多巴胺 D1 受体激动剂 A68930 通过抑制 NLRP3 炎性小体激活减轻急性肾损伤。
J Pharmacol Sci. 2020 Jul;143(3):226-233. doi: 10.1016/j.jphs.2020.04.005. Epub 2020 Apr 18.
4
Inhibition of NLRP3 Inflammasome Pathway by Butyrate Improves Corneal Wound Healing in Corneal Alkali Burn.丁酸盐对NLRP3炎性小体途径的抑制作用可促进角膜碱烧伤后的角膜伤口愈合。
Int J Mol Sci. 2017 Mar 5;18(3):562. doi: 10.3390/ijms18030562.
5
AIP1 suppresses neovascularization by inhibiting the NOX4-induced NLRP3/NLRP6 imbalance in a murine corneal alkali burn model.AIP1 通过抑制 NOX4 诱导的 NLRP3/NLRP6 失衡来抑制小鼠角膜碱烧伤模型中的血管新生。
Cell Commun Signal. 2022 May 6;20(1):59. doi: 10.1186/s12964-022-00877-5.
6
Blockade of extracellular high-mobility group box 1 attenuates inflammation-mediated damage and haze grade in mice with corneal wounds.阻断细胞外高迁移率族蛋白 B1 可减轻角膜伤口小鼠炎症介导的损伤和混浊程度。
Int Immunopharmacol. 2020 Jun;83:106468. doi: 10.1016/j.intimp.2020.106468. Epub 2020 Apr 9.
7
Suppression of the caspase-1/GSDMD-mediated pyroptotic signaling pathway through dexamethasone alleviates corneal alkali injuries.地塞米松通过抑制 caspase-1/GSDMD 介导热激原性细胞死亡信号通路减轻角膜碱烧伤。
Exp Eye Res. 2022 Jan;214:108858. doi: 10.1016/j.exer.2021.108858. Epub 2021 Nov 23.
8
BMSC Alleviates Dry Eye by Inhibiting the ROS-NLRP3-IL-1β Signaling Axis by Reducing Inflammation Levels.骨髓间充质干细胞通过降低炎症水平抑制 ROS-NLRP3-IL-1β 信号轴缓解干眼。
Curr Eye Res. 2024 Jul;49(7):698-707. doi: 10.1080/02713683.2024.2324434. Epub 2024 Mar 7.
9
The NLRP3 Activation in Infiltrating Macrophages Contributes to Corneal Fibrosis by Inducing TGF-β1 Expression in the Corneal Epithelium.浸润巨噬细胞中的 NLRP3 激活通过诱导角膜上皮 TGF-β1 的表达促进角膜纤维化。
Invest Ophthalmol Vis Sci. 2022 Jul 8;63(8):15. doi: 10.1167/iovs.63.8.15.
10
Bovine lactoferrin promotes corneal wound healing and suppresses IL-1 expression in alkali wounded mouse cornea.牛乳铁蛋白促进角膜伤口愈合,并抑制碱烧伤小鼠角膜中 IL-1 的表达。
Curr Eye Res. 2013 Nov;38(11):1110-7. doi: 10.3109/02713683.2013.811259. Epub 2013 Jul 30.

引用本文的文献

1
Neutrophil pyroptosis regulates corneal wound healing and post-injury neovascularisation.中性粒细胞焦亡调控角膜创伤愈合和损伤后新生血管化。
Clin Transl Med. 2024 Nov;14(11):e1762. doi: 10.1002/ctm2.1762.

本文引用的文献

1
Enhanced adipose-derived stem cells with IGF-1-modified mRNA promote wound healing following corneal injury.IGF-1 修饰 mRNA 增强的脂肪源性干细胞促进角膜损伤后的伤口愈合。
Mol Ther. 2023 Aug 2;31(8):2454-2471. doi: 10.1016/j.ymthe.2023.05.002. Epub 2023 May 10.
2
Extracellular vesicles derived from mouse adipose-derived mesenchymal stem cells promote diabetic corneal epithelial wound healing through NGF/TrkA pathway activation involving dendritic cells.来源于小鼠脂肪间充质干细胞的细胞外囊泡通过 NGF/TrkA 通路激活涉及树突状细胞促进糖尿病角膜上皮伤口愈合。
Exp Eye Res. 2023 Jun;231:109484. doi: 10.1016/j.exer.2023.109484. Epub 2023 Apr 18.
3
Single-cell transcriptomics implicates the FEZ1-DKK1 axis in the regulation of corneal epithelial cell proliferation and senescence.
单细胞转录组学表明 FEZ1-DKK1 轴在角膜上皮细胞增殖和衰老的调控中起作用。
Cell Prolif. 2023 Sep;56(9):e13433. doi: 10.1111/cpr.13433. Epub 2023 Feb 27.
4
Highly stable fibronectin-mimetic-peptide-based supramolecular hydrogel to accelerate corneal wound healing.基于高度稳定的纤维连接蛋白模拟肽的超分子水凝胶加速角膜伤口愈合。
Acta Biomater. 2023 Mar 15;159:128-139. doi: 10.1016/j.actbio.2023.01.047. Epub 2023 Jan 26.
5
Ropinirole inhibits inflammatory cytokine production in gingival epithelial cells and suppresses alveolar bone loss in an experimental rat model of periodontitis.罗匹尼罗可抑制牙龈上皮细胞中炎性细胞因子的产生,并在实验性大鼠牙周炎模型中抑制牙槽骨吸收。
Exp Ther Med. 2022 Dec 29;25(2):78. doi: 10.3892/etm.2022.11777. eCollection 2023 Feb.
6
An electrospun scaffold functionalized with a ROS-scavenging hydrogel stimulates ocular wound healing.一种经 ROS 清除水凝胶功能化的电纺支架可刺激眼部伤口愈合。
Acta Biomater. 2023 Mar 1;158:266-280. doi: 10.1016/j.actbio.2023.01.016. Epub 2023 Jan 11.
7
Perfluorodecalin-based oxygenated emulsion as a topical treatment for chemical burn to the eye.全氟癸基氧代脂肪乳剂局部治疗眼部化学烧伤。
Nat Commun. 2022 Nov 30;13(1):7371. doi: 10.1038/s41467-022-35241-1.
8
Characterization of C-X-C chemokine receptor type 5 in the cornea and role in the inflammatory response after corneal injury.角膜中C-X-C趋化因子受体5的特征及其在角膜损伤后炎症反应中的作用
Exp Eye Res. 2023 Jan;226:109312. doi: 10.1016/j.exer.2022.109312. Epub 2022 Nov 16.
9
Neuroimmune crosstalk in the cornea: The role of immune cells in corneal nerve maintenance during homeostasis and inflammation.神经免疫在角膜中的相互作用:免疫细胞在稳态和炎症期间维持角膜神经中的作用。
Prog Retin Eye Res. 2022 Nov;91:101105. doi: 10.1016/j.preteyeres.2022.101105. Epub 2022 Jul 19.
10
Long Noncoding RNA MIAT Regulates Hyperosmotic Stress-Induced Corneal Epithelial Cell Injury via Inhibiting the Caspase-1-Dependent Pyroptosis and Apoptosis in Dry Eye Disease.长链非编码RNA MIAT通过抑制干眼症中半胱天冬酶-1依赖性细胞焦亡和凋亡来调节高渗应激诱导的角膜上皮细胞损伤。
J Inflamm Res. 2022 Jun 2;15:3269-3283. doi: 10.2147/JIR.S361541. eCollection 2022.