• 文献检索
  • 文档翻译
  • 深度研究
  • 学术资讯
  • Suppr Zotero 插件Zotero 插件
  • 邀请有礼
  • 套餐&价格
  • 历史记录
应用&插件
Suppr Zotero 插件Zotero 插件浏览器插件Mac 客户端Windows 客户端微信小程序
定价
高级版会员购买积分包购买API积分包
服务
文献检索文档翻译深度研究API 文档MCP 服务
关于我们
关于 Suppr公司介绍联系我们用户协议隐私条款
关注我们

Suppr 超能文献

核心技术专利:CN118964589B侵权必究
粤ICP备2023148730 号-1Suppr @ 2026

文献检索

告别复杂PubMed语法,用中文像聊天一样搜索,搜遍4000万医学文献。AI智能推荐,让科研检索更轻松。

立即免费搜索

文件翻译

保留排版,准确专业,支持PDF/Word/PPT等文件格式,支持 12+语言互译。

免费翻译文档

深度研究

AI帮你快速写综述,25分钟生成高质量综述,智能提取关键信息,辅助科研写作。

立即免费体验

亚抑菌浓度 MH-02 辅助治疗反流性食管炎的疗效评价:一项随机、双盲、安慰剂对照试验。

Therapeutic Evaluation of subsp. MH-02 as an Adjunctive Treatment in Patients with Reflux Esophagitis: A Randomized, Double-Blind, Placebo-Controlled Trial.

机构信息

Third Clinical Medical College, Jiangxi Medical College, Nanchang University, Nanchang 330006, China.

Department of Gastroenterology, The First Hospital of Nanchang, Nanchang 330006, China.

出版信息

Nutrients. 2024 Jan 24;16(3):342. doi: 10.3390/nu16030342.

DOI:10.3390/nu16030342
PMID:38337627
原文链接:https://pmc.ncbi.nlm.nih.gov/articles/PMC10856834/
Abstract

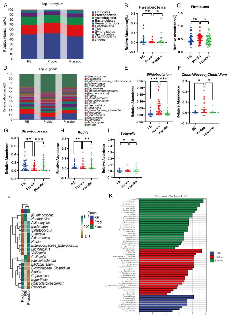
Proton pump inhibitors (PPIs) are currently routinely used for the treatment of reflux esophagitis (RE); however, with frequent symptom recurrence after discontinuation and limited clinical improvement in accompanying gastrointestinal symptoms. This study aims to explore the adjuvant therapeutic effect of supplement for RE patients. A total of 110 eligible RE patients were recruited and randomly assigned to the placebo and probiotic groups. All patients were treated with rabeprazole tablets and simultaneously received either subsp. MH-02 or placebo for 8 weeks. Patients who achieved clinical remission then entered the next 12 weeks of follow-up. RDQ, GSRS scores, and endoscopy were performed to assess clinical improvement, and changes in intestinal microbiota were analyzed with high-throughput sequencing. Our results revealed that MH-02 combined therapy demonstrated an earlier time to symptom resolution (50.98% vs. 30.61%, = 0.044), a significant reduction in the GSRS score ( = 0.0007), and a longer mean time to relapse ( = 0.0013). In addition, high-throughput analyses showed that MH-02 combined therapy increased the α ( = 0.001) diversity of gut microbiota and altered microbial composition by beta diversity analysis, accompanied with significantly altered gut microbiota taxa at the genus level, where the abundance of some microbial genera including , and were increased, while the relative abundance of and were decreased ( < 0.05). Collectively, these results support the beneficial effects of MH-02 as a novel complementary strategy in RE routine treatment.

摘要

质子泵抑制剂(PPIs)目前常用于治疗反流性食管炎(RE);然而,停药后症状频繁复发,伴随的胃肠道症状改善有限。本研究旨在探讨补充剂对 RE 患者的辅助治疗效果。共招募了 110 名符合条件的 RE 患者,并随机分为安慰剂和益生菌组。所有患者均接受雷贝拉唑片治疗,并同时接受 MH-02 亚种或安慰剂治疗 8 周。达到临床缓解的患者随后进入下一个 12 周的随访。采用 RDQ、GSRS 评分和内镜评估临床改善情况,采用高通量测序分析肠道微生物群的变化。我们的结果表明,MH-02 联合治疗更早地缓解症状(50.98%比 30.61%, = 0.044),GSRS 评分显著降低( = 0.0007),复发的平均时间更长( = 0.0013)。此外,高通量分析显示,MH-02 联合治疗增加了肠道微生物群的 α 多样性( = 0.001),通过β多样性分析改变了微生物组成,伴随着属水平上肠道微生物群分类群的显著改变,其中一些微生物属的丰度增加,如 、 和 ,而 和 的相对丰度降低( < 0.05)。综上所述,这些结果支持 MH-02 作为 RE 常规治疗的一种新的补充策略的有益效果。

https://cdn.ncbi.nlm.nih.gov/pmc/blobs/0875/10856834/d7be035a1e78/nutrients-16-00342-g006.jpg
https://cdn.ncbi.nlm.nih.gov/pmc/blobs/0875/10856834/f3c0b4fafad2/nutrients-16-00342-g001.jpg
https://cdn.ncbi.nlm.nih.gov/pmc/blobs/0875/10856834/3ccc66dcd017/nutrients-16-00342-g002.jpg
https://cdn.ncbi.nlm.nih.gov/pmc/blobs/0875/10856834/f9d7539e47b6/nutrients-16-00342-g003.jpg
https://cdn.ncbi.nlm.nih.gov/pmc/blobs/0875/10856834/3eb702662bc8/nutrients-16-00342-g004.jpg
https://cdn.ncbi.nlm.nih.gov/pmc/blobs/0875/10856834/eba61cdfc4f0/nutrients-16-00342-g005.jpg
https://cdn.ncbi.nlm.nih.gov/pmc/blobs/0875/10856834/d7be035a1e78/nutrients-16-00342-g006.jpg
https://cdn.ncbi.nlm.nih.gov/pmc/blobs/0875/10856834/f3c0b4fafad2/nutrients-16-00342-g001.jpg
https://cdn.ncbi.nlm.nih.gov/pmc/blobs/0875/10856834/3ccc66dcd017/nutrients-16-00342-g002.jpg
https://cdn.ncbi.nlm.nih.gov/pmc/blobs/0875/10856834/f9d7539e47b6/nutrients-16-00342-g003.jpg
https://cdn.ncbi.nlm.nih.gov/pmc/blobs/0875/10856834/3eb702662bc8/nutrients-16-00342-g004.jpg
https://cdn.ncbi.nlm.nih.gov/pmc/blobs/0875/10856834/eba61cdfc4f0/nutrients-16-00342-g005.jpg
https://cdn.ncbi.nlm.nih.gov/pmc/blobs/0875/10856834/d7be035a1e78/nutrients-16-00342-g006.jpg

相似文献

1
Therapeutic Evaluation of subsp. MH-02 as an Adjunctive Treatment in Patients with Reflux Esophagitis: A Randomized, Double-Blind, Placebo-Controlled Trial.亚抑菌浓度 MH-02 辅助治疗反流性食管炎的疗效评价:一项随机、双盲、安慰剂对照试验。
Nutrients. 2024 Jan 24;16(3):342. doi: 10.3390/nu16030342.
2
Improvement Effect of subsp. MH-02 in Patients Receiving Resection of Colorectal Polyps: A Randomized, Double-Blind, Placebo-Controlled Trial.亚 MH-02 改善接受结直肠息肉切除术患者的效果:一项随机、双盲、安慰剂对照试验。
Front Immunol. 2022 Jun 27;13:940500. doi: 10.3389/fimmu.2022.940500. eCollection 2022.
3
Adjuvant Probiotics of subsp. AP-32, MH-68, and subsp. CP-9 Attenuate Glycemic Levels and Inflammatory Cytokines in Patients With Type 1 Diabetes Mellitus.亚亚种 AP-32、MH-68 和 CP-9 的益生菌辅助治疗可降低 1 型糖尿病患者的血糖水平和炎症细胞因子。
Front Endocrinol (Lausanne). 2022 Mar 1;13:754401. doi: 10.3389/fendo.2022.754401. eCollection 2022.
4
Effects of dietary fibers or probiotics on functional constipation symptoms and roles of gut microbiota: a double-blinded randomized placebo trial.膳食纤维或益生菌对功能性便秘症状的影响及肠道微生物群的作用:一项双盲随机安慰剂试验。
Gut Microbes. 2023 Jan-Dec;15(1):2197837. doi: 10.1080/19490976.2023.2197837.
5
Beneficial effect of probiotics supplements in reflux esophagitis treated with esomeprazole: A randomized controlled trial.益生菌补充剂对埃索美拉唑治疗反流性食管炎的有益作用:一项随机对照试验。
World J Gastroenterol. 2019 May 7;25(17):2110-2121. doi: 10.3748/wjg.v25.i17.2110.
6
subsp. LPL-RH improves postoperative gastrointestinal symptoms and nutrition indexes by regulating the gut microbiota in patients with valvular heart disease: a randomized controlled trial.亚组 LPL-RH 通过调节瓣膜性心脏病患者的肠道微生物群改善术后胃肠道症状和营养指标:一项随机对照试验。
Food Funct. 2024 Jul 15;15(14):7605-7618. doi: 10.1039/d4fo01471e.
7
Adjunctive Probiotics Alleviates Asthmatic Symptoms via Modulating the Gut Microbiome and Serum Metabolome.益生菌辅助治疗通过调节肠道微生物组和血清代谢组缓解哮喘症状。
Microbiol Spectr. 2021 Oct 31;9(2):e0085921. doi: 10.1128/Spectrum.00859-21. Epub 2021 Oct 6.
8
Matrix Effects on the Delivery Efficacy of Bifidobacterium animalis subsp. BB-12 on Fecal Microbiota, Gut Transit Time, and Short-Chain Fatty Acids in Healthy Young Adults.双歧杆菌 BB-12 对健康年轻成年人粪便微生物群、肠道转运时间和短链脂肪酸的传递效果的基质效应。
mSphere. 2021 Aug 25;6(4):e0008421. doi: 10.1128/mSphere.00084-21. Epub 2021 Jul 7.
9
Supplementation with subsp. MH-022 for remission of motor impairments in a 6-OHDA-induced Parkinson's disease rat model by reducing inflammation, reshaping the gut microbiome, and fostering specific microbial taxa.通过减少炎症、重塑肠道微生物组和促进特定微生物类群,亚属 MH-022 补充剂可缓解 6-OHDA 诱导的帕金森病大鼠模型的运动障碍。
Food Funct. 2024 Sep 16;15(18):9368-9389. doi: 10.1039/d4fo02039a.
10
PHAGE-2 Study: Supplemental Bacteriophages Extend subsp. BL04 Benefits on Gut Health and Microbiota in Healthy Adults.PHAGE-2 研究:补充噬菌体延长 BL04 亚种对健康成年人肠道健康和微生物群的益处。
Nutrients. 2020 Aug 17;12(8):2474. doi: 10.3390/nu12082474.

引用本文的文献

1
Effectiveness of dietary interventions in managing pediatric gastroesophageal reflux disease: a comprehensive systematic review.饮食干预对小儿胃食管反流病的管理效果:一项全面的系统评价。
Eur J Med Res. 2025 Jul 2;30(1):549. doi: 10.1186/s40001-025-02784-0.
2
Evaluating the protective effects of Aurodox in a murine model of Shiga toxin-producing Escherichia coli.评估奥罗多克斯在产志贺毒素大肠杆菌小鼠模型中的保护作用。
NPJ Antimicrob Resist. 2025 Apr 1;3(1):23. doi: 10.1038/s44259-025-00094-3.
3
The role of the esophageal and intestinal microbiome in gastroesophageal reflux disease: past, present, and future.

本文引用的文献

1
Gut Microbiota Signatures Are Associated With Psychopathological Profiles in Patients With Ulcerative Colitis: Results From an Italian Tertiary IBD Center.肠道微生物群特征与溃疡性结肠炎患者的精神病理特征相关:来自意大利三级炎症性肠病中心的结果。
Inflamm Bowel Dis. 2023 Nov 2;29(11):1805-1818. doi: 10.1093/ibd/izad091.
2
Esophageal microflora in esophageal diseases.食管疾病中的食管微生物群。
Front Cell Infect Microbiol. 2023 May 19;13:1145791. doi: 10.3389/fcimb.2023.1145791. eCollection 2023.
3
Proton pump inhibitor-induced gut dysbiosis and immunomodulation: current knowledge and potential restoration by probiotics.
食管和肠道微生物群在胃食管反流病中的作用:过去、现在与未来
Front Immunol. 2025 Feb 21;16:1558414. doi: 10.3389/fimmu.2025.1558414. eCollection 2025.
质子泵抑制剂诱导的肠道菌群失调和免疫调节:益生菌的现有知识和潜在恢复作用。
Pharmacol Rep. 2023 Aug;75(4):791-804. doi: 10.1007/s43440-023-00489-x. Epub 2023 May 4.
4
The Probiotic Combination of JY062 and JM1 Alleviates Gastrointestinal Motility Disorder via Improving Gut Microbiota.JY062 和 JM1 益生菌组合通过改善肠道微生物群缓解胃肠道动力障碍。
Nutrients. 2023 Feb 7;15(4):839. doi: 10.3390/nu15040839.
5
Changes to the upper gastrointestinal microbiotas of children with reflux oesophagitis and oesophageal metaplasia.反流性食管炎和食管化生患儿上消化道微生物群的变化。
Microb Genom. 2022 Sep;8(9). doi: 10.1099/mgen.0.000870.
6
Proteomic analysis reveals that ACSL4 activation during reflux esophagitis contributes to ferroptosis-mediated esophageal mucosal damage.蛋白质组学分析表明,反流性食管炎中 ACSL4 的激活有助于铁死亡介导的食管黏膜损伤。
Eur J Pharmacol. 2022 Sep 15;931:175175. doi: 10.1016/j.ejphar.2022.175175. Epub 2022 Jul 31.
7
Improvement Effect of subsp. MH-02 in Patients Receiving Resection of Colorectal Polyps: A Randomized, Double-Blind, Placebo-Controlled Trial.亚 MH-02 改善接受结直肠息肉切除术患者的效果:一项随机、双盲、安慰剂对照试验。
Front Immunol. 2022 Jun 27;13:940500. doi: 10.3389/fimmu.2022.940500. eCollection 2022.
8
Population-level Metagenomics Uncovers Distinct Effects of Multiple Medications on the Human Gut Microbiome.人群水平宏基因组学揭示了多种药物对人类肠道微生物组的独特影响。
Gastroenterology. 2022 Oct;163(4):1038-1052. doi: 10.1053/j.gastro.2022.06.070. Epub 2022 Jul 2.
9
Cancer pharmacomicrobiomics: targeting microbiota to optimise cancer therapy outcomes.癌症药物微生物组学:针对微生物组以优化癌症治疗效果。
Gut. 2022 Jul;71(7):1412-1425. doi: 10.1136/gutjnl-2021-326264. Epub 2022 Mar 11.
10
Evidence-based clinical practice guidelines for gastroesophageal reflux disease 2021.2021 年胃食管反流病循证临床实践指南。
J Gastroenterol. 2022 Apr;57(4):267-285. doi: 10.1007/s00535-022-01861-z. Epub 2022 Feb 28.