Suppr超能文献

采用不同烹饪方法制备的湿腌发酵金鲳鱼中挥发性香气成分的气相色谱-质谱联用、气相色谱-离子迁移谱及电子鼻分析

GC-MS, GC-IMS, and E-Nose Analysis of Volatile Aroma Compounds in Wet-Marinated Fermented Golden Pomfret Prepared Using Different Cooking Methods.

作者信息

Chen Qiuhan, Yang Xuebo, Hong Pengzhi, Liu Meijiao, Li Zhuyi, Zhou Chunxia, Zhong Saiyi, Liu Shouchun

机构信息

College of Food Science and Technology, Guangdong Ocean University, Zhanjiang 524088, China.

Guangdong Provincial Key Laboratory of Aquatic Products Processing and Safety, Zhanjiang 524088, China.

出版信息

Foods. 2024 Jan 25;13(3):390. doi: 10.3390/foods13030390.

Abstract

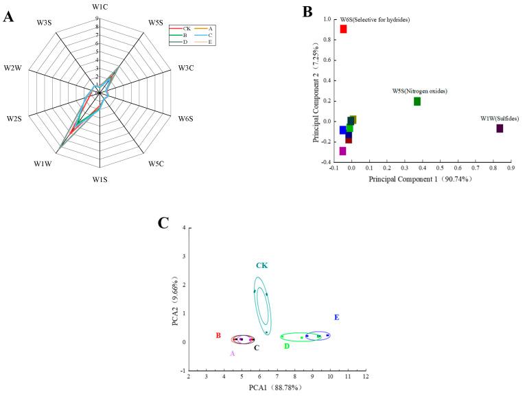
The cooking method is extremely important for the production of low-salt, wet-marinated, fermented golden pomfret because it strongly influences its flavor components and organoleptic quality. There are also significant differences in flavor preferences in different populations. The present study analyzed differences in the aroma characteristics of wet-marinated fermented golden pomfret after boiling, steaming, microwaving, air-frying, and baking using a combination of an electronic nose, GC-IMS, and SPME-GC-MS. Electronic nose PCA showed that the flavors of the boiled (A), steamed (B), and microwaved (C) treatment groups were similar, and the flavors of the baking (D) and air-frying (E) groups were similar. A total of 72 flavor compounds were detected in the GC-IMS analysis, and the comparative analysis of the cooked wet-marinated and fermented golden pomfret yielded a greater abundance of flavor compounds. SPME-GC-MS analysis detected 108 flavor compounds, and the results were similar for baking and air-frying. Twelve key flavor substances, including hexanal, isovaleraldehyde, and (E)-2-dodecenal, were identified by orthogonal partial least-squares discriminant analysis (OPLS-DA) and VIP analysis. These results showed that the cooking method could be a key factor in the flavor distribution of wet-marinated fermented golden pomfret, and consumers can choose the appropriate cooking method accordingly. The results can provide theoretical guidance for the more effective processing of fish products and the development of subsequent food products.

摘要

烹饪方法对于低盐、湿腌、发酵金鲳鱼的制作极为重要,因为它会强烈影响其风味成分和感官品质。不同人群的风味偏好也存在显著差异。本研究结合电子鼻、气相色谱 - 离子迁移谱(GC - IMS)和固相微萃取 - 气相色谱 - 质谱联用(SPME - GC - MS)分析了湿腌发酵金鲳鱼在煮、蒸、微波、空气炸和烘焙后的香气特征差异。电子鼻主成分分析(PCA)表明,煮(A)、蒸(B)和微波(C)处理组的风味相似,烘焙(D)和空气炸(E)组的风味相似。GC - IMS分析共检测到72种风味化合物,对熟制的湿腌发酵金鲳鱼进行比较分析发现风味化合物含量更高。SPME - GC - MS分析检测到108种风味化合物,烘焙和空气炸的结果相似。通过正交偏最小二乘法判别分析(OPLS - DA)和变量重要性投影(VIP)分析鉴定出包括己醛、异戊醛和(E)-2 - 十二碳烯醛在内的12种关键风味物质。这些结果表明,烹饪方法可能是湿腌发酵金鲳鱼风味分布的关键因素,消费者可以据此选择合适的烹饪方法。该结果可为鱼类产品更有效的加工及后续食品的开发提供理论指导。

https://cdn.ncbi.nlm.nih.gov/pmc/blobs/8ec2/10855196/c3b9b686544f/foods-13-00390-g001.jpg

文献AI研究员

20分钟写一篇综述,助力文献阅读效率提升50倍。

立即体验

用中文搜PubMed

大模型驱动的PubMed中文搜索引擎

马上搜索

文档翻译

学术文献翻译模型,支持多种主流文档格式。

立即体验