Suppr超能文献

硫酸软骨素蛋白聚糖 4 为预防卵巢癌腹膜扩散提供新的治疗方法。

Chondroitin Sulfate Proteoglycan 4 Provides New Treatment Approach to Preventing Peritoneal Dissemination in Ovarian Cancer.

机构信息

Department of Obstetrics and Gynecology, Nagoya University Graduate School of Medicine, Nagoya 466-8560, Aichi, Japan.

Division of Clinical Genetics, Department of Laboratory Medicine, Lund University Graduate School of Medicine, 22184 Lund Postcode City, Sweden.

出版信息

Int J Mol Sci. 2024 Jan 28;25(3):1626. doi: 10.3390/ijms25031626.

Abstract

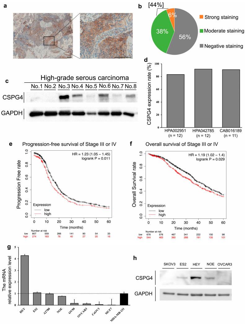
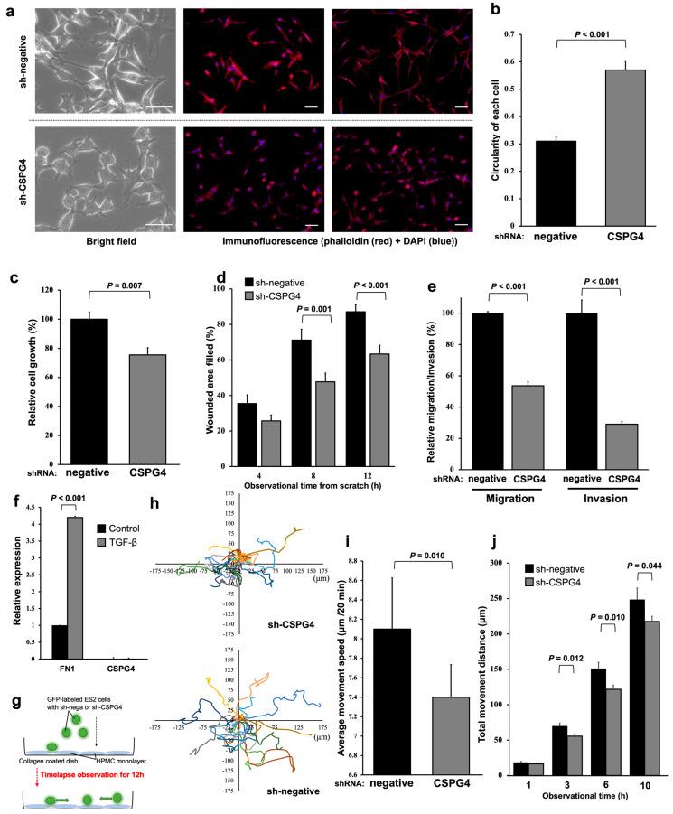
Most epithelial ovarian cancer (EOC) patients are diagnosed with peritoneal dissemination. Cellular interactions are an important aspect of EOC cells when they detach from the primary site of the ovary. However, the mechanism remains underexplored. Our study aimed to reveal the role of chondroitin sulfate proteoglycan 4 (CSPG4) in EOC with a major focus on cell-cell interactions. We examined the expression of CSPG4 in clinical samples and cell lines of EOC. The proliferation, migration, and invasion abilities of the CSPG4 knockdown cells were assessed. We also assessed the role of CSPG4 in spheroid formation and peritoneal metastasis in an in vivo model using sh-CSPG4 EOC cell lines. Of the clinical samples, 23 (44.2%) samples expressed CSPG4. CSPG4 was associated with a worse prognosis in patients with advanced EOC. Among the EOC cell lines, aggressive cell lines, including ES2, expressed CSPG4. When CSPG4 was knocked down using siRNA or shRNA, the cell proliferation, migration, and invasion abilities were significantly decreased compared to the control cells. Proteomic analyses showed changes in the expression of proteins related to the cell movement pathways. Spheroid formation was significantly inhibited when CSPG4 was inhibited. The number of nodules and the tumor burden of the omentum were significantly decreased in the sh-CSPG4 mouse models. In the peritoneal wash fluid from mice injected with sh-CSPG4 EOC cells, significantly fewer spheroids were present. Reduced CSPG4 expression was observed in lymphoid enhancer-binding factor 1-inhibited cells. CSPG4 is associated with aggressive features of EOC and poor prognosis. CSPG4 could be a new treatment target for blocking peritoneal metastasis by inhibiting spheroid formation.

摘要

大多数上皮性卵巢癌(EOC)患者被诊断为腹膜播散。当 EOC 细胞从卵巢的原发性部位脱离时,细胞间的相互作用是一个重要的方面。然而,其机制仍未得到充分探索。本研究旨在揭示硫酸软骨素蛋白聚糖 4(CSPG4)在 EOC 中的作用,主要关注细胞-细胞相互作用。我们检查了 CSPG4 在 EOC 的临床样本和细胞系中的表达。评估了 CSPG4 敲低细胞的增殖、迁移和侵袭能力。我们还使用 sh-CSPG4 EOC 细胞系在体内模型中评估了 CSPG4 在球体形成和腹膜转移中的作用。在临床样本中,有 23 个(44.2%)样本表达了 CSPG4。CSPG4 与晚期 EOC 患者的预后较差相关。在 EOC 细胞系中,包括 ES2 在内的侵袭性细胞系表达了 CSPG4。当使用 siRNA 或 shRNA 敲低 CSPG4 时,与对照细胞相比,细胞增殖、迁移和侵袭能力显著降低。蛋白质组学分析显示与细胞运动途径相关的蛋白表达发生变化。当抑制 CSPG4 时,球体形成明显受到抑制。sh-CSPG4 小鼠模型中,大网膜上的结节数量和肿瘤负担明显减少。在注射了 sh-CSPG4 EOC 细胞的小鼠的腹膜灌洗液中,存在的球体明显减少。在淋巴增强因子结合蛋白 1 抑制的细胞中观察到 CSPG4 表达减少。CSPG4 与 EOC 的侵袭性特征和不良预后相关。CSPG4 可能成为通过抑制球体形成阻断腹膜转移的新治疗靶点。

https://cdn.ncbi.nlm.nih.gov/pmc/blobs/569c/10855983/ea0febcff16b/ijms-25-01626-g001.jpg

文献检索

告别复杂PubMed语法,用中文像聊天一样搜索,搜遍4000万医学文献。AI智能推荐,让科研检索更轻松。

立即免费搜索

文件翻译

保留排版,准确专业,支持PDF/Word/PPT等文件格式,支持 12+语言互译。

免费翻译文档

深度研究

AI帮你快速写综述,25分钟生成高质量综述,智能提取关键信息,辅助科研写作。

立即免费体验