Department of Biomedical Sciences, University of Guelph, 50 Stone Rd. E., Guelph, ON, N1G 2W1, Canada.
Biol Sex Differ. 2024 Feb 13;15(1):16. doi: 10.1186/s13293-024-00589-0.
Major depressive disorder (MDD) is a recurring affective disorder that is two times more prevalent in females than males. Evidence supports immune system dysfunction as a major contributing factor to MDD, notably in a sexually dimorphic manner. Nuclear factor erythroid 2-related factor 2 (Nrf2), a regulator of antioxidant signalling during inflammation, is dysregulated in many chronic inflammatory disorders; however, its role in depression and the associated sex differences have yet to be explored. Here, we investigated the sex-specific antidepressant and immunomodulatory effects of the potent Nrf2 activator dimethyl fumarate (DMF), as well as the associated gene expression profiles.
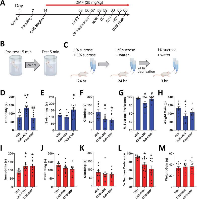
Male and female rats were treated with vehicle or DMF (25 mg/kg) whilst subjected to 8 weeks of chronic unpredictable stress. The effect of DMF treatment on stress-induced depression- and anxiety-like behaviours, as well as deficits in recognition and spatial learning and memory were then assessed. Sex differences in hippocampal (HIP) microglial activation and gene expression response were also evaluated.
DMF treatment during stress exposure had antidepressant effects in male but not female rats, with no anxiolytic effects in either sex. Recognition learning and memory and spatial learning and memory were impaired in chronically stressed males and females, respectively, and DMF treatment rescued these deficits. DMF treatment also prevented stress-induced HIP microglial activation in males. Conversely, females displayed no HIP microglial activation associated with stress exposure. Last, chronic stress elicited sex-specific alterations in HIP gene expression, many of which were normalized in animals treated with DMF. Of note, most of the differentially expressed genes in males normalized by DMF were related to antioxidant, inflammatory or immune responses.
Collectively, these findings support a greater role of immune processes in males than females in a rodent model of depression. This suggests that pharmacotherapies that target Nrf2 have the potential to be an effective sex-specific treatment for depression.
重度抑郁症(MDD)是一种反复发作的情感障碍,女性的发病率是男性的两倍。有证据表明免疫系统功能障碍是导致 MDD 的一个主要因素,尤其是以性别二态的方式。核因子红细胞 2 相关因子 2(Nrf2)是炎症期间抗氧化信号的调节剂,在许多慢性炎症性疾病中失调;然而,它在抑郁症中的作用及其相关的性别差异尚未得到探索。在这里,我们研究了强效 Nrf2 激活剂富马酸二甲酯(DMF)的性别特异性抗抑郁和免疫调节作用,以及相关的基因表达谱。
雄性和雌性大鼠在接受 vehicle 或 DMF(25mg/kg)治疗的同时,接受 8 周的慢性不可预测性应激。然后评估 DMF 治疗对应激诱导的抑郁和焦虑样行为以及识别和空间学习和记忆缺陷的影响。还评估了海马(HIP)小胶质细胞激活和基因表达反应的性别差异。
DMF 治疗在应激暴露期间对雄性大鼠有抗抑郁作用,但对雌性大鼠没有抗焦虑作用。慢性应激的雄性和雌性大鼠分别出现识别学习和记忆以及空间学习和记忆受损,DMF 治疗可挽救这些缺陷。DMF 治疗还可预防应激诱导的雄性 HIP 小胶质细胞激活。相反,雌性在应激暴露时没有表现出 HIP 小胶质细胞激活。最后,慢性应激引起了 HIP 基因表达的性别特异性改变,其中许多在接受 DMF 治疗的动物中得到了正常化。值得注意的是,DMF 正常化的雄性中大多数差异表达的基因与抗氧化、炎症或免疫反应有关。
总之,这些发现支持在抑郁的啮齿动物模型中,免疫过程在男性中的作用大于女性。这表明,针对 Nrf2 的药物治疗有可能成为一种有效的性别特异性抑郁治疗方法。