Suppr超能文献

依泽替米贝治疗特发性肺纤维化的新策略。

Repositioning of ezetimibe for the treatment of idiopathic pulmonary fibrosis.

机构信息

Department of Biomedical Sciences, Yonsei University College of Medicine, Seoul, Republic of Korea.

Division of Pulmonary and Critical Care Medicine, Department of Internal Medicine, Severance Hospital, Yonsei University College of Medicine, Seoul, Republic of Korea.

出版信息

Eur Respir J. 2024 May 16;63(5). doi: 10.1183/13993003.00580-2023. Print 2024 May.

Abstract

BACKGROUND

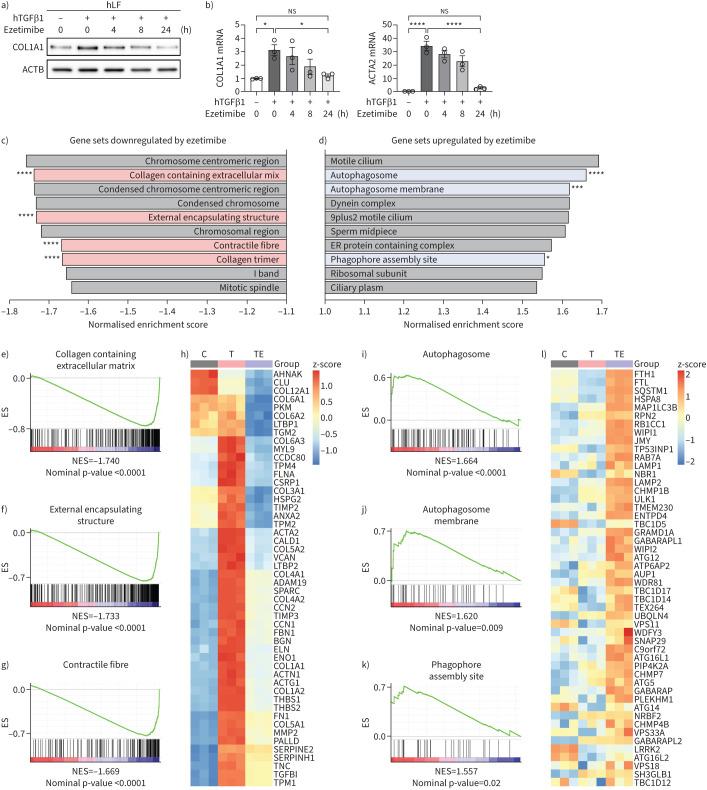
We previously identified ezetimibe, an inhibitor of Niemann-Pick C1-like intracellular cholesterol transporter 1 and European Medicines Agency-approved lipid-lowering agent, as a potent autophagy activator. However, its efficacy against pulmonary fibrosis has not yet been evaluated. This study aimed to determine whether ezetimibe has therapeutic potential against idiopathic pulmonary fibrosis.

METHODS

Primary lung fibroblasts isolated from both humans and mice were employed for mechanistic experiments. mRNA sequencing of human lung fibroblasts and gene set enrichment analysis were performed to explore the therapeutic mechanism of ezetimibe. A bleomycin-induced pulmonary fibrosis mouse model was used to examine efficacy of the drug. Tandem fluorescent-tagged microtubule-associated protein 1 light chain 3 transgenic mice were used to measure autophagic flux. Finally, the medical records of patients with idiopathic pulmonary fibrosis from three different hospitals were reviewed retrospectively, and analyses on survival and lung function were conducted to determine the benefits of ezetimibe.

RESULTS

Ezetimibe inhibited myofibroblast differentiation by restoring the mechanistic target of rapamycin complex 1-autophagy axis with fine control of intracellular cholesterol distribution. Serum response factor, a potential autophagic substrate, was identified as a primary downstream effector in this process. Similarly, ezetimibe ameliorated bleomycin-induced pulmonary fibrosis in mice by inhibiting mechanistic target of rapamycin complex 1 activity and increasing autophagic flux, as observed in mouse lung samples. Patients with idiopathic pulmonary fibrosis who regularly used ezetimibe showed decreased rates of all-cause mortality and lung function decline.

CONCLUSION

Our study presents ezetimibe as a potential novel therapeutic for idiopathic pulmonary fibrosis.

摘要

背景

我们之前发现依折麦布是一种尼曼-匹克 C1 样细胞内胆固醇转运蛋白 1 的抑制剂,也是欧洲药品管理局批准的降脂药,它是一种有效的自噬激活剂。然而,其在肺纤维化中的疗效尚未得到评估。本研究旨在确定依折麦布是否对特发性肺纤维化具有治疗潜力。

方法

使用从人和小鼠分离的原代肺成纤维细胞进行机制实验。对人肺成纤维细胞进行 mRNA 测序和基因集富集分析,以探索依折麦布的治疗机制。使用博来霉素诱导的肺纤维化小鼠模型来检测药物的疗效。使用串联荧光标记微管相关蛋白 1 轻链 3 转基因小鼠来测量自噬流。最后,回顾性分析了来自三家不同医院的特发性肺纤维化患者的病历,并进行了生存和肺功能分析,以确定依折麦布的益处。

结果

依折麦布通过恢复雷帕霉素复合物 1-自噬轴来抑制肌成纤维细胞分化,精细控制细胞内胆固醇分布。血清反应因子,一种潜在的自噬底物,被确定为该过程中的主要下游效应物。同样,依折麦布通过抑制雷帕霉素复合物 1 活性和增加自噬流来改善博来霉素诱导的肺纤维化,这在小鼠肺样本中得到了观察。定期使用依折麦布的特发性肺纤维化患者的全因死亡率和肺功能下降率降低。

结论

我们的研究表明,依折麦布是特发性肺纤维化的一种潜在的新型治疗药物。

https://cdn.ncbi.nlm.nih.gov/pmc/blobs/c7c2/11096666/5b5c3c505006/ERJ-00580-2023.GA01.jpg

文献AI研究员

20分钟写一篇综述,助力文献阅读效率提升50倍。

立即体验

用中文搜PubMed

大模型驱动的PubMed中文搜索引擎

马上搜索

文档翻译

学术文献翻译模型,支持多种主流文档格式。

立即体验