• 文献检索
  • 文档翻译
  • 深度研究
  • 学术资讯
  • Suppr Zotero 插件Zotero 插件
  • 邀请有礼
  • 套餐&价格
  • 历史记录
应用&插件
Suppr Zotero 插件Zotero 插件浏览器插件Mac 客户端Windows 客户端微信小程序
定价
高级版会员购买积分包购买API积分包
服务
文献检索文档翻译深度研究API 文档MCP 服务
关于我们
关于 Suppr公司介绍联系我们用户协议隐私条款
关注我们

Suppr 超能文献

核心技术专利:CN118964589B侵权必究
粤ICP备2023148730 号-1Suppr @ 2026

文献检索

告别复杂PubMed语法,用中文像聊天一样搜索,搜遍4000万医学文献。AI智能推荐,让科研检索更轻松。

立即免费搜索

文件翻译

保留排版,准确专业,支持PDF/Word/PPT等文件格式,支持 12+语言互译。

免费翻译文档

深度研究

AI帮你快速写综述,25分钟生成高质量综述,智能提取关键信息,辅助科研写作。

立即免费体验

全基因组转录组分析揭示了[具体对象]对盐胁迫的分子应答途径。

Genome-wide transcriptome profiling reveals molecular response pathways of in response to salt stress.

作者信息

Yang Qihong, Mao Zhenchuan, Hao Yali, Zheng Shijie, Zhao Jianlong, Li Yan, Yang Yuhong, Xie Bingyan, Ling Jian, Li Yanlin

机构信息

College of Horticulture, Engineering Research Center for Horticultural Crop Germplasm Creation and New Variety Breeding (Ministry of Education), Hunan Mid-Subtropical Quality Plant Breeding and Utilization Engineering Technology Research Center, Hunan Agricultural University, Changsha, China.

State Key Laboratory of Vegetable Biobreeding, Institute of Vegetables and Flowers, Chinese Academy of Agricultural Sciences, Beijing, China.

出版信息

Front Microbiol. 2024 Feb 1;15:1342584. doi: 10.3389/fmicb.2024.1342584. eCollection 2024.

DOI:10.3389/fmicb.2024.1342584
PMID:38362502
原文链接:https://pmc.ncbi.nlm.nih.gov/articles/PMC10867199/
Abstract

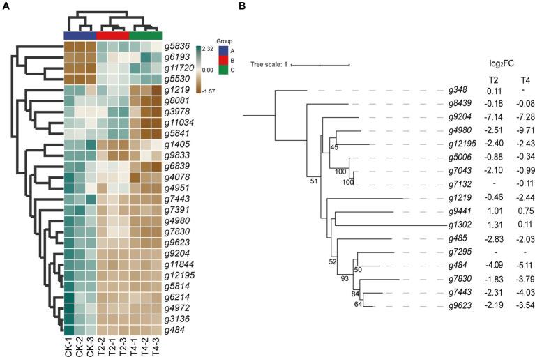
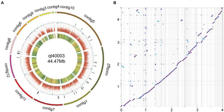
exhibits a strong biological control effect on many important plant pathogens, such as , , and . However, its biocontrol effectiveness is weakened or reduced under salt stress. The aim of this study was to investigate the molecular response of to salt stress at the whole-genome level. Here, we present a 44.47 Mb near-complete genome assembly of the qt40003 strain for the first time, which was assembled with 7.59 Gb Nanopore sequencing long reads (170-fold) and 5.2 Gb Illumina short reads (116-fold). The assembled qt40003 genome contains 12 contigs, with a contig N50 of 4.81 Mb, in which four of the 12 contigs were entirely reconstructed in a single chromosome from telomere to telomere. The qt40003 genome contains 4.27 Mb of repeat sequences and 12,238 protein-coding genes with a BUSCO completeness of 97.5%, indicating the high accuracy and completeness of our gene annotations. Genome-wide transcriptomic analysis was used to investigate gene expression changes related to salt stress in qt40003 at 0, 2% (T2), and 4% (T4) sodium chloride concentrations. A total of 2,937 and 3,527 differentially expressed genes (DEGs) were obtained under T2 and T4 conditions, respectively. GO enrichment analysis showed that the T2-treatment DEGs were highly enriched in detoxification ( < 0.001), while the T4 DEGs were mainly enriched in cell components, mostly in cellular detoxification, cell surface, and cell wall. KEGG metabolic pathway analysis showed that 91 and 173 DEGs were significantly enriched in the T2 and T4 treatments, respectively ( < 0.01), mainly in the glutathione metabolism pathway. We further experimentally analyzed the differentially expressed glutathione transferase genes in the glutathione metabolic pathway, most of which were downregulated (13/15). In addition, we screened 13 genes related to active oxygen clearance, including six upregulated and seven downregulated genes, alongside five fungal hydrophobic proteins, of which two genes were highly expressed. Our study provides high-quality genome information for the use of for biological control and offers significant insights into the molecular responses of under salt-stress conditions.

摘要

对许多重要的植物病原体具有很强的生物防治效果,如 、 和 。然而,在盐胁迫下其生物防治效果会减弱或降低。本研究的目的是在全基因组水平上研究 对盐胁迫的分子反应。在此,我们首次展示了qt40003菌株44.47 Mb的近乎完整的基因组组装,该组装使用了7.59 Gb纳米孔测序长读段(约170倍)和5.2 Gb Illumina短读段(约116倍)。组装的qt40003基因组包含12个重叠群,重叠群N50为4.81 Mb,其中12个重叠群中的4个从端粒到端粒在一条单染色体上完全重建。qt40003基因组包含4.27 Mb的重复序列和12238个蛋白质编码基因,BUSCO完整性为97.5%,表明我们基因注释的高精度和完整性。全基因组转录组分析用于研究qt40003在0、2%(T2)和4%(T4)氯化钠浓度下与盐胁迫相关的基因表达变化。在T2和T4条件下分别获得了2937个和3527个差异表达基因(DEG)。GO富集分析表明,T2处理的DEG在解毒方面高度富集( <0.001),而T4的DEG主要富集在细胞成分中,大多在细胞解毒、细胞表面和细胞壁。KEGG代谢途径分析表明,T2和T4处理分别有91个和173个DEG显著富集( <0.01),主要在谷胱甘肽代谢途径。我们进一步通过实验分析了谷胱甘肽代谢途径中差异表达的谷胱甘肽转移酶基因,其中大部分被下调(13/15)。此外,我们筛选了13个与活性氧清除相关的基因,包括6个上调基因和7个下调基因,以及5个真菌疏水蛋白,其中2个基因高表达。我们的研究为利用 进行生物防治提供了高质量的基因组信息,并为盐胁迫条件下 的分子反应提供了重要见解。

https://cdn.ncbi.nlm.nih.gov/pmc/blobs/678d/10867199/2e21a5d06e59/fmicb-15-1342584-g008.jpg
https://cdn.ncbi.nlm.nih.gov/pmc/blobs/678d/10867199/acf4da1d1bfa/fmicb-15-1342584-g001.jpg
https://cdn.ncbi.nlm.nih.gov/pmc/blobs/678d/10867199/d7a4fa2b47c2/fmicb-15-1342584-g002.jpg
https://cdn.ncbi.nlm.nih.gov/pmc/blobs/678d/10867199/bfdddf2c4ef1/fmicb-15-1342584-g003.jpg
https://cdn.ncbi.nlm.nih.gov/pmc/blobs/678d/10867199/1dd54ed48882/fmicb-15-1342584-g004.jpg
https://cdn.ncbi.nlm.nih.gov/pmc/blobs/678d/10867199/277162e0fc8e/fmicb-15-1342584-g005.jpg
https://cdn.ncbi.nlm.nih.gov/pmc/blobs/678d/10867199/219c0e25edb8/fmicb-15-1342584-g006.jpg
https://cdn.ncbi.nlm.nih.gov/pmc/blobs/678d/10867199/685a6bbe83dd/fmicb-15-1342584-g007.jpg
https://cdn.ncbi.nlm.nih.gov/pmc/blobs/678d/10867199/2e21a5d06e59/fmicb-15-1342584-g008.jpg
https://cdn.ncbi.nlm.nih.gov/pmc/blobs/678d/10867199/acf4da1d1bfa/fmicb-15-1342584-g001.jpg
https://cdn.ncbi.nlm.nih.gov/pmc/blobs/678d/10867199/d7a4fa2b47c2/fmicb-15-1342584-g002.jpg
https://cdn.ncbi.nlm.nih.gov/pmc/blobs/678d/10867199/bfdddf2c4ef1/fmicb-15-1342584-g003.jpg
https://cdn.ncbi.nlm.nih.gov/pmc/blobs/678d/10867199/1dd54ed48882/fmicb-15-1342584-g004.jpg
https://cdn.ncbi.nlm.nih.gov/pmc/blobs/678d/10867199/277162e0fc8e/fmicb-15-1342584-g005.jpg
https://cdn.ncbi.nlm.nih.gov/pmc/blobs/678d/10867199/219c0e25edb8/fmicb-15-1342584-g006.jpg
https://cdn.ncbi.nlm.nih.gov/pmc/blobs/678d/10867199/685a6bbe83dd/fmicb-15-1342584-g007.jpg
https://cdn.ncbi.nlm.nih.gov/pmc/blobs/678d/10867199/2e21a5d06e59/fmicb-15-1342584-g008.jpg

相似文献

1
Genome-wide transcriptome profiling reveals molecular response pathways of in response to salt stress.全基因组转录组分析揭示了[具体对象]对盐胁迫的分子应答途径。
Front Microbiol. 2024 Feb 1;15:1342584. doi: 10.3389/fmicb.2024.1342584. eCollection 2024.
2
Identification of Mycoparasitism-Related Genes against the Phytopathogen via Transcriptome Analysis of T4.通过T4转录组分析鉴定针对植物病原体的与菌寄生相关的基因
J Fungi (Basel). 2023 Mar 6;9(3):324. doi: 10.3390/jof9030324.
3
Genome and transcriptome sequencing of T4, an important biocontrol fungus of , reveals genes related to mycoparasitism.对重要的青霉生防真菌 T4 的基因组和转录组测序,揭示了与菌寄生相关的基因。
Can J Microbiol. 2024 Mar 1;70(3):86-101. doi: 10.1139/cjm-2023-0148. Epub 2024 Feb 5.
4
Whole RNA-sequencing and gene expression analysis of Trichoderma harzianum Tr-92 under chlamydospore-producing condition.厚垣轮枝菌 Tr-92 在产厚垣孢子条件下的全转录组测序和基因表达分析。
Genes Genomics. 2019 Jun;41(6):689-699. doi: 10.1007/s13258-019-00812-y. Epub 2019 Apr 9.
5
Molecular Programming of Drought-Challenged -Bioprimed Rice ( L.).干旱胁迫下生物引发水稻(L.)的分子编程
Front Microbiol. 2021 Apr 13;12:655165. doi: 10.3389/fmicb.2021.655165. eCollection 2021.
6
Identification of mycoparasitism-related genes in Trichoderma harzianum T4 that are active against Colletotrichum musae.鉴定对香蕉炭疽病菌有拮抗活性的哈茨木霉 T4 中的菌寄生相关基因。
Arch Microbiol. 2023 Dec 20;206(1):29. doi: 10.1007/s00203-023-03767-7.
7
Comparison of assembly platforms for the assembly of the nuclear genome of Trichoderma harzianum strain PAR3.比较哈茨木霉 PAR3 菌株核基因组组装的平台。
BMC Genomics. 2023 Aug 11;24(1):454. doi: 10.1186/s12864-023-09544-6.
8
Functions of the C2H2 Transcription Factor Gene thmea1 in under Copper Stress Based on Transcriptome Analysis.基于转录组分析的 C2H2 转录因子基因 thmea1 在铜胁迫下的功能。
Biomed Res Int. 2018 Jul 18;2018:8149682. doi: 10.1155/2018/8149682. eCollection 2018.
9
De novo transcriptome analysis of halotolerant bacterium Staphylococcus sp. strain P-TSB-70 isolated from East coast of India: In search of salt stress tolerant genes.印度东海岸耐盐菌 Staphylococcus sp. 菌株 P-TSB-70 的从头转录组分析:寻找耐盐基因。
PLoS One. 2020 Feb 10;15(2):e0228199. doi: 10.1371/journal.pone.0228199. eCollection 2020.
10
Understanding salt tolerance mechanism using transcriptome profiling and de novo assembly of wild tomato Solanum chilense.利用转录组图谱和野生番茄 Solanum chilense 的从头组装来理解耐盐机制。
Sci Rep. 2020 Sep 28;10(1):15835. doi: 10.1038/s41598-020-72474-w.

本文引用的文献

1
Genomic Based Analysis of the Biocontrol Species : A Model Resource of Structurally Diverse Pharmaceuticals and Biopesticides.基于基因组学的生物防治物种分析:结构多样的药物和生物农药的模型资源。
J Fungi (Basel). 2023 Aug 31;9(9):895. doi: 10.3390/jof9090895.
2
Amino acid metabolism in health and disease.氨基酸代谢与健康和疾病。
Signal Transduct Target Ther. 2023 Sep 13;8(1):345. doi: 10.1038/s41392-023-01569-3.
3
Assessment of Tunisian Isolates on Wheat Seed Germination, Seedling Growth and Fusarium Seedling Blight Suppression.
突尼斯分离株对小麦种子萌发、幼苗生长及镰刀菌幼苗猝倒病抑制作用的评估
Microorganisms. 2023 Jun 6;11(6):1512. doi: 10.3390/microorganisms11061512.
4
clusterProfiler 4.0: A universal enrichment tool for interpreting omics data.clusterProfiler 4.0:用于解释组学数据的通用富集工具。
Innovation (Camb). 2021 Jul 1;2(3):100141. doi: 10.1016/j.xinn.2021.100141. eCollection 2021 Aug 28.
5
Draft Genome Resource of f. sp. , the Infectious Agent of Pepper Wilt.f. sp. 的基因组草案资源, 胡椒枯萎病的传染性病原体。
Mol Plant Microbe Interact. 2021 Jun;34(6):715-717. doi: 10.1094/MPMI-12-20-0355-A. Epub 2021 Jul 21.
6
Generation of Trichoderma harzianum with pyr4 auxotrophic marker by using the CRISPR/Cas9 system.利用 CRISPR/Cas9 系统生成具有 pyr4 营养缺陷标记的哈茨木霉。
Sci Rep. 2021 Jan 13;11(1):1085. doi: 10.1038/s41598-020-80186-4.
7
COG database update: focus on microbial diversity, model organisms, and widespread pathogens.COG 数据库更新:重点关注微生物多样性、模式生物和广泛存在的病原体。
Nucleic Acids Res. 2021 Jan 8;49(D1):D274-D281. doi: 10.1093/nar/gkaa1018.
8
Transcriptome profiling reveals the role of ZBTB38 knock-down in human neuroblastoma.转录组分析揭示了ZBTB38基因敲低在人类神经母细胞瘤中的作用。
PeerJ. 2019 Jan 24;7:e6352. doi: 10.7717/peerj.6352. eCollection 2019.
9
Genomic characterization of Trichoderma atrobrunneum (T. harzianum species complex) ITEM 908: insight into the genetic endowment of a multi-target biocontrol strain.深绿木霉(哈茨木霉种复合体)ITEM 908 的基因组特征:对多靶标生防菌株遗传特性的深入了解。
BMC Genomics. 2018 Sep 11;19(1):662. doi: 10.1186/s12864-018-5049-3.
10
Canu: scalable and accurate long-read assembly via adaptive -mer weighting and repeat separation.Canu:通过自适应k-mer加权和重复序列分离实现可扩展且准确的长读长序列拼接
Genome Res. 2017 May;27(5):722-736. doi: 10.1101/gr.215087.116. Epub 2017 Mar 15.