Suppr超能文献

一种用于家族性低钙血症性高钙血症(FHH1)的新型小鼠模型揭示了甲状旁腺激素依赖性和非依赖性的钙敏感受体缺陷。

A novel mouse model for familial hypocalciuric hypercalcemia (FHH1) reveals PTH-dependent and independent CaSR defects.

作者信息

Küng Catharina J, Daryadel Arezoo, Fuente Rocio, Haykir Betül, de Angelis Martin Hrabĕ, Hernando Nati, Rubio-Aliaga Isabel, Wagner Carsten A

机构信息

Institute of Physiology, University of Zürich, Winterthurerstrasse 190, CH-8057, Zurich, Switzerland.

Department of Morphology and Cellular Biology, University of Oviedo, Oviedo, Spain.

出版信息

Pflugers Arch. 2024 May;476(5):833-845. doi: 10.1007/s00424-024-02927-y. Epub 2024 Feb 22.

Abstract

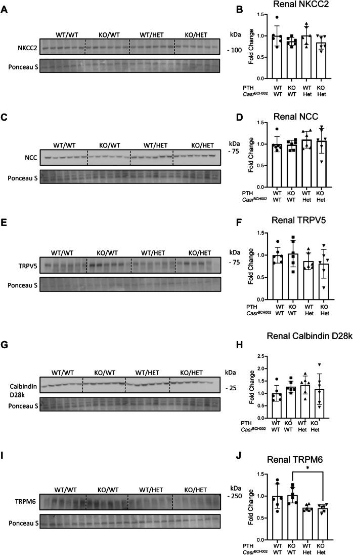
The Calcium-sensing receptor (CaSR) senses extracellular calcium, regulates parathyroid hormone (PTH) secretion, and has additional functions in various organs related to systemic and local calcium and mineral homeostasis. Familial hypocalciuric hypercalcemia type I (FHH1) is caused by heterozygous loss-of-function mutations in the CaSR gene, and is characterized by the combination of hypercalcemia, hypocalciuria, normal to elevated PTH, and facultatively hypermagnesemia and mild bone mineralization defects. To date, only heterozygous Casr null mice have been available as model for FHH1. Here we present a novel mouse FHH1 model identified in a large ENU-screen that carries an c.2579 T > A (p.Ile859Asn) variant in the Casr gene (Casr mice). In order to dissect direct effects of the genetic variant from PTH-dependent effects, we crossed Casr mice with PTH deficient mice. Heterozygous Casr mice were fertile, had normal growth and body weight, were hypercalcemic and hypermagnesemic with inappropriately normal PTH levels and urinary calcium excretion replicating some features of FHH1. Hypercalcemia and hypermagnesemia were independent from PTH and correlated with higher expression of claudin 16 and 19 in kidneys. Likewise, reduced expression of the renal TRPM6 channel in Casr mice was not dependent on PTH. In bone, mutations in Casr rescued the bone phenotype observed in Pth null mice by increasing osteoclast numbers and improving the columnar pattern of chondrocytes in the growth zone. In summary, Casr mice represent a new model to study FHH1 and our results indicate that only a part of the phenotype is driven by PTH.

摘要

钙敏感受体(CaSR)可感知细胞外钙,调节甲状旁腺激素(PTH)分泌,并在与全身及局部钙和矿物质稳态相关的各个器官中具有其他功能。I型家族性低钙血症高钙血症(FHH1)由CaSR基因的杂合功能丧失突变引起,其特征为高钙血症、低钙尿症、PTH正常至升高,以及兼性高镁血症和轻度骨矿化缺陷。迄今为止,只有杂合的Casr基因敲除小鼠可作为FHH1的模型。在此,我们展示了一种在大规模ENU筛选中鉴定出的新型小鼠FHH1模型,该模型在Casr基因中携带c.2579 T>A(p.Ile859Asn)变体(Casr小鼠)。为了区分该基因变体的直接作用与PTH依赖性作用,我们将Casr小鼠与PTH缺陷小鼠进行杂交。杂合的Casr小鼠可育,生长和体重正常,具有高钙血症和高镁血症,PTH水平不适当正常,尿钙排泄复制了FHH1的一些特征。高钙血症和高镁血症与PTH无关,与肾脏中claudin 16和19的较高表达相关。同样,Casr小鼠中肾TRPM6通道的表达降低不依赖于PTH。在骨骼中,Casr基因的突变通过增加破骨细胞数量和改善生长区软骨细胞的柱状模式,挽救了在Pth基因敲除小鼠中观察到的骨表型。总之,Casr小鼠代表了一种研究FHH1的新模型,我们的结果表明只有部分表型由PTH驱动。

https://cdn.ncbi.nlm.nih.gov/pmc/blobs/4504/11033242/79fcc1074c49/424_2024_2927_Fig1_HTML.jpg

文献AI研究员

20分钟写一篇综述,助力文献阅读效率提升50倍。

立即体验

用中文搜PubMed

大模型驱动的PubMed中文搜索引擎

马上搜索

文档翻译

学术文献翻译模型,支持多种主流文档格式。

立即体验