Suppr超能文献

扣带前回皮层控制合并慢性疼痛和抑郁的雄性小鼠丘脑底核神经元的过度活动。

The anterior cingulate cortex controls the hyperactivity in subthalamic neurons in male mice with comorbid chronic pain and depression.

机构信息

Jiangsu Province Key Laboratory of Anesthesiology, School of Anesthesiology, Xuzhou Medical University, Xuzhou, Jiangsu, China.

Jiangsu Province Key Laboratory of Anesthesia and Analgesia Application Technology, Xuzhou Medical University, Xuzhou, Jiangsu, China.

出版信息

PLoS Biol. 2024 Feb 22;22(2):e3002518. doi: 10.1371/journal.pbio.3002518. eCollection 2024 Feb.

Abstract

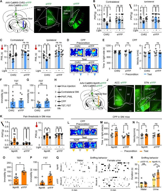
Neurons in the subthalamic nucleus (STN) become hyperactive following nerve injury and promote pain-related responses in mice. Considering that the anterior cingulate cortex (ACC) is involved in pain and emotion processing and projects to the STN, we hypothesize that ACC neurons may contribute to hyperactivity in STN neurons in chronic pain. In the present study, we showed that ACC neurons enhanced activity in response to noxious stimuli and to alterations in emotional states and became hyperactive in chronic pain state established by spared nerve injury of the sciatic nerve (SNI) in mice. In naïve mice, STN neurons were activated by noxious stimuli, but not by alterations in emotional states. Pain responses in STN neurons were attenuated in both naïve and SNI mice when ACC neurons were inhibited. Furthermore, optogenetic activation of the ACC-STN pathway induced bilateral hyperalgesia and depression-like behaviors in naive mice; conversely, inhibition of this pathway is sufficient to attenuate hyperalgesia and depression-like behaviors in SNI mice and naïve mice subjected to stimulation of STN neurons. Finally, mitigation of pain-like and depression-like behaviors in SNI mice by inhibition of the ACC-STN projection was eliminated by activation of STN neurons. Our results demonstrate that hyperactivity in the ACC-STN pathway may be an important pathophysiology in comorbid chronic pain and depression. Thus, the ACC-STN pathway may be an intervention target for the treatment of the comorbid chronic pain and depression.

摘要

损伤神经后,丘脑底核(STN)中的神经元变得过度活跃,并促进小鼠的疼痛相关反应。鉴于扣带前皮质(ACC)参与疼痛和情绪处理,并投射到 STN,我们假设 ACC 神经元可能有助于慢性疼痛中 STN 神经元的过度活跃。在本研究中,我们表明,ACC 神经元增强了对伤害性刺激和情绪状态变化的反应活性,并在由坐骨神经(SNI) spared 神经损伤引起的慢性疼痛状态下变得过度活跃。在未受伤的小鼠中,STN 神经元被伤害性刺激激活,但不受情绪状态变化的影响。当抑制 ACC 神经元时,无论是在未受伤的还是 SNI 的小鼠中,STN 神经元的疼痛反应都减弱了。此外,光遗传学激活 ACC-STN 通路会在未受伤的小鼠中引起双侧痛觉过敏和抑郁样行为;相反,抑制该通路足以减轻 SNI 小鼠和接受 STN 神经元刺激的未受伤小鼠的痛觉过敏和抑郁样行为。最后,通过抑制 ACC-STN 投射来减轻 SNI 小鼠的疼痛样和抑郁样行为,被激活 STN 神经元所消除。我们的结果表明,ACC-STN 通路的过度活跃可能是慢性疼痛和抑郁共病的重要病理生理学基础。因此,ACC-STN 通路可能是治疗慢性疼痛和抑郁共病的干预靶点。

https://cdn.ncbi.nlm.nih.gov/pmc/blobs/e7d0/10883538/f473ba01d09e/pbio.3002518.g001.jpg

文献AI研究员

20分钟写一篇综述,助力文献阅读效率提升50倍。

立即体验

用中文搜PubMed

大模型驱动的PubMed中文搜索引擎

马上搜索

文档翻译

学术文献翻译模型,支持多种主流文档格式。

立即体验