Inflammation, Infection and Immunity Laboratory, Advanced Research Institute, Tokyo Medical and Dental University (TMDU), Tokyo, Japan.
College of Liberal Arts and Sciences, Tokyo Medical and Dental University (TMDU), Tokyo, Japan.
Nat Commun. 2024 Feb 23;15(1):1666. doi: 10.1038/s41467-024-46148-4.
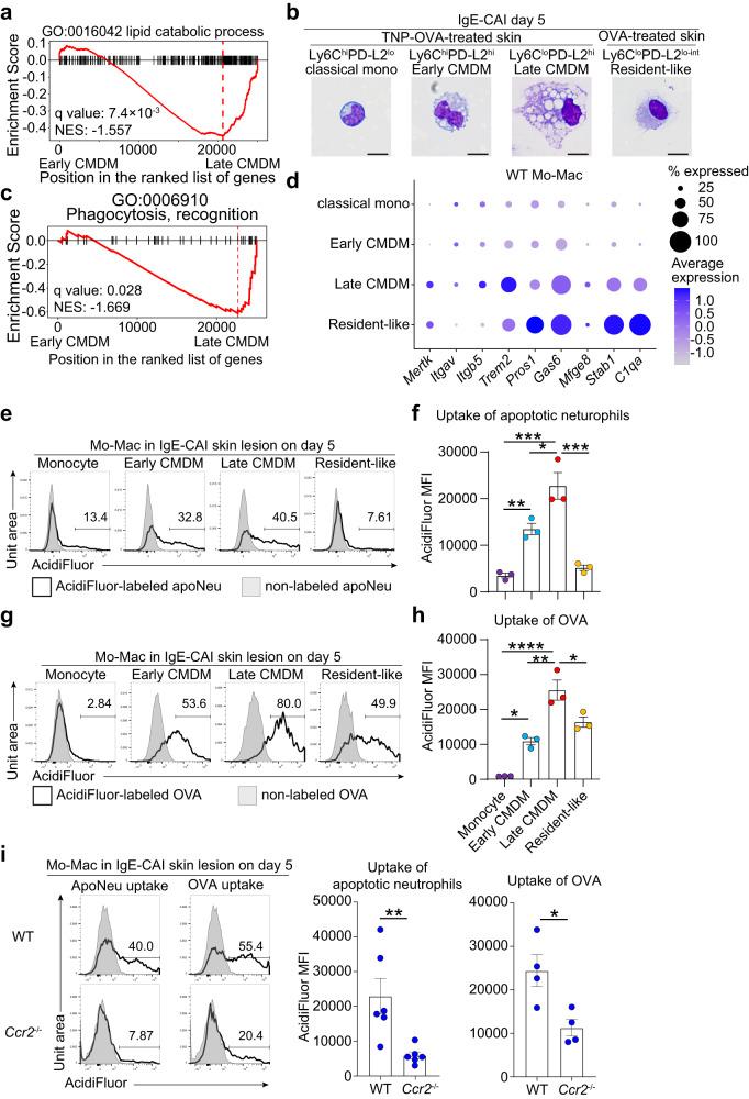
Both monocytes and macrophages are heterogeneous populations. It was traditionally understood that Ly6C classical (inflammatory) monocytes differentiate into pro-inflammatory Ly6C macrophages. Accumulating evidence has suggested that Ly6C classical monocytes can also differentiate into Ly6C pro-resolving macrophages under certain conditions, while their differentiation trajectory remains to be fully elucidated. The present study with scRNA-seq and flow cytometric analyses reveals that Ly6CPD-L2 classical monocytes recruited to the allergic skin lesion sequentially differentiate into Ly6CPD-L2 pro-resolving macrophages, via intermediate Ly6CPD-L2 macrophages but not Ly6C non-classical monocytes, in an IL-4 receptor-dependent manner. Along the differentiation, classical monocyte-derived macrophages display anti-inflammatory signatures followed by metabolic rewiring concordant with their ability to phagocytose apoptotic neutrophils and allergens, therefore contributing to the resolution of inflammation. The failure in the generation of these pro-resolving macrophages drives the IL-1α-mediated cycle of inflammation with abscess-like accumulation of necrotic neutrophils. Thus, we clarify the stepwise differentiation trajectory from Ly6C classical monocytes toward Ly6C pro-resolving macrophages that restrain neutrophilic aggravation of skin allergic inflammation.
单核细胞和巨噬细胞都是异质性群体。传统上认为,Ly6C 经典(炎症)单核细胞分化为促炎 Ly6C 巨噬细胞。越来越多的证据表明,在某些条件下,Ly6C 经典单核细胞也可以分化为 Ly6C 促修复巨噬细胞,但其分化轨迹仍有待充分阐明。本研究通过 scRNA-seq 和流式细胞分析揭示,Ly6CPD-L2 经典单核细胞募集到过敏皮肤病变部位后,通过 IL-4 受体依赖性方式,依次分化为 Ly6CPD-L2 促修复巨噬细胞,途径为中间 Ly6CPD-L2 巨噬细胞,而非 Ly6C 非经典单核细胞。在分化过程中,经典单核细胞衍生的巨噬细胞表现出抗炎特征,随后发生代谢重编程,与吞噬凋亡中性粒细胞和变应原的能力一致,从而有助于炎症的消退。这些促修复巨噬细胞生成的失败导致了 IL-1α 介导的炎症循环,伴有坏死中性粒细胞的脓肿样积聚。因此,我们阐明了 Ly6C 经典单核细胞向 Ly6C 促修复巨噬细胞的逐步分化轨迹,该轨迹抑制了中性粒细胞对皮肤过敏炎症的加重。