• 文献检索
  • 文档翻译
  • 深度研究
  • 学术资讯
  • Suppr Zotero 插件Zotero 插件
  • 邀请有礼
  • 套餐&价格
  • 历史记录
应用&插件
Suppr Zotero 插件Zotero 插件浏览器插件Mac 客户端Windows 客户端微信小程序
定价
高级版会员购买积分包购买API积分包
服务
文献检索文档翻译深度研究API 文档MCP 服务
关于我们
关于 Suppr公司介绍联系我们用户协议隐私条款
关注我们

Suppr 超能文献

核心技术专利:CN118964589B侵权必究
粤ICP备2023148730 号-1Suppr @ 2026

文献检索

告别复杂PubMed语法,用中文像聊天一样搜索,搜遍4000万医学文献。AI智能推荐,让科研检索更轻松。

立即免费搜索

文件翻译

保留排版,准确专业,支持PDF/Word/PPT等文件格式,支持 12+语言互译。

免费翻译文档

深度研究

AI帮你快速写综述,25分钟生成高质量综述,智能提取关键信息,辅助科研写作。

立即免费体验

剪切应力和AMP激活的蛋白激酶可独立保护血管内皮免受棕榈酸酯脂毒性的影响。

Shear Stress and the AMP-Activated Protein Kinase Independently Protect the Vascular Endothelium from Palmitate Lipotoxicity.

作者信息

Khapchaev Asker Y, Vorotnikov Alexander V, Antonova Olga A, Samsonov Mikhail V, Shestakova Ekaterina A, Sklyanik Igor A, Tomilova Alina O, Shestakova Marina V, Shirinsky Vladimir P

机构信息

Institute of Experimental Cardiology Named after Academician V.N. Smirnov, National Medical Research Center of Cardiology Named after Academician E.I. Chazov, Moscow 121552, Russia.

Diabetes Institute, Endocrinology Research Center, Moscow 117036, Russia.

出版信息

Biomedicines. 2024 Feb 1;12(2):339. doi: 10.3390/biomedicines12020339.

DOI:10.3390/biomedicines12020339
PMID:38397940
原文链接:https://pmc.ncbi.nlm.nih.gov/articles/PMC10886486/
Abstract

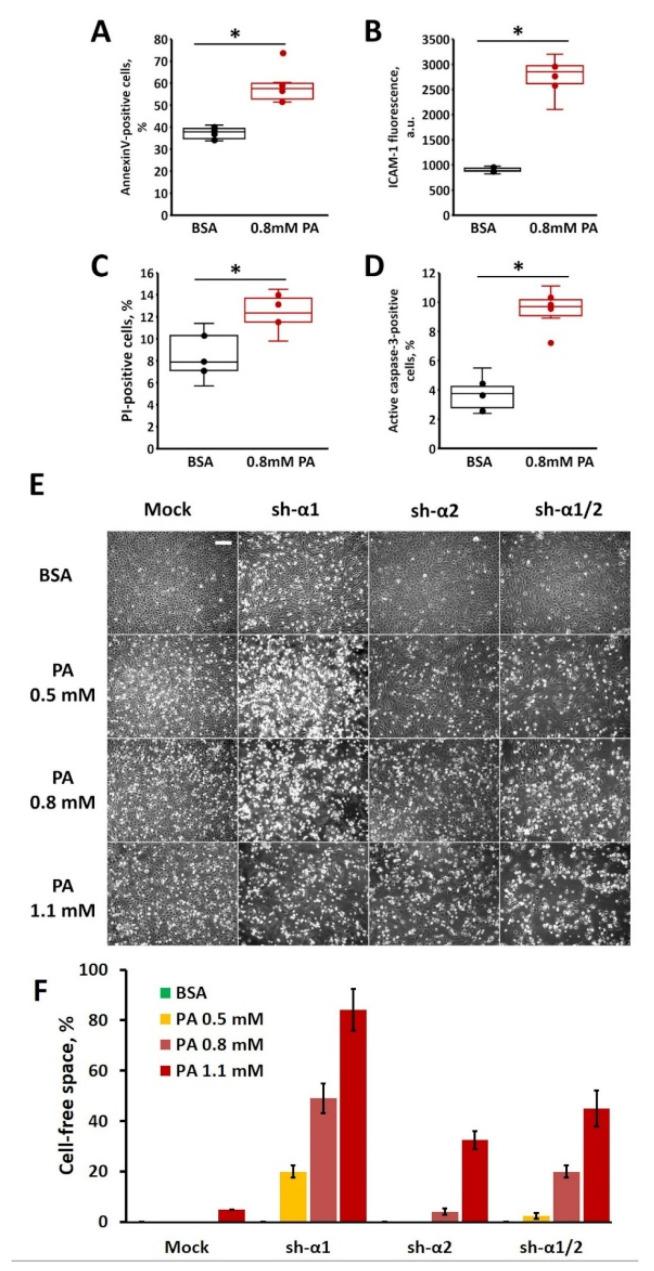
Saturated free fatty acids are thought to play a critical role in metabolic disorders associated with obesity, insulin resistance, type 2 diabetes (T2D), and their vascular complications via effects on the vascular endothelium. The most abundant saturated free fatty acid, palmitate, exerts lipotoxic effects on the vascular endothelium, eventually leading to cell death. Shear stress activates the endothelial AMP-activated protein kinase (AMPK), a cellular energy sensor, and protects endothelial cells from lipotoxicity, however their relationship is uncertain. Here, we used isoform-specific shRNA-mediated silencing of AMPK to explore its involvement in the long-term protection of macrovascular human umbilical vein endothelial cells (HUVECs) against palmitate lipotoxicity and to relate it to the effects of shear stress. We demonstrated that it is the α1 catalytic subunit of AMPK that is critical for HUVEC protection under static conditions, whereas AMPK-α2 autocompensated a substantial loss of AMPK-α1, but failed to protect the cells from palmitate. Shear stress equally protected the wild type HUVECs and those lacking either α1, or α2, or both AMPK-α isoforms; however, the protective effect of AMPK reappeared after returning to static conditions. Moreover, in human adipose microvascular endothelial cells isolated from obese diabetic individuals, shear stress was a strong protector from palmitate lipotoxicity, thus highlighting the importance of circulation that is often obstructed in obesity/T2D. Altogether, these results indicate that AMPK is important for vascular endothelial cell protection against lipotoxicity in the static environment, however it may be dispensable for persistent and more effective protection exerted by shear stress.

摘要

饱和游离脂肪酸被认为通过对血管内皮的影响,在与肥胖、胰岛素抵抗、2型糖尿病(T2D)及其血管并发症相关的代谢紊乱中起关键作用。最丰富的饱和游离脂肪酸棕榈酸酯对血管内皮产生脂毒性作用,最终导致细胞死亡。剪切应力激活内皮细胞中的AMP激活蛋白激酶(AMPK),一种细胞能量传感器,并保护内皮细胞免受脂毒性,但它们之间的关系尚不确定。在这里,我们使用亚型特异性shRNA介导的AMPK沉默来探索其在大血管人脐静脉内皮细胞(HUVEC)长期抵抗棕榈酸酯脂毒性保护中的作用,并将其与剪切应力的影响联系起来。我们证明,在静态条件下,AMPK的α1催化亚基对HUVEC保护至关重要,而AMPK-α2可部分代偿AMPK-α1的大量缺失,但无法保护细胞免受棕榈酸酯的影响。剪切应力同样保护野生型HUVEC以及缺乏α1、α2或两种AMPK-α亚型的细胞;然而,回到静态条件后,AMPK的保护作用再次出现。此外,在从肥胖糖尿病个体分离的人脂肪微血管内皮细胞中,剪切应力是抵抗棕榈酸酯脂毒性的强大保护因素,从而突出了在肥胖/T2D中经常受阻的循环的重要性。总之,这些结果表明,AMPK在静态环境中对血管内皮细胞抵抗脂毒性保护很重要,但对于剪切应力所施加的持续且更有效的保护可能并非必需。

https://cdn.ncbi.nlm.nih.gov/pmc/blobs/6132/10886486/e0a113ff87f8/biomedicines-12-00339-g005.jpg
https://cdn.ncbi.nlm.nih.gov/pmc/blobs/6132/10886486/b33c8b69c526/biomedicines-12-00339-g001.jpg
https://cdn.ncbi.nlm.nih.gov/pmc/blobs/6132/10886486/1294df1806f4/biomedicines-12-00339-g002.jpg
https://cdn.ncbi.nlm.nih.gov/pmc/blobs/6132/10886486/56e0b98ba4ae/biomedicines-12-00339-g003.jpg
https://cdn.ncbi.nlm.nih.gov/pmc/blobs/6132/10886486/3ac602c6bba9/biomedicines-12-00339-g004.jpg
https://cdn.ncbi.nlm.nih.gov/pmc/blobs/6132/10886486/e0a113ff87f8/biomedicines-12-00339-g005.jpg
https://cdn.ncbi.nlm.nih.gov/pmc/blobs/6132/10886486/b33c8b69c526/biomedicines-12-00339-g001.jpg
https://cdn.ncbi.nlm.nih.gov/pmc/blobs/6132/10886486/1294df1806f4/biomedicines-12-00339-g002.jpg
https://cdn.ncbi.nlm.nih.gov/pmc/blobs/6132/10886486/56e0b98ba4ae/biomedicines-12-00339-g003.jpg
https://cdn.ncbi.nlm.nih.gov/pmc/blobs/6132/10886486/3ac602c6bba9/biomedicines-12-00339-g004.jpg
https://cdn.ncbi.nlm.nih.gov/pmc/blobs/6132/10886486/e0a113ff87f8/biomedicines-12-00339-g005.jpg

相似文献

1
Shear Stress and the AMP-Activated Protein Kinase Independently Protect the Vascular Endothelium from Palmitate Lipotoxicity.剪切应力和AMP激活的蛋白激酶可独立保护血管内皮免受棕榈酸酯脂毒性的影响。
Biomedicines. 2024 Feb 1;12(2):339. doi: 10.3390/biomedicines12020339.
2
Monounsaturated fatty acids protect against palmitate-induced lipoapoptosis in human umbilical vein endothelial cells.单不饱和脂肪酸可预防棕榈酸诱导的人脐静脉内皮细胞脂肪凋亡。
PLoS One. 2019 Dec 31;14(12):e0226940. doi: 10.1371/journal.pone.0226940. eCollection 2019.
3
AICAR Protects Vascular Endothelial Cells from Oxidative Injury Induced by the Long-Term Palmitate Excess.AICAR 可保护血管内皮细胞免受长期棕榈酸过量诱导的氧化损伤。
Int J Mol Sci. 2021 Dec 25;23(1):211. doi: 10.3390/ijms23010211.
4
Acute regulation of fatty acid oxidation and amp-activated protein kinase in human umbilical vein endothelial cells.人脐静脉内皮细胞中脂肪酸氧化和AMP激活蛋白激酶的急性调节
Circ Res. 2001 Jun 22;88(12):1276-82. doi: 10.1161/hh1201.092998.
5
Activation of AMP-activated protein kinase prevents lipotoxicity in retinal pericytes.激活 AMP 激活的蛋白激酶可预防视网膜周细胞的脂毒性。
Invest Ophthalmol Vis Sci. 2011 Jun 1;52(6):3630-9. doi: 10.1167/iovs.10-5784.
6
Eicosapentaenoic acid ameliorates palmitate-induced lipotoxicity via the AMP kinase/dynamin-related protein-1 signaling pathway in differentiated H9c2 myocytes.二十碳五烯酸通过AMP激酶/动力蛋白相关蛋白1信号通路改善分化的H9c2心肌细胞中棕榈酸酯诱导的脂毒性。
Exp Cell Res. 2017 Feb 1;351(1):109-120. doi: 10.1016/j.yexcr.2017.01.004. Epub 2017 Jan 11.
7
Palmitate activates AMP-activated protein kinase and regulates insulin secretion from beta cells.棕榈酸盐激活AMP活化蛋白激酶并调节β细胞的胰岛素分泌。
Biochem Biophys Res Commun. 2007 Jan 12;352(2):463-8. doi: 10.1016/j.bbrc.2006.11.032. Epub 2006 Nov 16.
8
Shear stress-induced activation of the AMP-activated protein kinase regulates FoxO1a and angiopoietin-2 in endothelial cells.剪切应力诱导的AMP活化蛋白激酶激活调节内皮细胞中的FoxO1a和血管生成素-2。
Cardiovasc Res. 2008 Jan;77(1):160-8. doi: 10.1093/cvr/cvm017. Epub 2007 Sep 19.
9
tert-Butylhydroquinone (tBHQ) protects hepatocytes against lipotoxicity via inducing autophagy independently of Nrf2 activation.叔丁基对苯二酚(tBHQ)通过独立于Nrf2激活诱导自噬来保护肝细胞免受脂毒性。
Biochim Biophys Acta. 2014 Jan;1841(1):22-33. doi: 10.1016/j.bbalip.2013.09.004. Epub 2013 Sep 19.
10
AMP-activated protein kinase (AMPK) mediates nutrient regulation of thioredoxin-interacting protein (TXNIP) in pancreatic beta-cells.腺嘌呤核苷酸活化蛋白激酶(AMPK)介导营养物质对胰岛β细胞硫氧还蛋白相互作用蛋白(TXNIP)的调节作用。
PLoS One. 2011;6(12):e28804. doi: 10.1371/journal.pone.0028804. Epub 2011 Dec 14.

引用本文的文献

1
Interplay of fatty acids, insulin and exercise in vascular health.脂肪酸、胰岛素与运动在血管健康中的相互作用。
Lipids Health Dis. 2025 Jan 7;24(1):4. doi: 10.1186/s12944-024-02421-5.
2
ANT-Mediated Inhibition of the Permeability Transition Pore Alleviates Palmitate-Induced Mitochondrial Dysfunction and Lipotoxicity.蚂蚁介导的通透性转换孔抑制减轻棕榈酸诱导的线粒体功能障碍和脂毒性。
Biomolecules. 2024 Sep 15;14(9):1159. doi: 10.3390/biom14091159.
3
Brain endothelial cell activation and dysfunction associate with and contribute to the development of enlarged perivascular spaces and cerebral small vessel disease.

本文引用的文献

1
Long-Term Experimental Hyperglycemia Does Not Impair Macrovascular Endothelial Barrier Integrity and Function in vitro.长期实验性高血糖不会损害体外大血管内皮屏障的完整性和功能。
Biochemistry (Mosc). 2023 Aug;88(8):1126-1138. doi: 10.1134/S0006297923080072.
2
Flow-induced reprogramming of endothelial cells in atherosclerosis.血流诱导的动脉粥样硬化中内皮细胞重编程
Nat Rev Cardiol. 2023 Nov;20(11):738-753. doi: 10.1038/s41569-023-00883-1. Epub 2023 May 24.
3
Free fatty acids induce coronary microvascular dysfunction via inhibition of the AMPK/KLF2/eNOS signaling pathway.
脑内皮细胞激活和功能障碍与血管周围间隙扩大和脑小血管病的发生相关并促成其发展。
Histol Histopathol. 2024 Dec;39(12):1565-1586. doi: 10.14670/HH-18-792. Epub 2024 Jul 10.
游离脂肪酸通过抑制 AMPK/KLF2/eNOS 信号通路诱导冠状动脉微血管功能障碍。
Int J Mol Med. 2023 Apr;51(4). doi: 10.3892/ijmm.2023.5237. Epub 2023 Mar 17.
4
Fatty acids act on vascular endothelial cells and influence the development of cardiovascular disease.脂肪酸作用于血管内皮细胞,影响心血管疾病的发生。
Prostaglandins Other Lipid Mediat. 2023 Apr;165:106704. doi: 10.1016/j.prostaglandins.2023.106704. Epub 2023 Jan 5.
5
In Vitro Modeling of Diabetes Impact on Vascular Endothelium: Are Essentials Engaged to Tune Metabolism?糖尿病对血管内皮影响的体外建模:关键要素是否参与调节代谢?
Biomedicines. 2022 Dec 8;10(12):3181. doi: 10.3390/biomedicines10123181.
6
New insights into activation and function of the AMPK.对AMPK激活及功能的新见解。
Nat Rev Mol Cell Biol. 2023 Apr;24(4):255-272. doi: 10.1038/s41580-022-00547-x. Epub 2022 Oct 31.
7
Endothelial UCP2 Is a Mechanosensitive Suppressor of Atherosclerosis.内皮细胞 UCP2 是动脉粥样硬化的机械敏感性抑制因子。
Circ Res. 2022 Aug 19;131(5):424-441. doi: 10.1161/CIRCRESAHA.122.321187. Epub 2022 Jul 28.
8
Palmitic acid promotes endothelial-to-mesenchymal transition via activation of the cytosolic DNA-sensing cGAS-STING pathway.软脂酸通过激活细胞质 DNA 感应 cGAS-STING 通路促进血管内皮细胞向间充质细胞转化。
Arch Biochem Biophys. 2022 Sep 30;727:109321. doi: 10.1016/j.abb.2022.109321. Epub 2022 Jun 10.
9
AICAR Protects Vascular Endothelial Cells from Oxidative Injury Induced by the Long-Term Palmitate Excess.AICAR 可保护血管内皮细胞免受长期棕榈酸过量诱导的氧化损伤。
Int J Mol Sci. 2021 Dec 25;23(1):211. doi: 10.3390/ijms23010211.
10
Modulation of endothelium function by fatty acids.脂肪酸对血管内皮功能的调节。
Mol Cell Biochem. 2022 Jan;477(1):15-38. doi: 10.1007/s11010-021-04260-9. Epub 2021 Sep 16.