Suppr超能文献

水泥生产中用户定义优化目标函数内的数据驱动人工智能模型

Data-Driven AI Models within a User-Defined Optimization Objective Function in Cement Production.

作者信息

Manis Othonas, Skoumperdis Michalis, Kioroglou Christos, Tzilopoulos Dimitrios, Ouzounis Miltos, Loufakis Michalis, Tsalikidis Nikolaos, Kolokas Nikolaos, Georgakis Panagiotis, Panagoulias Ilias, Tsolkas Alexandros, Ioannidis Dimosthenis, Tzovaras Dimitrios, Stankovski Mile

机构信息

Titan Cement Group, 11143 Athens, Greece.

Centre of Research & Technology-Hellas (CERTH), Information Technologies Institute, 57001 Thessaloniki, Greece.

出版信息

Sensors (Basel). 2024 Feb 14;24(4):1225. doi: 10.3390/s24041225.

Abstract

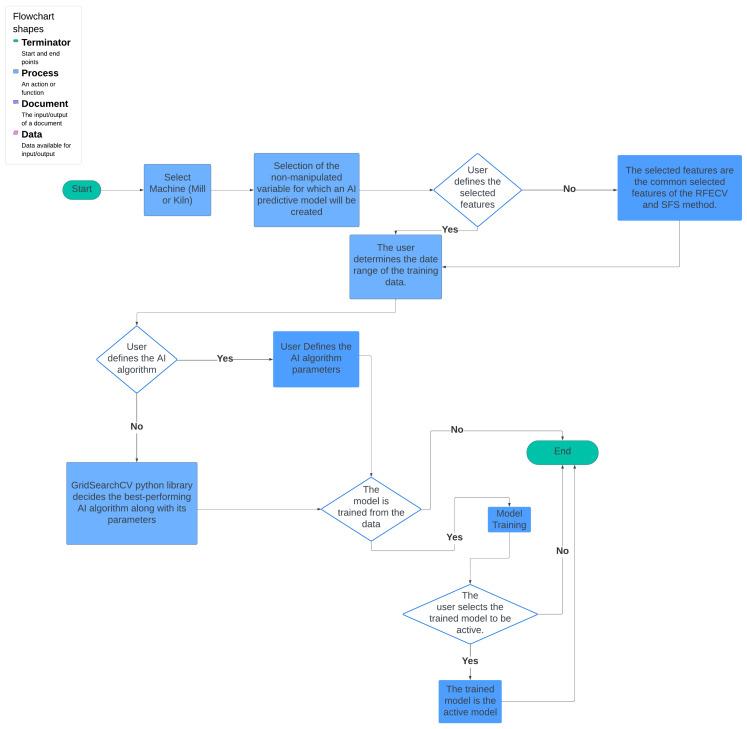
This paper explores the energy-intensive cement industry, focusing on a plant in Greece and its mill and kiln unit. The data utilized include manipulated, non-manipulated, and uncontrolled variables. The non-manipulated variables are computed based on the machine learning (ML) models and selected by the minimum value of the normalized root mean square error () across nine (9) methods. In case the distribution of the data displayed in the user interface changes, the user should trigger the retrain of the AI models to ensure their accuracy and robustness. To form the objective function, the expert user should define the desired weight for each manipulated or non-manipulated variable through the user interface (UI), along with its corresponding constraints or target value. The user selects the variables involved in the objective function based on the optimization strategy, and the evaluation is based on the comparison of the optimized and the active value of the objective function. The differential evolution (DE) method optimizes the objective function that is formed by the linear combination of the selected variables. The results indicate that using DE improves the operation of both the cement mill and kiln, yielding a lower objective function value compared to the current values.

摘要

本文探讨了能源密集型水泥行业,重点关注希腊的一家工厂及其磨机和窑炉装置。所使用的数据包括操纵变量、非操纵变量和非受控变量。非操纵变量基于机器学习(ML)模型计算得出,并通过九(9)种方法中归一化均方根误差()的最小值进行选择。如果用户界面中显示的数据分布发生变化,用户应触发人工智能模型的重新训练,以确保其准确性和稳健性。为了形成目标函数,专家用户应通过用户界面(UI)为每个操纵变量或非操纵变量定义所需的权重,以及其相应的约束条件或目标值。用户根据优化策略选择目标函数中涉及的变量,评估基于目标函数的优化值与当前值的比较。差分进化(DE)方法优化由所选变量的线性组合形成的目标函数。结果表明,使用DE可改善水泥磨机和窑炉的运行,与当前值相比,目标函数值更低。

https://cdn.ncbi.nlm.nih.gov/pmc/blobs/40e4/10892291/a78440008ea5/sensors-24-01225-g001.jpg

文献AI研究员

20分钟写一篇综述,助力文献阅读效率提升50倍。

立即体验

用中文搜PubMed

大模型驱动的PubMed中文搜索引擎

马上搜索

文档翻译

学术文献翻译模型,支持多种主流文档格式。

立即体验