Suppr超能文献

NEK2 通过 Wnt/β-catenin 信号通路在维持有丝分裂分裂和 DNA 损伤反应中发挥重要作用,从而在猪胚胎发育中发挥重要作用。

NEK2 plays an essential role in porcine embryonic development by maintaining mitotic division and DNA damage response via the Wnt/β-catenin signalling pathway.

机构信息

Futuristic Animal Resource & Research Center (FARRC), Korea Research Institute of Bioscience and Biotechnology (KRIBB), Cheongju, Republic of Korea.

Department of Animal Science, College of Natural Resources & Life Science, Pusan National University, Miryang, Republic of Korea.

出版信息

Cell Prolif. 2024 Aug;57(8):e13626. doi: 10.1111/cpr.13626. Epub 2024 Mar 1.

Abstract

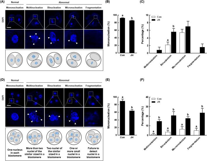
NIMA-related kinase 2 (NEK2) is a serine/threonine protein kinase that regulates mitosis and plays pivotal roles in cell cycle regulation and DNA damage repair. However, its function in porcine embryonic development is unknown. In this study, we used an NEK2-specific inhibitor, JH295 (JH), to investigate the role of NEK2 in embryonic development and the underlying regulatory mechanisms. Inhibition of NEK2 after parthenogenesis activation or in vitro fertilization significantly reduced the rates of cleavage and blastocyst formation, the numbers of trophectoderm and total cells and the cellular survival rate compared with the control condition. NEK2 inhibition delayed cell cycle progression at all stages from interphase to cytokinesis during the first mitotic division; it caused abnormal nuclear morphology in two- and four-cell stage embryos. Additionally, NEK2 inhibition significantly increased DNA damage and apoptosis, and it altered the expression levels of DNA damage repair- and apoptosis-related genes. Intriguingly, NEK2 inhibition downregulated the expression of β-catenin and its downstream target genes. To validate the relationship between Wnt/β-catenin signalling and NEK2 during porcine embryonic development, we cultured porcine embryos in JH-treated medium with or without CHIR99021, a Wnt activator. CHIR99021 co-treatment strongly restored the developmental parameters reduced by NEK2 inhibition to control levels. Our findings suggest that NEK2 plays an essential role in porcine embryonic development by regulating DNA damage repair and normal mitotic division via the Wnt/β-catenin signalling pathway.

摘要

NIMA 相关激酶 2(NEK2)是一种丝氨酸/苏氨酸蛋白激酶,可调节有丝分裂,在细胞周期调控和 DNA 损伤修复中发挥关键作用。然而,其在猪胚胎发育中的功能尚不清楚。在本研究中,我们使用 NEK2 特异性抑制剂 JH295(JH)研究 NEK2 在胚胎发育中的作用及其潜在的调控机制。在孤雌激活或体外受精后抑制 NEK2 会显著降低卵裂率和囊胚形成率、滋养外胚层和总细胞数量以及细胞存活率,与对照条件相比。与对照条件相比,NEK2 抑制在第一次有丝分裂的所有阶段(从间期到胞质分裂)均延迟了细胞周期进程;它导致两细胞期和四细胞期胚胎的核形态异常。此外,NEK2 抑制显著增加了 DNA 损伤和细胞凋亡,并改变了 DNA 损伤修复和细胞凋亡相关基因的表达水平。有趣的是,NEK2 抑制下调了β-连环蛋白及其下游靶基因的表达。为了验证 Wnt/β-连环蛋白信号通路与猪胚胎发育过程中 NEK2 之间的关系,我们在含有或不含有 Wnt 激活剂 CHIR99021 的 JH 处理培养基中培养猪胚胎。CHIR99021 共同处理强烈恢复了 NEK2 抑制降低的发育参数,使其恢复到对照水平。我们的研究结果表明,NEK2 通过调节 Wnt/β-连环蛋白信号通路来调控 DNA 损伤修复和正常有丝分裂分裂,从而在猪胚胎发育中发挥重要作用。

https://cdn.ncbi.nlm.nih.gov/pmc/blobs/e573/11294417/cd874f940f12/CPR-57-e13626-g009.jpg

文献AI研究员

20分钟写一篇综述,助力文献阅读效率提升50倍。

立即体验

用中文搜PubMed

大模型驱动的PubMed中文搜索引擎

马上搜索

文档翻译

学术文献翻译模型,支持多种主流文档格式。

立即体验