Suppr超能文献

代谢型谷氨酸受体6(mGluR6)的复杂N-糖基化是其与ELFN黏附蛋白进行跨突触相互作用所必需的。

Complex N-glycosylation of mGluR6 is required for trans-synaptic interaction with ELFN adhesion proteins.

作者信息

Miller Michael L, Pindwarawala Mustansir, Agosto Melina A

机构信息

Faculty of Science, Medical Sciences Program, Dalhousie University, Halifax, Nova Scotia, Canada.

Retina and Optic Nerve Research Laboratory, Dalhousie University, Halifax, Nova Scotia, Canada; Department of Physiology and Biophysics, Dalhousie University, Halifax, Nova Scotia, Canada; Department of Ophthalmology and Visual Sciences, Dalhousie University, Halifax, Nova Scotia, Canada.

出版信息

J Biol Chem. 2024 Apr;300(4):107119. doi: 10.1016/j.jbc.2024.107119. Epub 2024 Feb 28.

Abstract

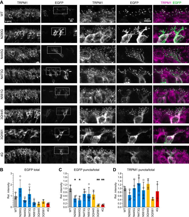
Synaptic transmission from retinal photoreceptors to downstream ON-type bipolar cells (BCs) depends on the postsynaptic metabotropic glutamate receptor mGluR6, located at the BC dendritic tips. Glutamate binding to mGluR6 initiates G-protein signaling that ultimately leads to BC depolarization in response to light. The mGluR6 receptor also engages in trans-synaptic interactions with presynaptic ELFN adhesion proteins. The roles of post-translational modifications in mGluR6 trafficking and function are unknown. Treatment with glycosidase enzymes PNGase F and Endo H demonstrated that both endogenous and heterologously expressed mGluR6 contain complex N-glycosylation acquired in the Golgi. Pull-down experiments with ELFN1 and ELFN2 extracellular domains revealed that these proteins interact exclusively with the complex glycosylated form of mGluR6. Mutation of the four predicted N-glycosylation sites, either singly or in combination, revealed that all four sites are glycosylated. Single mutations partially reduced, but did not abolish, surface expression in heterologous cells, while triple mutants had little or no surface expression, indicating that no single glycosylation site is necessary or sufficient for plasma membrane trafficking. Mutation at N445 severely impaired both ELFN1 and ELFN2 binding. All single mutants exhibited dendritic tip enrichment in rod BCs, as did the triple mutant with N445 as the sole N-glycosylation site, demonstrating that glycosylation at N445 is sufficient but not necessary for dendritic tip localization. The quadruple mutant was completely mislocalized. These results reveal a key role for complex N-glycosylation in regulating mGluR6 trafficking and ELFN binding, and by extension, function of the photoreceptor synapses.

摘要

从视网膜光感受器到下游ON型双极细胞(BCs)的突触传递依赖于位于BC树突尖端的突触后代谢型谷氨酸受体mGluR6。谷氨酸与mGluR6结合启动G蛋白信号传导,最终导致BC对光产生去极化反应。mGluR6受体还与突触前ELFN粘附蛋白进行反式突触相互作用。翻译后修饰在mGluR6运输和功能中的作用尚不清楚。用糖苷酶PNGase F和Endo H处理表明,内源性和异源表达的mGluR6都含有在高尔基体中获得的复杂N-糖基化。用ELFN1和ELFN2细胞外结构域进行的下拉实验表明,这些蛋白仅与mGluR6的复杂糖基化形式相互作用。四个预测的N-糖基化位点单独或组合突变表明,所有四个位点都被糖基化。单个突变部分降低但并未消除异源细胞中的表面表达,而三重突变体几乎没有或没有表面表达,这表明没有单个糖基化位点对于质膜运输是必需的或充分的。N445处的突变严重损害了ELFN1和ELFN2的结合。所有单个突变体在视杆BCs中都表现出树突尖端富集,以N445作为唯一N-糖基化位点的三重突变体也是如此,这表明N445处的糖基化对于树突尖端定位是充分的但不是必需的。四重突变体完全定位错误。这些结果揭示了复杂N-糖基化在调节mGluR6运输和ELFN结合以及进而在光感受器突触功能中的关键作用。

https://cdn.ncbi.nlm.nih.gov/pmc/blobs/0e7f/10973816/05bfd1fed20f/gr1.jpg

文献检索

告别复杂PubMed语法,用中文像聊天一样搜索,搜遍4000万医学文献。AI智能推荐,让科研检索更轻松。

立即免费搜索

文件翻译

保留排版,准确专业,支持PDF/Word/PPT等文件格式,支持 12+语言互译。

免费翻译文档

深度研究

AI帮你快速写综述,25分钟生成高质量综述,智能提取关键信息,辅助科研写作。

立即免费体验