Suppr超能文献

食欲素神经元通过投射到导水管周围灰质在痒觉和痛觉神经处理中发挥相反的作用。

Orexin neurons play contrasting roles in itch and pain neural processing via projecting to the periaqueductal gray.

机构信息

Department of Physiology, Graduate School of Medical and Dental Sciences, Kagoshima University, Kagoshima, Japan.

Department of Dermatology, Graduate School of Medical and Dental Sciences, Kagoshima University, Kagoshima, Japan.

出版信息

Commun Biol. 2024 Mar 8;7(1):290. doi: 10.1038/s42003-024-05997-x.

Abstract

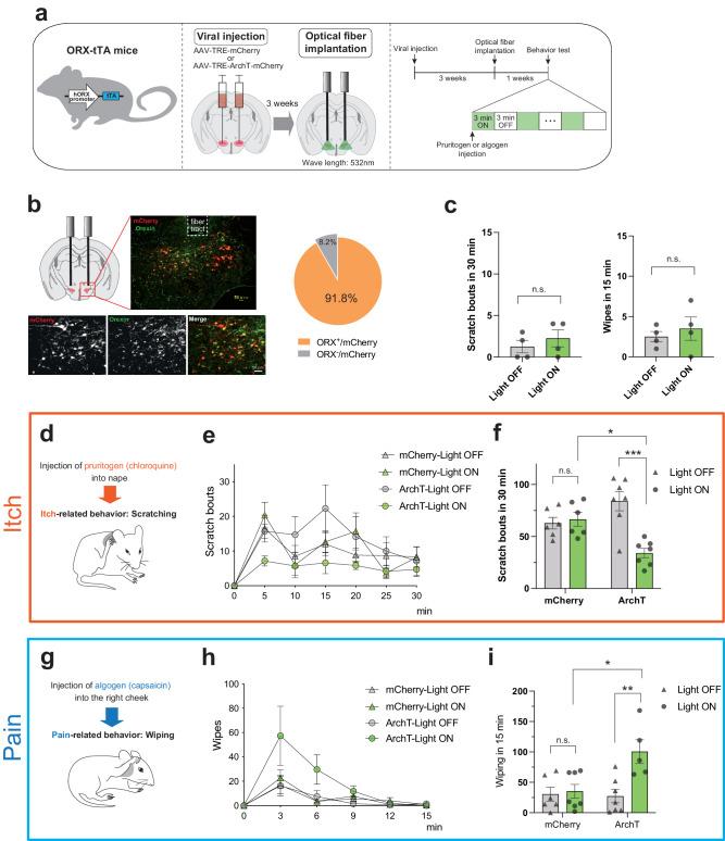
Pain and itch are recognized as antagonistically regulated sensations; pain suppresses itch, whilst pain inhibition enhances itch. The neural mechanisms at the central nervous system (CNS) underlying these pain-itch interactions still need to be explored. Here, we revealed the contrasting role of orexin-producing neurons (ORX neurons) in the lateral hypothalamus (LH), which suppresses pain while enhancing itch neural processing, by applying optogenetics to the acute pruritus and pain model. We also revealed that the circuit of ORX neurons from LH to periaqueductal gray regions served in the contrasting modulation of itch and pain processing using optogenetic terminal inhibition techniques. Additionally, by using an atopic dermatitis model, we confirmed the involvement of ORX neurons in regulating chronic itch processing, which could lead to a novel therapeutic target for persistent pruritus in clinical settings. Our findings provide new insight into the mechanism of antagonistic regulation between pain and itch in the CNS.

摘要

疼痛和瘙痒被认为是拮抗调节的感觉;疼痛抑制瘙痒,而疼痛抑制增强瘙痒。中枢神经系统(CNS)中这些疼痛-瘙痒相互作用的神经机制仍需要探索。在这里,我们通过应用光遗传学技术到急性瘙痒和疼痛模型,揭示了外侧下丘脑(LH)中产生食欲素的神经元(ORX 神经元)的相反作用,即抑制疼痛,同时增强瘙痒神经处理。我们还揭示了来自 LH 到导水管周围灰质区域的 ORX 神经元的回路在瘙痒和疼痛处理的对比调节中起作用,使用光遗传终端抑制技术。此外,通过使用特应性皮炎模型,我们证实了 ORX 神经元在调节慢性瘙痒处理中的参与,这可能为临床环境中持续性瘙痒提供新的治疗靶点。我们的发现为 CNS 中疼痛和瘙痒之间拮抗调节的机制提供了新的见解。

https://cdn.ncbi.nlm.nih.gov/pmc/blobs/d181/10923787/066194209e42/42003_2024_5997_Fig1_HTML.jpg

文献AI研究员

20分钟写一篇综述,助力文献阅读效率提升50倍。

立即体验

用中文搜PubMed

大模型驱动的PubMed中文搜索引擎

马上搜索

文档翻译

学术文献翻译模型,支持多种主流文档格式。

立即体验