Department of Neurobiology Care Sciences and Society, Karolinska Institutet, 17 164, Solna, Sweden.
Department of Computer Science, Rice University, Houston, TX 77004, USA.
Brain. 2024 Jul 5;147(7):2384-2399. doi: 10.1093/brain/awae051.
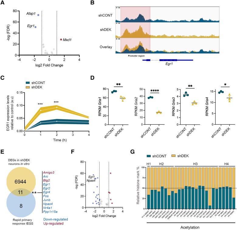
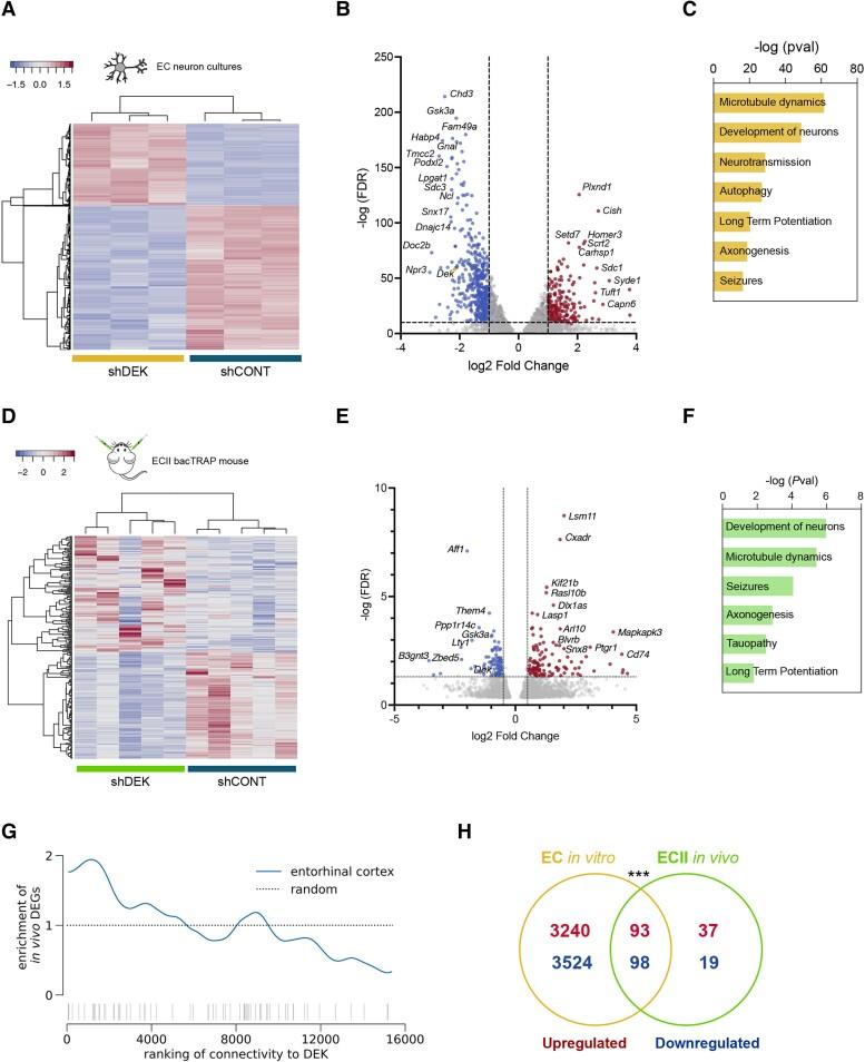
Neurons from layer II of the entorhinal cortex (ECII) are the first to accumulate tau protein aggregates and degenerate during prodromal Alzheimer's disease. Gaining insight into the molecular mechanisms underlying this vulnerability will help reveal genes and pathways at play during incipient stages of the disease. Here, we use a data-driven functional genomics approach to model ECII neurons in silico and identify the proto-oncogene DEK as a regulator of tau pathology. We show that epigenetic changes caused by Dek silencing alter activity-induced transcription, with major effects on neuronal excitability. This is accompanied by the gradual accumulation of tau in the somatodendritic compartment of mouse ECII neurons in vivo, reactivity of surrounding microglia, and microglia-mediated neuron loss. These features are all characteristic of early Alzheimer's disease. The existence of a cell-autonomous mechanism linking Alzheimer's disease pathogenic mechanisms in the precise neuron type where the disease starts provides unique evidence that synaptic homeostasis dysregulation is of central importance in the onset of tau pathology in Alzheimer's disease.
内嗅皮层(EC)II 层的神经元是在阿尔茨海默病前驱期最早积累 tau 蛋白聚集体并退化的神经元。深入了解这种易感性的分子机制将有助于揭示疾病早期发挥作用的基因和途径。在这里,我们使用数据驱动的功能基因组学方法在计算机上模拟 ECII 神经元,并鉴定原癌基因 DEK 作为 tau 病理学的调节剂。我们表明,Dek 沉默引起的表观遗传变化改变了活性诱导的转录,对神经元兴奋性有重大影响。这伴随着 tau 在体内小鼠 ECII 神经元的体树突区的逐渐积累、周围小胶质细胞的反应性以及小胶质细胞介导的神经元丢失。这些特征都是早期阿尔茨海默病的特征。在疾病开始的确切神经元类型中,存在一种细胞自主机制将阿尔茨海默病的致病机制联系起来,这为突触动态平衡失调在阿尔茨海默病 tau 病理学的发病机制中具有核心重要性提供了独特的证据。