Suppr超能文献

TOX高迁移率族蛋白盒家族成员3的积累通过丝裂原活化蛋白激酶(MAPK)信号通路促进肝细胞癌的发生和发展。

Accumulation of TOX high mobility group box family member 3 promotes the oncogenesis and development of hepatocellular carcinoma through the MAPK signaling pathway.

作者信息

Peng Yufu, Yu Jing, Liu Fei, Tang Leyi, Li Bo, Zhang Wei, Chen Kefei, Zhang Haili, Wei Yonggang, Ma Xuelei, Shi Hubing

机构信息

Division of Liver Surgery Department of General Surgery West China Hospital Sichuan University Chengdu China.

Laboratory of Integrative Medicine Clinical Research Center for Breast State Key Laboratory of Biotherapy West China Hospital Sichuan University and Collaborative Innovation Center Chengdu China.

出版信息

MedComm (2020). 2024 Mar 9;5(3):e510. doi: 10.1002/mco2.510. eCollection 2024 Mar.

Abstract

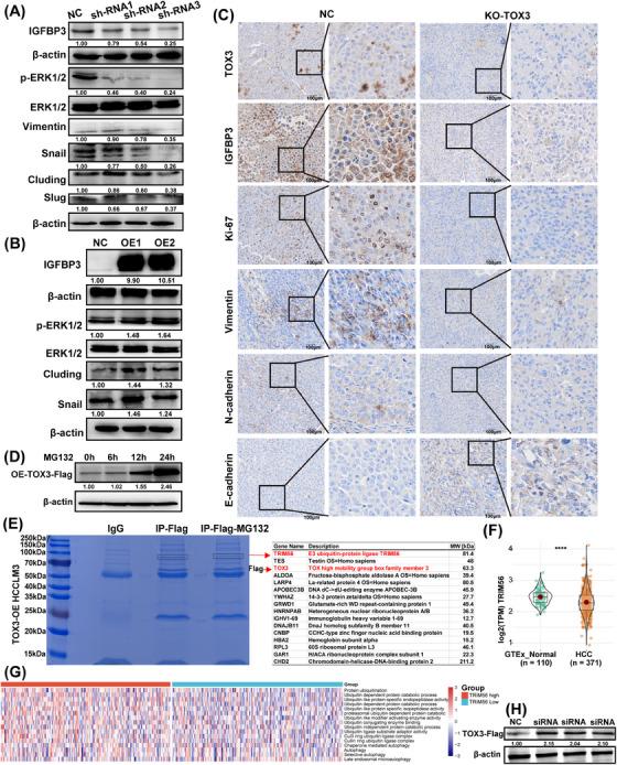
Microvascular invasion (MVI) has been widely valued in the field of liver surgery because MVI positivity indicates poor prognosis in hepatocellular carcinoma (HCC) patients. However, the potential molecular mechanism underlying the poor prognosis of MVI-positive HCC patients is unclear. Therefore, this study focused on identifying the key genes leading to poor prognosis in patients with a high degree of malignancy of HCC by examining the molecular signaling pathways in MVI-positive HCC patients. Through RNA sequencing, TOX high mobility group box family member 3 (TOX3) was demonstrated to be significantly highly expressed in MVI-positive HCC tissues, which was associated with poor prognosis. The results of in vivo and in vitro showed that TOX3 can promote the oncogenesis and development of HCC by targeting key molecules of the MAPK and EMT signaling pathways. The IP-MS results indicated that proteasome degradation of TOX3 in HCC cells is potentially mediated by a tripartite motif containing 56 (TRIM56, an E3 ligase) in HCC cells. Inhibiting TRIM56 enhances TOX3 protein levels. Overall, our study identified TOX3 as a key gene in the MAPK and EMT signaling pathways in HCC, and its overexpression confers significant proliferation and invasiveness to tumor cells.

摘要

微血管侵犯(MVI)在肝脏外科领域已受到广泛重视,因为MVI阳性提示肝细胞癌(HCC)患者预后不良。然而,MVI阳性HCC患者预后不良的潜在分子机制尚不清楚。因此,本研究通过检测MVI阳性HCC患者的分子信号通路,致力于确定导致HCC高度恶性患者预后不良的关键基因。通过RNA测序,发现TOX高迁移率族框家族成员3(TOX3)在MVI阳性HCC组织中显著高表达,这与预后不良相关。体内和体外实验结果表明,TOX3可通过靶向MAPK和EMT信号通路的关键分子促进HCC的发生发展。免疫沉淀-质谱(IP-MS)结果表明,HCC细胞中TOX3的蛋白酶体降解可能由含56的三联基序(TRIM56,一种E3连接酶)介导。抑制TRIM56可提高TOX3蛋白水平。总体而言,我们的研究确定TOX3是HCC中MAPK和EMT信号通路的关键基因,其过表达赋予肿瘤细胞显著的增殖和侵袭能力。

https://cdn.ncbi.nlm.nih.gov/pmc/blobs/ef6c/10924639/35f35db59c67/MCO2-5-e510-g008.jpg

文献检索

告别复杂PubMed语法,用中文像聊天一样搜索,搜遍4000万医学文献。AI智能推荐,让科研检索更轻松。

立即免费搜索

文件翻译

保留排版,准确专业,支持PDF/Word/PPT等文件格式,支持 12+语言互译。

免费翻译文档

深度研究

AI帮你快速写综述,25分钟生成高质量综述,智能提取关键信息,辅助科研写作。

立即免费体验