Zhang Xin, Li Yunlong, Zhu Kexue, Li Chuan, Zhao Qingyun, Gu Fenglin, Xu Fei, Chu Zhong
Spice and Beverage Research Institute, Chinese Academy of Tropical Agricultural Sciences, Wanning 571533, China.
School of Food Science and Engineering, Hainan University, Haikou 570228, China.
Foods. 2024 Feb 26;13(5):701. doi: 10.3390/foods13050701.
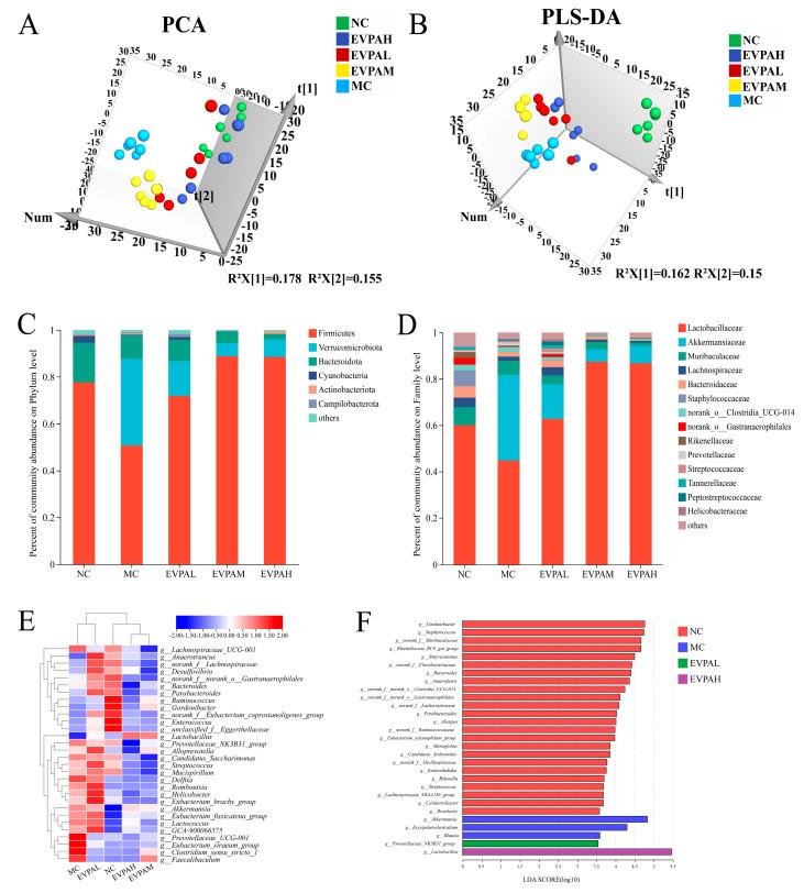
This study investigated the immunoprotective effects of the extract of (EVPA) on cyclophosphamide (Cy)-induced immunosuppression in mice. The results show that EVPA administration significantly alleviated the immune damage induced by Cy, as evidenced by an improved body weight, organ index, and colonic injury. A further analysis of microbial diversity revealed that the EVPA primarily increased the abundance of the beneficial bacteria , , and while decreasing , , , and , thereby ameliorating the microbial dysbiosis caused by Cy. A metabolomic analysis revealed significant alterations in the microbial metabolite levels after EVPA treatment, including urobilinogen, formamidopyrimidine nucleoside triphosphate, Cer (d18:1/18:0), pantetheine, and LysoPC (15:0/0:0). These altered metabolites are associated with pathways related to sphingolipid metabolism, carbapenem biosynthesis, pantothenate and CoA biosynthesis, glycerophospholipid metabolism, and porphyrin metabolism. Furthermore, significant correlations were observed between certain microbial groups and the differential metabolites. These findings provide new insights into the immunomodulatory effects of EVPA on the intestinal microbiota and metabolism, laying the foundation for more extensive utilization.
本研究调查了[提取物名称]提取物(EVPA)对环磷酰胺(Cy)诱导的小鼠免疫抑制的免疫保护作用。结果表明,给予EVPA可显著减轻Cy诱导的免疫损伤,体重、器官指数和结肠损伤的改善证明了这一点。对微生物多样性的进一步分析表明,EVPA主要增加了有益菌[有益菌名称1]、[有益菌名称2]和[有益菌名称3]的丰度,同时降低了[有害菌名称1]、[有害菌名称2]、[有害菌名称3]和[有害菌名称4]的丰度,从而改善了Cy引起的微生物群落失调。代谢组学分析显示,EVPA处理后微生物代谢物水平发生了显著变化,包括尿胆原、甲酰胺嘧啶核苷三磷酸、神经酰胺(d18:1/18:0)、泛酰硫乙胺和溶血磷脂酰胆碱(15:0/0:0)。这些改变的代谢物与鞘脂代谢、碳青霉烯生物合成、泛酸和辅酶A生物合成、甘油磷脂代谢和卟啉代谢相关的途径有关。此外,在某些微生物组与差异代谢物之间观察到显著的相关性。这些发现为EVPA对肠道微生物群和代谢的免疫调节作用提供了新的见解,为更广泛的应用奠定了基础。