Liu Zhiming, Yoon Chi-Su, Lee Hwan, Lee Hyeong-Kyu, Lee Dong-Sung
College of Pharmacy, Chosun University, Dong-gu, Gwangju 61452, Republic of Korea.
Institute of Pharmaceutical Research and Development, College of Pharmacy, Wonkwang University, Iksan 54538, Republic of Korea.
Int J Mol Sci. 2024 Feb 22;25(5):2545. doi: 10.3390/ijms25052545.
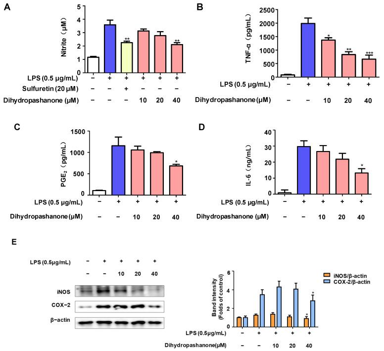
, a flowering plant native to eastern Asia, has been reported to have neuroprotective activity. However, reports on the specific bioactive compounds in are finite. The aim of this study was to investigate the anti-neuroinflammatory and neuroprotective effects of the compounds isolated from . Dihydropashanone, a compound isolated from extract, was found to have protected mouse hippocampus HT22 cells from glutamate-induced cell death. The antioxidant and anti-inflammatory properties of dihydropashanone in mouse microglial BV2 and HT22 cells were explored in this study. The results reveal that dihydropashanone inhibits lipopolysaccharide-induced inflammatory response and suppresses the activation of nuclear factor (NF)-κB in BV2 cells. In addition, dihydropashanone reduced the buildup of reactive oxygen species in HT22 cells and induced activation of the nuclear factor E2-related factor 2 (Nrf2)/heme oxygenase (HO)-1 signaling pathway in BV2 and HT22 cells. Our results suggest that dihydropashanone reduces neuroinflammation by decreasing NF-κB activation in microglia cells and protects neurons from oxidative stress via the activation of the Nrf2/HO-1 pathway. Thus, our data suggest that dihydropashanone offers a broad range of applications in the treatment of neurodegenerative illnesses.
一种原产于东亚的开花植物,据报道具有神经保护活性。然而,关于该植物中特定生物活性化合物的报道有限。本研究的目的是研究从该植物中分离出的化合物的抗神经炎症和神经保护作用。从该植物提取物中分离出的二氢帕沙酮被发现可保护小鼠海马体HT22细胞免受谷氨酸诱导的细胞死亡。本研究探讨了二氢帕沙酮在小鼠小胶质细胞BV2和HT22细胞中的抗氧化和抗炎特性。结果表明,二氢帕沙酮抑制脂多糖诱导的炎症反应,并抑制BV2细胞中核因子(NF)-κB的激活。此外,二氢帕沙酮减少了HT22细胞中活性氧的积累,并诱导BV2和HT22细胞中核因子E2相关因子2(Nrf2)/血红素加氧酶(HO)-1信号通路的激活。我们的结果表明,二氢帕沙酮通过降低小胶质细胞中NF-κB的激活来减轻神经炎症,并通过激活Nrf2/HO-1途径保护神经元免受氧化应激。因此,我们的数据表明二氢帕沙酮在神经退行性疾病的治疗中具有广泛的应用前景。