Kon Tomoya, Lee Seojin, Martinez-Valbuena Ivan, Yoshida Koji, Tanikawa Satoshi, Lang Anthony E, Kovacs Gabor G
Tanz Centre for Research in Neurodegenerative Disease, University of Toronto, 60 Leonard Ave., Toronto, ON M5T 0S8, Canada.
Department of Neurology, Hirosaki University Graduate School of Medicine, 5 Zaifu, Hirosaki 036-8562, Japan.
Int J Mol Sci. 2024 Feb 26;25(5):2676. doi: 10.3390/ijms25052676.
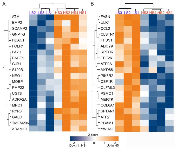
Lewy body diseases (LBDs) feature α-synuclein (α-syn)-containing Lewy bodies, with misfolded α-syn potentially propagating as seeds. Using a seeding amplification assay, we previously reported distinct α-syn seeding in LBD cases based on the area under seeding curves. This study revealed that LBD cases showing different α-syn seeding kinetics have distinct proteomics profiles, emphasizing disruptions in mitochondria and lipid metabolism in high-seeder cases. Though the mechanisms underlying LBD development are intricate, the factors influencing α-syn seeding activity remain elusive. To address this and complement our previous findings, we conducted targeted transcriptome analyses in the substantia nigra using the nanoString nCounter assay together with histopathological evaluations in high (n = 4) and low (n = 3) nigral α-syn seeders. Neuropathological findings (particularly the substantia nigra) were consistent between these groups and were characterized by neocortical LBD associated with Alzheimer's disease neuropathologic change. Among the 1811 genes assessed, we identified the top 20 upregulated and downregulated genes and pathways in α-syn high seeders compared with low seeders. Notably, alterations were observed in genes and pathways related to transmembrane transporters, lipid metabolism, and the ubiquitin-proteasome system in the high α-syn seeders. In conclusion, our findings suggest that the molecular behavior of α-syn is the driving force in the neurodegenerative process affecting the substantia nigra through these identified pathways. These insights highlight their potential as therapeutic targets for attenuating LBD progression.
路易体病(LBDs)的特征是含有α-突触核蛋白(α-syn)的路易体,错误折叠的α-syn可能作为种子进行传播。我们之前使用种子扩增试验报告了基于种子曲线下面积,LBD病例中存在不同的α-syn种子。这项研究表明,显示出不同α-syn种子动力学的LBD病例具有不同的蛋白质组学特征,强调了高种子病例中线粒体和脂质代谢的破坏。尽管LBD发展的潜在机制错综复杂,但影响α-syn种子活性的因素仍然难以捉摸。为了解决这个问题并补充我们之前的发现,我们使用nanoString nCounter分析对黑质进行了靶向转录组分析,并对高(n = 4)和低(n = 3)黑质α-syn种子病例进行了组织病理学评估。这些组之间的神经病理学发现(特别是黑质)是一致的,其特征是与阿尔茨海默病神经病理变化相关的新皮质LBD。在评估的1811个基因中,我们确定了与低种子病例相比,α-syn高种子病例中上调和下调最多的20个基因和通路。值得注意的是,在高α-syn种子病例中,与跨膜转运蛋白、脂质代谢和泛素-蛋白酶体系统相关的基因和通路发生了改变。总之,我们的研究结果表明,α-syn的分子行为是通过这些已确定的途径影响黑质的神经退行性过程的驱动力。这些见解突出了它们作为减缓LBD进展的治疗靶点的潜力。